hkitalk.net 香港交通資訊網

 找回密碼
 會員申請加入
搜索



Advertisement

(B0)香港巴士車務及車廂設備 (B1)香港巴士廣告消息/廣告車行踪 (B2)香港巴士討論 [熱門] [精華] (B3)巴士攝影作品貼圖區 [熱門] [精華] (B3i)即拍即貼 -手機相&翻拍Mon相 (B4)兩岸三地巴士討論 [精華] (B5)外地巴士討論 [精華]

Advertisement


(B6)旅遊巴士及過境巴士 [精華] (B7)巴士特別所見 (B11)巴士精華區 (B22)巴士迷吹水區   (V)私家車,商用車,政府及特種車輛 [精華]
(A6)相片及短片分享/攝影技術 (A10)香港地方討論 [精華] (A11)消費著數及飲食資訊 (A16)建築物機電裝置及設備 (A19)問路專區 (N)其他討論題目  
(F1)交通路線集思建議區 (C2)航空 [精華] (C3)海上交通及船隻 [精華] (D1)公共交通有關商品 [精華]   (Y)hkitalk.net會員福利部 (Z)站務資源中心
(R1)香港鐵路 [精華] (R2)香港電車 [精華] (R3)港外鐵路 [精華]   (O1)omsi討論區 (O2)omsi下載區 (O3)omsi教學及求助區
(M1)小型巴士綜合討論 (M2)小型巴士多媒體分享區 (M3)香港小型巴士字軌表        
 

Advertisement

 

hkitalk.net 香港交通資訊網»論壇 (B) Bus 巴士討論區 香港巴士討論 (B2) 城巴將於12月9日正式更換新制服
開啟左側

[其他] 城巴將於12月9日正式更換新制服

[複製鏈接]
hkitalk.media 發表於 2025-12-5 22:44 | 顯示全部樓層 |閱讀模式

                                    Advertisement



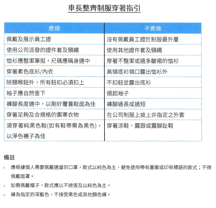
早於7月便已在內部亮相的城巴車長及前線人員新制服,終於設定在12月9日起正式更換。與此同時,城巴亦發出一系列的制服穿著指引,不過引來了車長間熱烈討論,不少人認為指引就像中小學生校服指引一樣。這些指引中較具爭議的例子包括:要穿著素色內衣、不可摺袖、不可使用其他證件套、避免使用有圖案口罩、髮色及髮型要自然等。


相片來源:城巴


000.png
https://linktr.ee/hkitalk

                                    Advertisement

GK9509@39A 發表於 2025-12-5 22:48 | 顯示全部樓層
公司提供埋內衣褲嘛,咁先可以統一

評分

參與人數 1aPower +1 HugeC +10 收起 理由
AVC51 + 1 + 10 笑L到PK

查看全部評分

請讓座予同行啲小孩及長者
Costa 發表於 2025-12-5 22:55 | 顯示全部樓層
城巴學生手冊, 要唔要帶埋媽媽返工?

螢幕擷取畫面 2025-12-05 224625.png
GK9509@39A 發表於 2025-12-5 23:27 | 顯示全部樓層

                                    Advertisement



Costa 發表於 2025-12-5 22:55
城巴學生手冊, 要唔要帶埋媽媽返工?

不應太空泛,褲腳過長或過短應以腳跟以上/以下指定尺數為準
請讓座予同行啲小孩及長者
atr_alx_trident 發表於 2025-12-6 04:04 | 顯示全部樓層
GK9509@39A 發表於 2025-12-5 23:27
不應太空泛,褲腳過長或過短應以腳跟以上/以下指定尺數為準

應該攝埋件衫, 打埋呔啦

好奇如果唔跟會點?冇人手仲炒?
勵德?算把啦
您需要登錄後才可以回帖 登錄 | 會員申請加入

本版積分規則

Advertisement

Advertisement

Advertisement

Advertisement

Advertisement

站規|清理本站Cookies|hkitalk.net 香港交通資訊網

GMT+8, 2026-3-5 19:44

Powered by Discuz! X3.4

Copyright © 2001-2020, Tencent Cloud.

快速回復 返回頂部 返回列表