hkitalk.net 香港交通資訊網

 找回密碼
 會員申請加入
搜索



Advertisement

(B0)香港巴士車務及車廂設備 (B1)香港巴士廣告消息/廣告車行踪 (B2)香港巴士討論 [熱門] [精華] (B3)巴士攝影作品貼圖區 [熱門] [精華] (B3i)即拍即貼 -手機相&翻拍Mon相 (B4)兩岸三地巴士討論 [精華] (B5)外地巴士討論 [精華]

Advertisement


(B6)旅遊巴士及過境巴士 [精華] (B7)巴士特別所見 (B11)巴士精華區 (B22)巴士迷吹水區   (V)私家車,商用車,政府及特種車輛 [精華]
(A6)相片及短片分享/攝影技術 (A10)香港地方討論 [精華] (A11)消費著數及飲食資訊 (A16)建築物機電裝置及設備 (A19)問路專區 (N)其他討論題目  
(F1)交通路線集思建議區 (C2)航空 [精華] (C3)海上交通及船隻 [精華] (D1)公共交通有關商品 [精華]   (Y)hkitalk.net會員福利部 (Z)站務資源中心
(R1)香港鐵路 [精華] (R2)香港電車 [精華] (R3)港外鐵路 [精華]   (O1)omsi討論區 (O2)omsi下載區 (O3)omsi教學及求助區
(M1)小型巴士綜合討論 (M2)小型巴士多媒體分享區 (M3)香港小型巴士字軌表        
 

Advertisement

 

hkitalk.net 香港交通資訊網»論壇 (B) Bus 巴士討論區 香港巴士討論 (B2) 2026-27 葵青區巴士路線計劃 (RPP)
開啟左側

[路線計劃/RPP] 2026-27 葵青區巴士路線計劃 (RPP)

  [複製鏈接]
FBI2 發表於 2026-3-12 17:35 來自手機 | 顯示全部樓層 |閱讀模式

                                    Advertisement



本帖最後由 hkitalk.media 於 2026-3-12 19:01 編輯

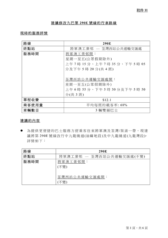
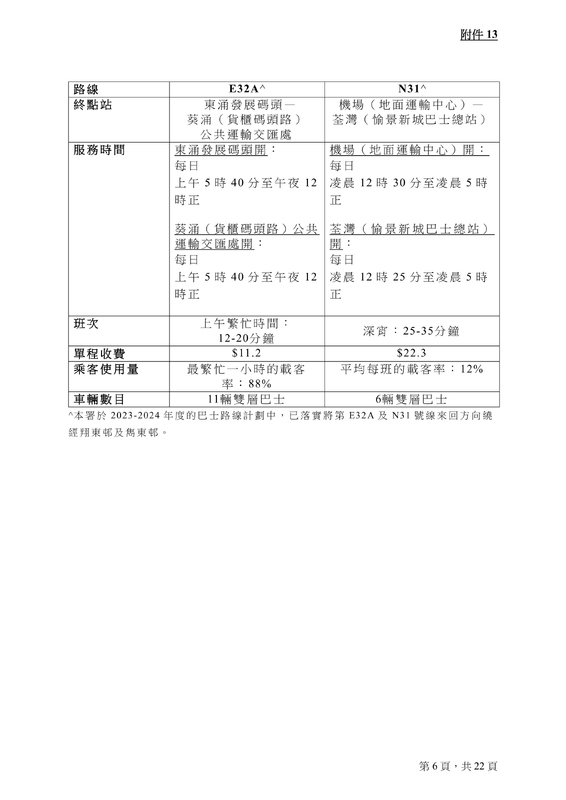
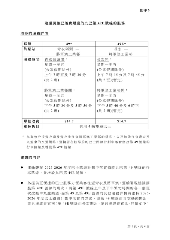
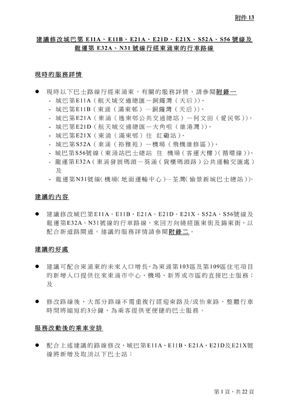
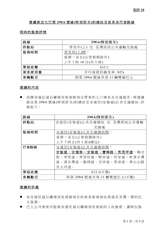
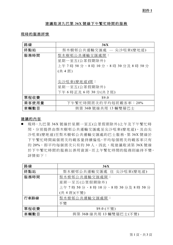
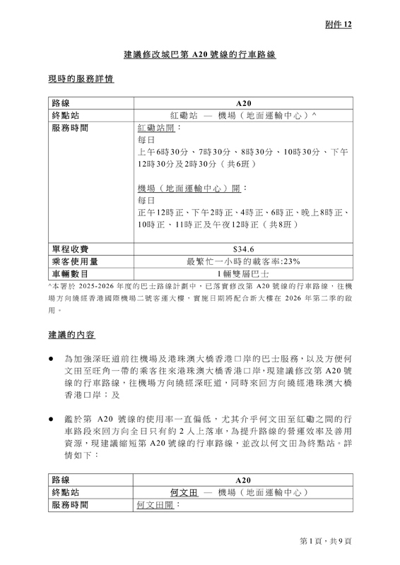
詳情稍後由站方發布,主要內容為:
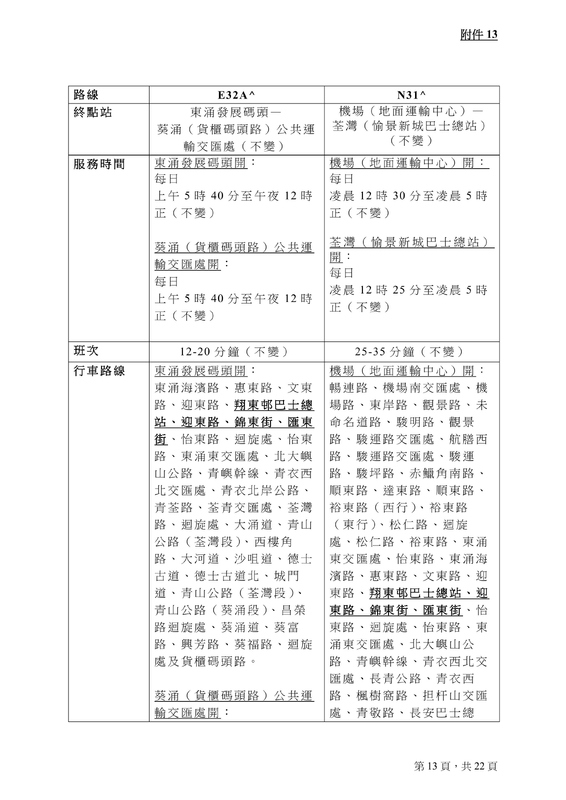
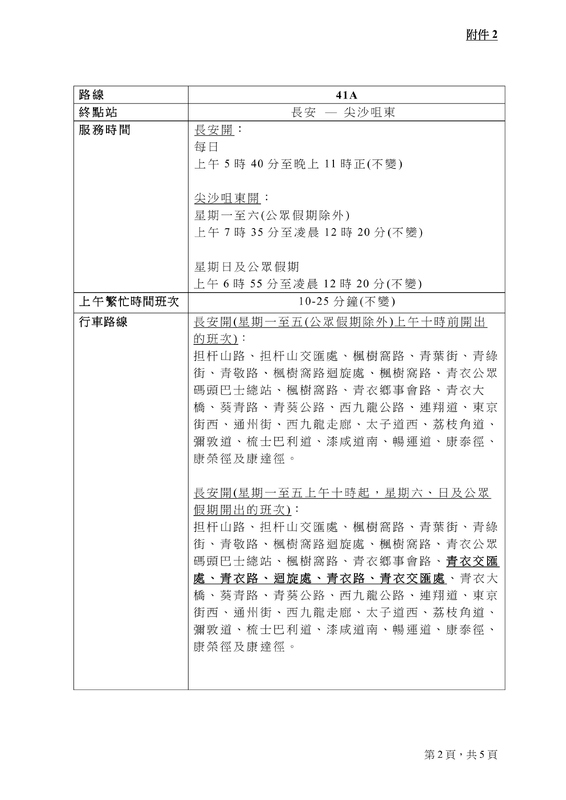
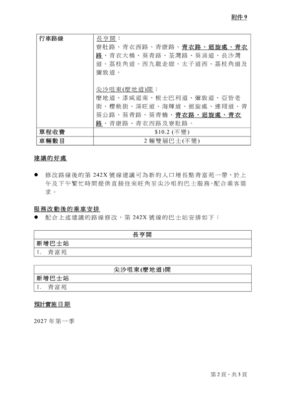
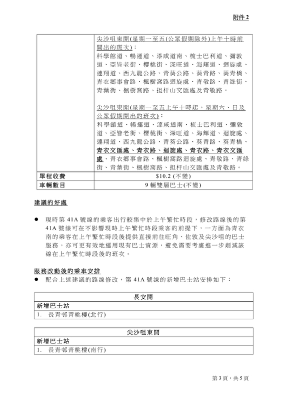
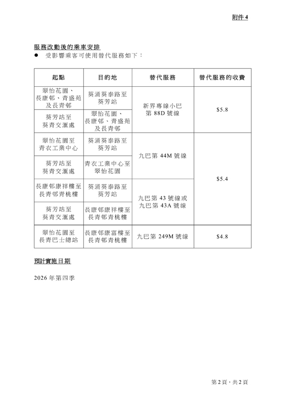
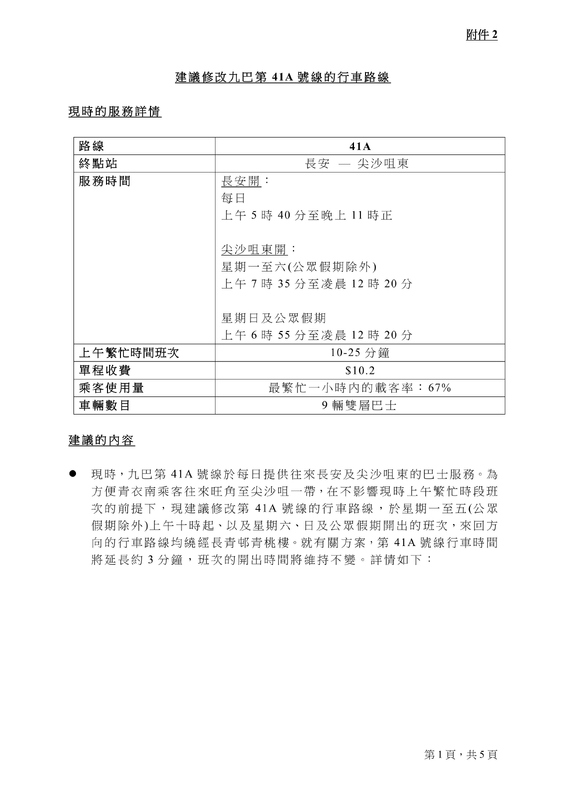
1/ 41A早繁後來回程加停藍澄灣(青桃樓)
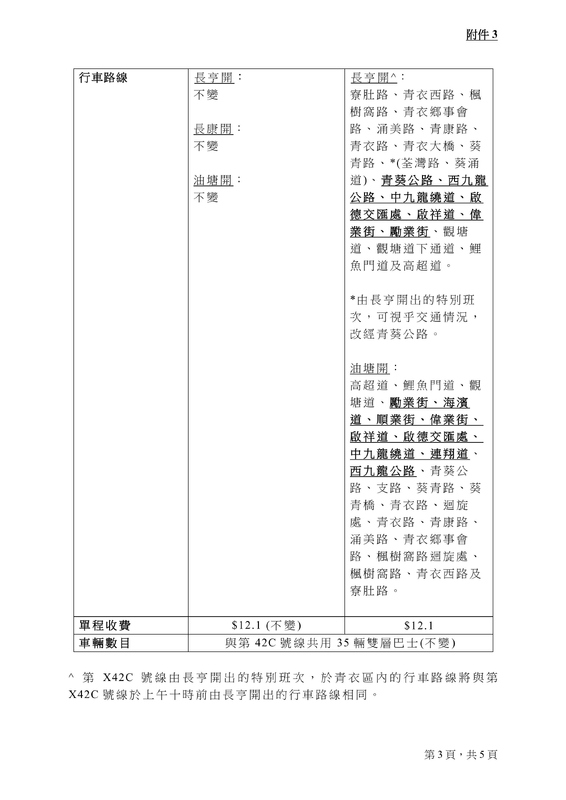
2/ X42C加中九幹特車
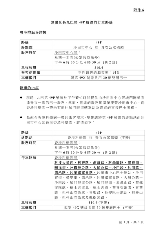
3/ 49P拉去科學園
4/ 43M改開早繁
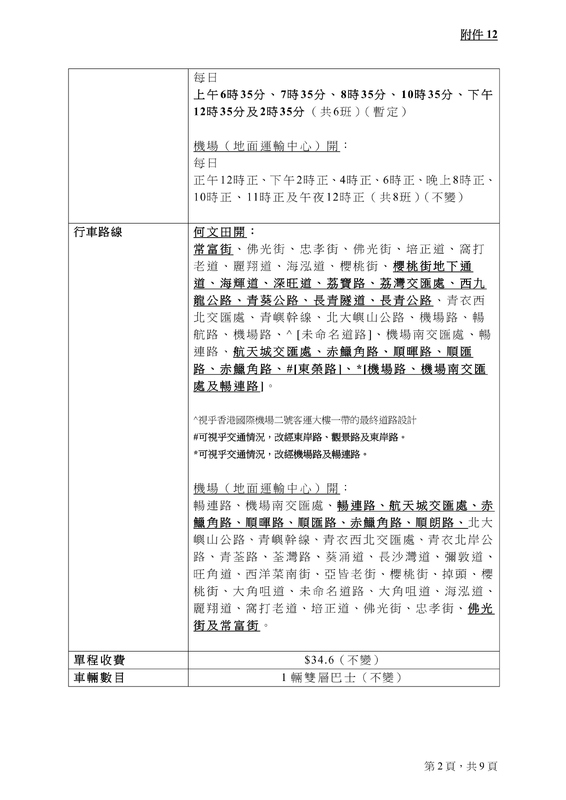
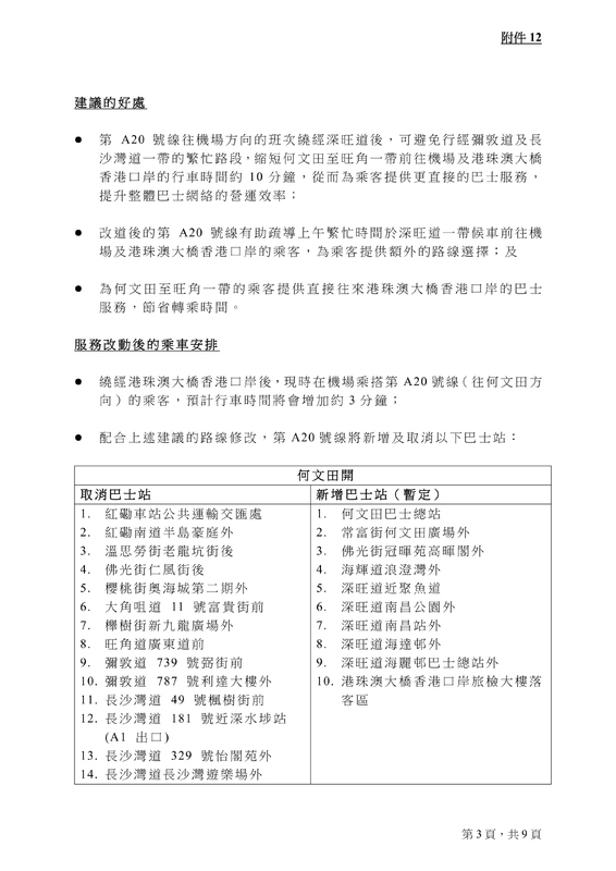
5/ A20改為大角咀出,縮去何文田
6/ 36X取消回程
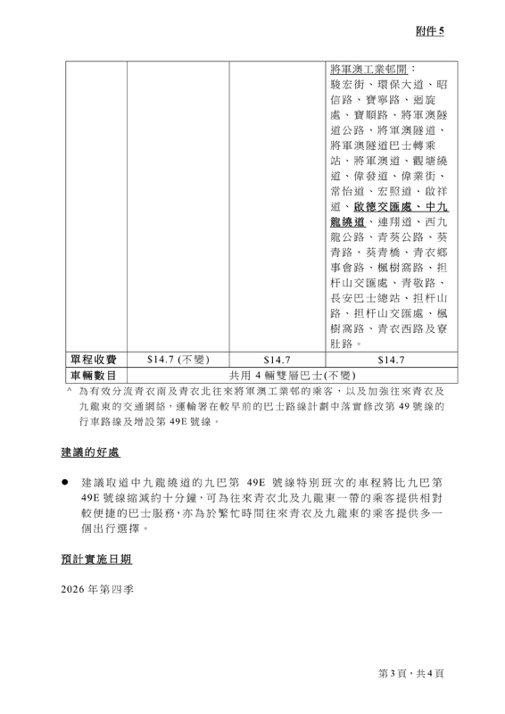
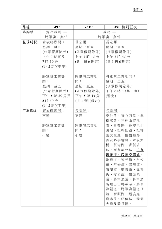
7/ 49E部分班次改行中九幹
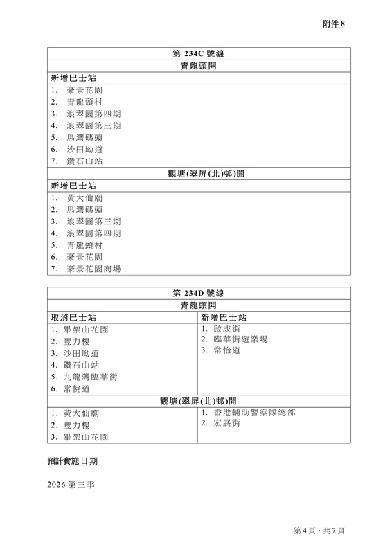
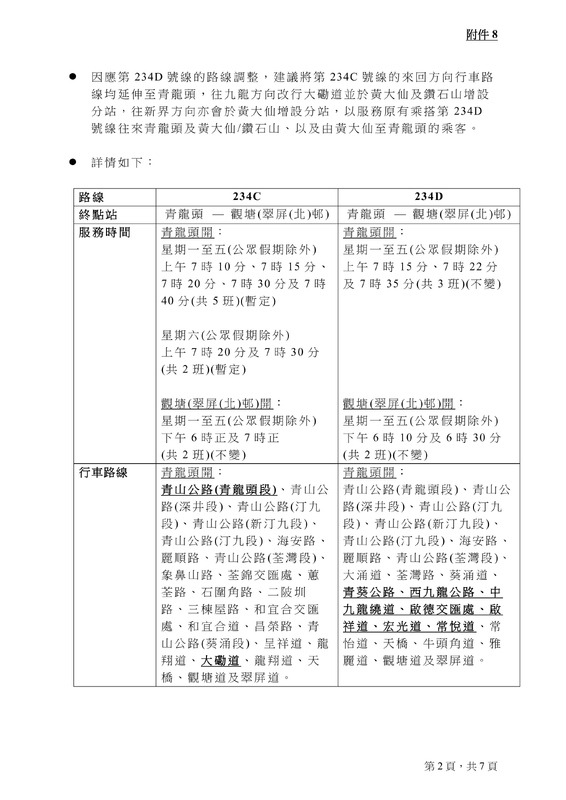
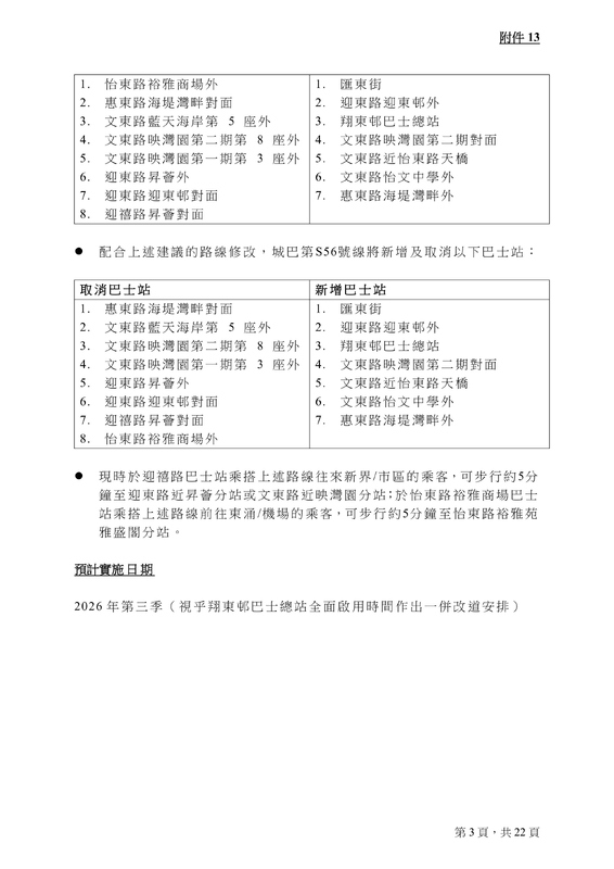
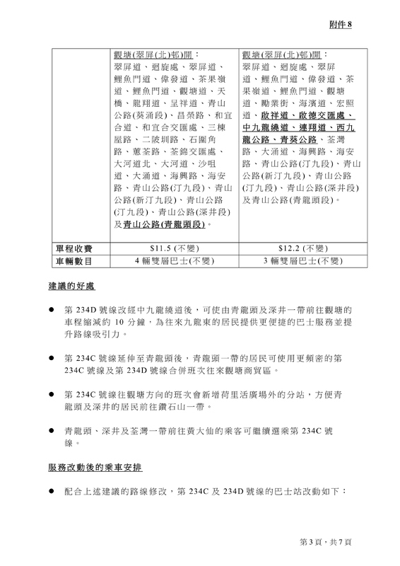
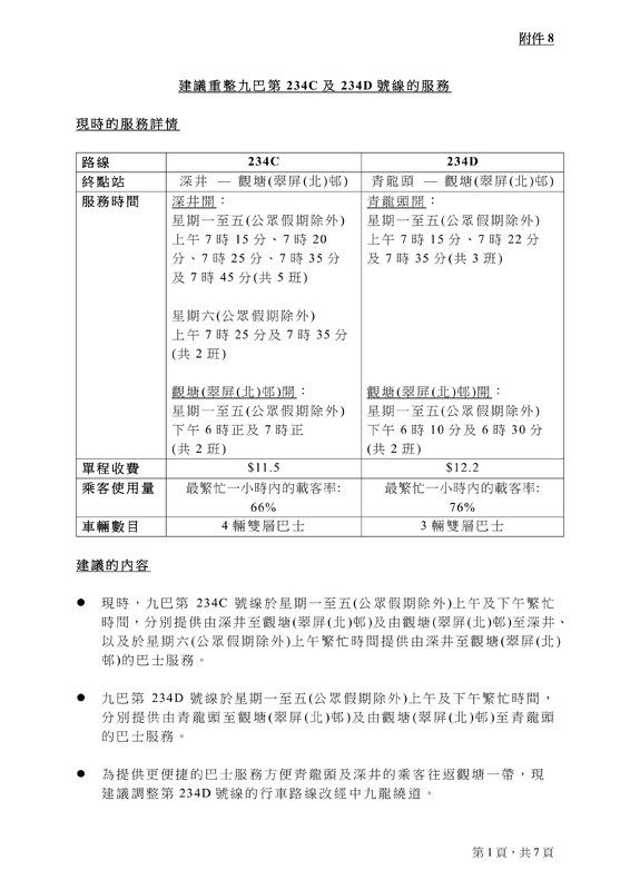
8/ 234D改行中九幹,234C拉去青龍頭
(標題由 hkitalk.media 小編修改)

                                    Advertisement

hkitalk.media 發表於 2026-3-12 17:42 | 顯示全部樓層
本帖最後由 hkitalk.media 於 2026-3-12 17:53 編輯

41A.png
https://linktr.ee/hkitalk
hkitalk.media 發表於 2026-3-12 19:07 | 顯示全部樓層
4_D_2026_TTC-2-images-4.jpg


4_D_2026_TTC-2-images-5.jpg

4_D_2026_TTC-2-images-6.jpg


4_D_2026_TTC-2-images-7.jpg



https://linktr.ee/hkitalk
hkitalk.media 發表於 2026-3-12 20:27 | 顯示全部樓層

                                    Advertisement



4_D_2026_TTC-2-images-8.jpg

4_D_2026_TTC-2-images-9.jpg

4_D_2026_TTC-2-images-10.jpg
https://linktr.ee/hkitalk
hkitalk.media 發表於 2026-3-12 20:28 | 顯示全部樓層
4_D_2026_TTC-2-images-11.jpg

4_D_2026_TTC-2-images-12.jpg

4_D_2026_TTC-2-images-13.jpg

4_D_2026_TTC-2-images-14.jpg

4_D_2026_TTC-2-images-15.jpg


https://linktr.ee/hkitalk
hkitalk.media 發表於 2026-3-12 20:29 | 顯示全部樓層
4_D_2026_TTC-2-images-16.jpg

4_D_2026_TTC-2-images-17.jpg

4_D_2026_TTC-2-images-18.jpg

4_D_2026_TTC-2-images-19.jpg

4_D_2026_TTC-2-images-20.jpg


https://linktr.ee/hkitalk
hkitalk.media 發表於 2026-3-12 20:29 | 顯示全部樓層

                                    Advertisement



4_D_2026_TTC-2-images-21.jpg

4_D_2026_TTC-2-images-22.jpg

4_D_2026_TTC-2-images-23.jpg

4_D_2026_TTC-2-images-24.jpg

4_D_2026_TTC-2-images-25.jpg

4_D_2026_TTC-2-images-26.jpg


https://linktr.ee/hkitalk
hkitalk.media 發表於 2026-3-12 20:30 | 顯示全部樓層
4_D_2026_TTC-2-images-27.jpg
4_D_2026_TTC-2-images-28.jpg

4_D_2026_TTC-2-images-29.jpg

https://linktr.ee/hkitalk
hkitalk.media 發表於 2026-3-12 20:39 | 顯示全部樓層
4_D_2026_TTC-2-images-30.jpg

4_D_2026_TTC-2-images-31.jpg

4_D_2026_TTC-2-images-32.jpg
4_D_2026_TTC-2-images-33.jpg


https://linktr.ee/hkitalk
hkitalk.media 發表於 2026-3-12 20:39 | 顯示全部樓層

                                    Advertisement



4_D_2026_TTC-2-images-34.jpg

4_D_2026_TTC-2-images-35.jpg

4_D_2026_TTC-2-images-36.jpg

4_D_2026_TTC-2-images-37.jpg

4_D_2026_TTC-2-images-38.jpg

4_D_2026_TTC-2-images-39.jpg
4_D_2026_TTC-2-images-40.jpg

https://linktr.ee/hkitalk
hkitalk.media 發表於 2026-3-12 20:41 | 顯示全部樓層
4_D_2026_TTC-2-images-41.jpg

4_D_2026_TTC-2-images-42.jpg


4_D_2026_TTC-2-images-43.jpg


https://linktr.ee/hkitalk
hkitalk.media 發表於 2026-3-12 20:41 | 顯示全部樓層
4_D_2026_TTC-2-images-44.jpg

4_D_2026_TTC-2-images-45.jpg
4_D_2026_TTC-2-images-46.jpg

https://linktr.ee/hkitalk
hkitalk.media 發表於 2026-3-12 20:42 | 顯示全部樓層
4_D_2026_TTC-2-images-47.jpg

4_D_2026_TTC-2-images-48.jpg

4_D_2026_TTC-2-images-49.jpg

4_D_2026_TTC-2-images-50.jpg

4_D_2026_TTC-2-images-51.jpg

4_D_2026_TTC-2-images-52.jpg


https://linktr.ee/hkitalk
hkitalk.media 發表於 2026-3-12 20:43 | 顯示全部樓層
4_D_2026_TTC-2-images-53.jpg

4_D_2026_TTC-2-images-54.jpg

4_D_2026_TTC-2-images-55.jpg

4_D_2026_TTC-2-images-56.jpg

4_D_2026_TTC-2-images-57.jpg

4_D_2026_TTC-2-images-58.jpg

4_D_2026_TTC-2-images-59.jpg

4_D_2026_TTC-2-images-60.jpg


4_D_2026_TTC-2-images-61.jpg


https://linktr.ee/hkitalk
hkitalk.media 發表於 2026-3-12 20:44 | 顯示全部樓層
4_D_2026_TTC-2-images-62.jpg

4_D_2026_TTC-2-images-63.jpg

4_D_2026_TTC-2-images-64.jpg

4_D_2026_TTC-2-images-65.jpg

4_D_2026_TTC-2-images-66.jpg

4_D_2026_TTC-2-images-67.jpg

4_D_2026_TTC-2-images-68.jpg


https://linktr.ee/hkitalk
hkitalk.media 發表於 2026-3-12 20:45 | 顯示全部樓層
4_D_2026_TTC-2-images-69.jpg

4_D_2026_TTC-2-images-70.jpg

4_D_2026_TTC-2-images-71.jpg

4_D_2026_TTC-2-images-72.jpg

4_D_2026_TTC-2-images-73.jpg

4_D_2026_TTC-2-images-74.jpg

4_D_2026_TTC-2-images-75.jpg

4_D_2026_TTC-2-images-76.jpg

4_D_2026_TTC-2-images-77.jpg


https://linktr.ee/hkitalk
hkitalk.media 發表於 2026-3-12 20:46 | 顯示全部樓層
4_D_2026_TTC-2-images-78.jpg

4_D_2026_TTC-2-images-79.jpg

4_D_2026_TTC-2-images-80.jpg

4_D_2026_TTC-2-images-81.jpg

4_D_2026_TTC-2-images-82.jpg

4_D_2026_TTC-2-images-83.jpg


https://linktr.ee/hkitalk
hkitalk.media 發表於 2026-3-12 20:47 | 顯示全部樓層
4_D_2026_TTC-2-images-84.jpg

4_D_2026_TTC-2-images-85.jpg

4_D_2026_TTC-2-images-86.jpg

4_D_2026_TTC-2-images-87.jpg

4_D_2026_TTC-2-images-88.jpg

4_D_2026_TTC-2-images-89.jpg

4_D_2026_TTC-2-images-90.jpg


https://linktr.ee/hkitalk
hkitalk.media 發表於 2026-3-12 20:47 | 顯示全部樓層
4_D_2026_TTC-2-images-91.jpg

4_D_2026_TTC-2-images-92.jpg

4_D_2026_TTC-2-images-93.jpg
4_D_2026_TTC-2-images-94.jpg

4_D_2026_TTC-2-images-95.jpg


4_D_2026_TTC-2-images-96.jpg

4_D_2026_TTC-2-images-97.jpg

4_D_2026_TTC-2-images-98.jpg

4_D_2026_TTC-2-images-99.jpg


https://linktr.ee/hkitalk
hkitalk.media 發表於 2026-3-12 20:48 | 顯示全部樓層
4_D_2026_TTC-2-images-100.jpg

4_D_2026_TTC-2-images-101.jpg

4_D_2026_TTC-2-images-102.jpg

4_D_2026_TTC-2-images-103.jpg

4_D_2026_TTC-2-images-104.jpg

4_D_2026_TTC-2-images-105.jpg


https://linktr.ee/hkitalk
hkitalk.media 發表於 2026-3-12 20:49 | 顯示全部樓層
4_D_2026_TTC-2-images-106.jpg

4_D_2026_TTC-2-images-107.jpg

4_D_2026_TTC-2-images-108.jpg

4_D_2026_TTC-2-images-109.jpg


https://linktr.ee/hkitalk
hkitalk.media 發表於 2026-3-12 20:49 | 顯示全部樓層
4_D_2026_TTC-2-images-110.jpg

4_D_2026_TTC-2-images-111.jpg

4_D_2026_TTC-2-images-112.jpg


https://linktr.ee/hkitalk
YUU 發表於 2026-3-12 17:38 來自手機 | 顯示全部樓層
A20擺何文田係咪諗住逆走?
932gz6061 發表於 2026-3-12 17:42 | 顯示全部樓層
49P遲做都好過唔做
kay 發表於 2026-3-12 17:43 | 顯示全部樓層
36X唔玩都意味九巴唔理點樣搞好佢

不過咁少items 係真係咁少定被抽起
唔少線都經葵青
潮流尖端 跟得到先好跟
drbean7218 發表於 2026-3-12 17:49 | 顯示全部樓層
本帖最後由 drbean7218 於 2026-3-12 17:57 編輯

仲以為會有40X特班開回程, 40E朝早拉去葵芳南等的建議。
AE367 發表於 2026-3-12 17:49 | 顯示全部樓層
屯門<>青衣西南,繼續躺平
 樓主| FBI2 發表於 2026-3-12 17:50 來自手機 | 顯示全部樓層
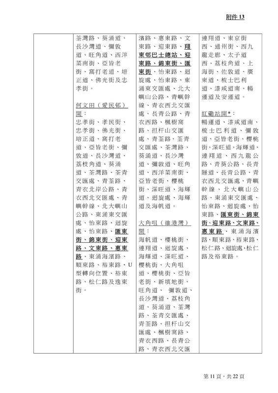
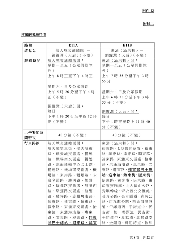
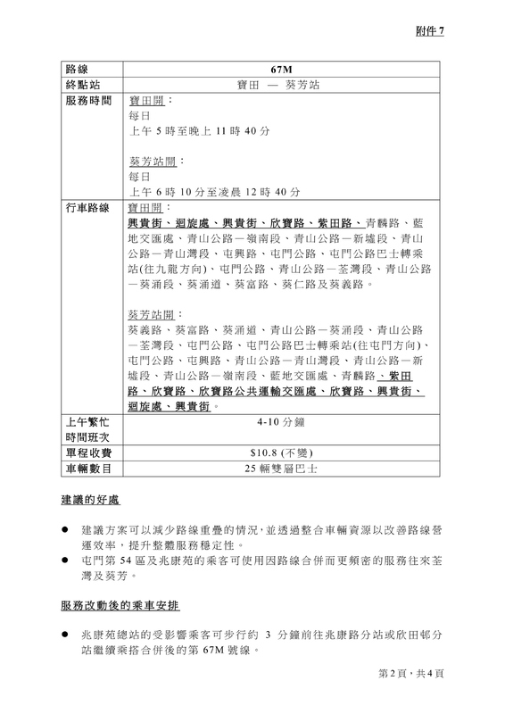
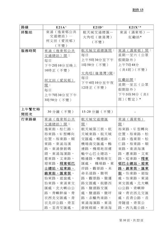
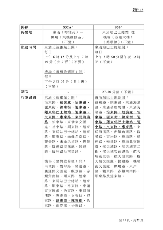
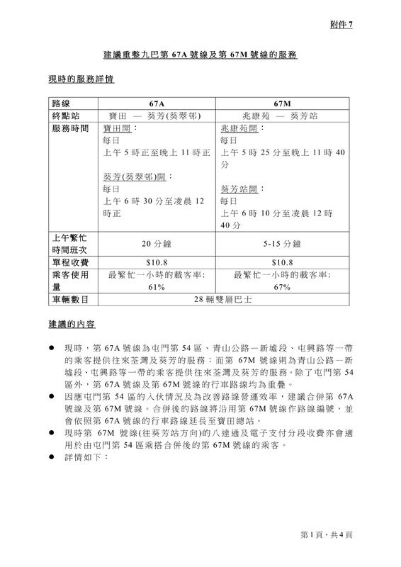
仲有67A和67M合併,N50改行長沙灣道,NA21加經美孚至太子一段,東涌成堆線改路等等。
AE367 發表於 2026-3-12 17:51 | 顯示全部樓層
FBI2 發表於 2026-3-12 17:50
仲有67A和67M合併,N50改行長沙灣道,NA21加經美孚至太子一段,東涌成堆線改路等等。 ...

NA21改經美孚至太子,即係NA20可以提速?
KG1428 發表於 2026-3-12 17:52 來自手機 | 顯示全部樓層
https://www.facebook.com/share/18BRKHZYo9/ 詳細內容
您需要登錄後才可以回帖 登錄 | 會員申請加入

本版積分規則

Advertisement

Advertisement

Advertisement

Advertisement

Advertisement

站規|清理本站Cookies|hkitalk.net 香港交通資訊網

GMT+8, 2026-3-13 04:00

Powered by Discuz! X3.4

Copyright © 2001-2020, Tencent Cloud.

快速回復 返回頂部 返回列表