hkitalk.net 香港交通資訊網

 找回密碼
 會員申請加入
搜索


(B0)香港巴士車務及車廂設備 (B1)香港巴士廣告消息/廣告車行踪 (B2)香港巴士討論 [熱門] [精華] (B3)巴士攝影作品貼圖區 [熱門] [精華] (B3i)即拍即貼 -手機相&翻拍Mon相 (B4)兩岸三地巴士討論 [精華] (B5)外地巴士討論 [精華]

Advertisement


(B6)旅遊巴士及過境巴士 [精華] (B7)巴士特別所見 (B11)巴士精華區 (B22)巴士迷吹水區   (V)私家車,商用車,政府及特種車輛 [精華]
(A6)相片及短片分享/攝影技術 (A10)香港地方討論 [精華] (A11)消費著數及飲食資訊 (A16)建築物機電裝置及設備 (A19)問路專區 (N)其他討論題目  
(F1)交通路線集思建議區 (C2)航空 [精華] (C3)海上交通及船隻 [精華] (D1)公共交通有關商品 [精華]   (Y)hkitalk.net會員福利部 (Z)站務資源中心
(R1)香港鐵路 [精華] (R2)香港電車 [精華] (R3)港外鐵路 [精華]   (O1)omsi討論區 (O2)omsi下載區 (O3)omsi教學及求助區
(M1)小型巴士綜合討論 (M2)小型巴士多媒體分享區 (M3)香港小型巴士字軌表        
 

Advertisement

 

hkitalk.net 香港交通資訊網»論壇 (B) Bus 巴士討論區 香港巴士討論 (B2) 九巴258S改由大興開出

九巴258S改由大興開出

查看數: 7125 | 評論數: 11 | 收藏 0
關燈 | 提示:支持鍵盤翻頁<-左 右->
    組圖打開中,請稍候......
發佈時間: 2025-11-3 14:51

正文摘要:

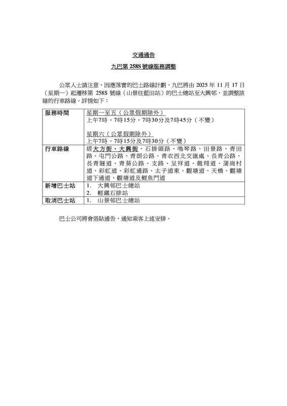
本身都行緊大方街同大興街, 做乜underscore

回復

FX9426 發表於 2025-11-17 07:29
改線首日 頭班車 (WH1008)
小弟喺新站石排上車,只有另一位乘客在站等候
上車後見九巴職員企喺落車門

石排之前: 不多於10人
石排 0705 +2
良景 0708 +22
田裕 0710 +12
樂生 0712 +2
紅橋 0715 +1 -1(九巴職員)

平時頭班車好多時會坐滿
今日應該好多人未知改咗線 頭班早咗到搭唔到
相信第2班車會多返啲人


laikingsouth 發表於 2025-11-4 17:30

未完㗎,重有通告果嘢呢!

neoplan720p 發表於 2025-11-4 17:25
horivhyc 發表於 2025-11-3 14:57
冇用架,首相點都揾到野講

老師又中
horivhyc 發表於 2025-11-3 16:41
JX9097 發表於 2025-11-3 16:05
因為前面路段(山景》大興總站)之間嘅走線cut咗
咪唯有highlight大興總站開出嗰段路
但認同直接寫+highl ...

有時候真係唔明白
到底可以為左D咩去堅持……
JX9097 發表於 2025-11-3 16:05
EvilKo 發表於 2025-11-3 16:00
但冇改到路呀
係咪應該改做大興巴士總站 + underscore?

因為前面路段(山景》大興總站)之間嘅走線cut咗
咪唯有highlight大興總站開出嗰段路
但認同直接寫+highlight大興巴士總站會簡單易明啲
eric278 發表於 2025-11-3 16:04
屬今年RPP項目,目的是理順走線,不需重覆行經石排頭路,縮短整體行車時間。
EvilKo 發表於 2025-11-3 16:00
JX9097 發表於 2025-11-3 15:58
highlight係emphasise改咗嘅路段

但冇改到路呀
係咪應該改做大興巴士總站 + underscore?
JX9097 發表於 2025-11-3 15:58
EvilKo 發表於 2025-11-3 15:50
本身都行緊大方街同大興街, 做乜underscore

highlight係emphasise改咗嘅路段
EvilKo 發表於 2025-11-3 15:50
本身都行緊大方街同大興街, 做乜underscore

站規|清理本站Cookies|hkitalk.net 香港交通資訊網

GMT+8, 2025-12-21 19:42

Powered by Discuz! X3.4

Copyright © 2001-2020, Tencent Cloud.

快速回復 返回頂部 返回列表