hkitalk.net 香港交通資訊網

 找回密碼
 會員申請加入
搜索


(B0)香港巴士車務及車廂設備 (B1)香港巴士廣告消息/廣告車行踪 (B2)香港巴士討論 [熱門] [精華] (B3)巴士攝影作品貼圖區 [熱門] [精華] (B3i)即拍即貼 -手機相&翻拍Mon相 (B4)兩岸三地巴士討論 [精華] (B5)外地巴士討論 [精華]

Advertisement


(B6)旅遊巴士及過境巴士 [精華] (B7)巴士特別所見 (B11)巴士精華區 (B22)巴士迷吹水區   (V)私家車,商用車,政府及特種車輛 [精華]
(A6)相片及短片分享/攝影技術 (A10)香港地方討論 [精華] (A11)消費著數及飲食資訊 (A16)建築物機電裝置及設備 (A19)問路專區 (N)其他討論題目  
(F1)交通路線集思建議區 (C2)航空 [精華] (C3)海上交通及船隻 [精華] (D1)公共交通有關商品 [精華]   (Y)hkitalk.net會員福利部 (Z)站務資源中心
(R1)香港鐵路 [精華] (R2)香港電車 [精華] (R3)港外鐵路 [精華]   (O1)omsi討論區 (O2)omsi下載區 (O3)omsi教學及求助區
(M1)小型巴士綜合討論 (M2)小型巴士多媒體分享區 (M3)香港小型巴士字軌表        
 

Advertisement

 

hkitalk.net 香港交通資訊網»論壇 (B) Bus 巴士討論區 香港巴士討論 (B2) A41P西沙灣班次
開啟左側

A41P西沙灣班次

[複製鏈接]
GK9509@39A 發表於 2025-11-27 12:24 | 顯示全部樓層 |閱讀模式

                                    Advertisement



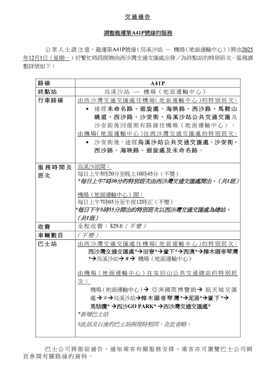
如圖
1000173622.png
請讓座予同行啲小孩及長者

                                    Advertisement

AE367 發表於 2025-11-27 13:56 | 顯示全部樓層
兜到呢十四鄉有冇客睬佢
cnquate 發表於 2025-11-27 14:55 | 顯示全部樓層
586 轉 A21 見
HE7921 發表於 2025-11-27 16:06 來自手機 | 顯示全部樓層

                                    Advertisement



cnquate 發表於 2025-11-27 14:55
586 轉 A21 見

或者轉A20/A23也可以
kiwai 發表於 2025-11-27 19:43 | 顯示全部樓層
根據通告, 機場開1755(西沙灣特車)後, 下一班係1900?
RyanPun 發表於 2025-11-27 20:21 | 顯示全部樓層
本帖最後由 RyanPun 於 2025-11-27 20:23 編輯
AE367 發表於 2025-11-27 13:56
兜到呢十四鄉有冇客睬佢

正正經拆A40、十四鄉+馬鞍山分兩邊做(烏溪沙/馬市/恆耀安/77區/富安 同 十四鄉/耀沙路/錦英路/石門&第一城)仲好過一條線無限延長走線咁款。

最愛的、城巴的、667的、一個傻佬
lsc04d11 發表於 2025-11-27 20:27 來自手機 | 顯示全部樓層

                                    Advertisement



kiwai 發表於 2025-11-27 19:43
根據通告, 機場開1755(西沙灣特車)後, 下一班係1900?

下面句博覽館班次就寫1825,1855  都好難再夾到係1900開下班......  等更新版
leungky0528 發表於 2025-11-27 20:55 來自手機 | 顯示全部樓層
RyanPun 發表於 2025-11-27 20:21
正正經拆A40、十四鄉+馬鞍山分兩邊做(烏溪沙/馬市/恆耀安/77區/富安 同 十四鄉/耀沙路/錦英路/石門&第一 ...

睇到個班次都知點解拆唔到
ccicoltd 發表於 2025-11-27 21:08 | 顯示全部樓層
19 大坑道↔筲箕灣 $4.2
RyanPun 發表於 2025-11-27 21:22 | 顯示全部樓層

                                    Advertisement



leungky0528 發表於 2025-11-27 20:55
睇到個班次都知點解拆唔到

呢點我係認同,30再拆就60,不過鐘唔鐘意60係一回事。但正常嘅飛機客一定會預足時間入飛機Check-in,有心搭嘅開60都有人會就時間搭佢,何況唔想等嘅人,依家開30、甚至全日延長入十四鄉再開密啲都唔會等,而係直接Call車入機場,走線太兜就係太兜,為咗唔想開60而就咁拉入十四鄉亦冇任何意義。如果永遠只係搬班次出嚟 而唔肯正視下個問題,真係唔好問題點解啲人寧願比的士佬賺都唔上架巴士。


最愛的、城巴的、667的、一個傻佬
您需要登錄後才可以回帖 登錄 | 會員申請加入

本版積分規則

Advertisement

Advertisement

Advertisement

Advertisement

Advertisement

站規|清理本站Cookies|hkitalk.net 香港交通資訊網

GMT+8, 2025-11-28 04:06

Powered by Discuz! X3.4

Copyright © 2001-2020, Tencent Cloud.

快速回復 返回頂部 返回列表