hkitalk.net 香港交通資訊網

 找回密碼
 會員申請加入
搜索


(B0)香港巴士車務及車廂設備 (B1)香港巴士廣告消息/廣告車行踪 (B2)香港巴士討論 [熱門] [精華] (B3)巴士攝影作品貼圖區 [熱門] [精華] (B3i)即拍即貼 -手機相&翻拍Mon相 (B4)兩岸三地巴士討論 [精華] (B5)外地巴士討論 [精華]

Advertisement


(B6)旅遊巴士及過境巴士 [精華] (B7)巴士特別所見 (B11)巴士精華區 (B22)巴士迷吹水區   (V)私家車,商用車,政府及特種車輛 [精華]
(A6)相片及短片分享/攝影技術 (A10)香港地方討論 [精華] (A11)消費著數及飲食資訊 (A16)建築物機電裝置及設備 (A19)問路專區 (N)其他討論題目  
(F1)交通路線集思建議區 (C2)航空 [精華] (C3)海上交通及船隻 [精華] (D1)公共交通有關商品 [精華]   (Y)hkitalk.net會員福利部 (Z)站務資源中心
(R1)香港鐵路 [精華] (R2)香港電車 [精華] (R3)港外鐵路 [精華]   (O1)omsi討論區 (O2)omsi下載區 (O3)omsi教學及求助區
(M1)小型巴士綜合討論 (M2)小型巴士多媒體分享區 (M3)香港小型巴士字軌表        
 

Advertisement

 

hkitalk.net 香港交通資訊網»論壇 (B) Bus 巴士討論區 香港巴士討論 (B2) 江玉歡發現安全帶法例疑似寫錯 只適用於20260125後出牌 ...

江玉歡發現安全帶法例疑似寫錯 只適用於20260125後出牌巴士

查看數: 6368 | 評論數: 118 | 收藏 0
關燈 | 提示:支持鍵盤翻頁<-左 右->
    組圖打開中,請稍候......
發佈時間: 2026-1-29 22:30

正文摘要:

s3n370 發表於 2026-1-30 18:09
非法律意見

普通法精神法律不禁止嘅就係合法。

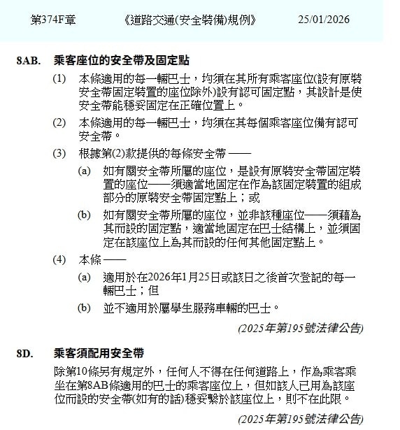
冇錯,不禁止係合法,但宜家374F字眼上佢係已經一刀切禁止咗
因為佢最劈頭嘅寫法係︰「除非你按第10條獲署長豁免,任何乘客都唔可以坐喺座位上」,呢刻已經閂哂所有「未獲豁免乘客可以坐喺位」嘅合法性
然後包底一句「但如果座位上有安全帶而你又扣咗,就可以唔受呢條條文限制」,用呢個去作為你係合法地坐喺座位上法律依據
如果冇帶都可以坐,佢大可以如你所引述嘅條文補返所有位都冇裝安全帶呢個情景

當然,如今都唔知仲有冇小巴係冇帶。如果冇,呢個討論如今已淪為學術討論

回復

samuelho668 發表於 2026-1-30 20:42
並不適用於屬學生服務車輛的巴士?
s3n370 發表於 2026-1-30 20:22
kei_hk 發表於 2026-1-30 12:06
3位小朋友當2位計,一直以來都係法律陷阱

私家車還算好,以你上圖的私家車為例,你或者可以同保險公司 ...

非法律意見

好多人拗違反第三保導致拒貼甚至成張保單void算唔算係無第三保。
呢點真係唔識。

理論上萬一出事,司機/車主必然係負責果個,理論上係司機/車主賠償。
只係實際上一般係保險公司處理哂,無改變過司機/車主嘅責任。

假設第三保嘅上限cover唔哂賠款,司機/車主要食凸佐果舊架。
kei_hk 發表於 2026-1-30 20:06
s3n370 發表於 2026-1-30 19:26
連司機4人,後座得兩條安全帶

3位小朋友當2位計,一直以來都係法律陷阱

私家車還算好,以你上圖的私家車為例,你或者可以同保險公司講,會有3位小朋友的情況,睇下保險公司肯唔肯特別攪份第三保。
保險公司肯特別處理保單條款,車主司機就無問題。
保險唔肯特別處理條款,情況就同以下的士情況一樣。

在的士的情況,已經有真實發生,當時司機拒載,講明保險以人頭計(第三保),無3位小朋友當2人計。
最後乘客報警,警員到場司機堅拒接載,警員只能記錄司機資料,轉交部門作檢控。
但最終警方決定不檢控。

呢壇野,如果上法庭處理,又係唔知點收科。
ccchhhuuunnn 發表於 2026-1-30 19:55
s3n370 發表於 2026-1-30 19:46
與其話bug不如話由高危座椅開始裝安全帶,就宣傳多D有安全帶就要戴
小巴嘅廣告多到入哂腦咁滯。

無論李先生超速駕駛引致車禍,令妻子昏迷至今
定係小巴細路乘客扮司機戴安全帶
大家一路笑同笑足咁多年嘅同時證明入腦甚深
起碼仲有唔戴都有少少自己理虧嘅心態
縱使傳統電視廣告等模式改變,但都唔應該構成差劣宣傳嘅藉口
就係話除咗巴士車廂無人理會嘅標語之外,平時甚少見到巴士同戴安全帶嘅視覺或其他觸覺關聯(洗腦)
更莫講話有趣生動嘅手法
s3n370 發表於 2026-1-30 19:46
ccchhhuuunnn 發表於 2026-1-30 00:24
四隻字「神推鬼㧬」
多年來N咁多單意外
做咗N咁多個安全風險檢討

與其話bug不如話由高危座椅開始裝安全帶,就宣傳多D有安全帶就要戴
小巴嘅廣告多到入哂腦咁滯。

雖然實有人話大細超之前都無做咁多野,不過其他車晨早有例管,
而人嘅要求高佐,要做多D係必然,衰極咪頂多俾人笑廢up
s3n370 發表於 2026-1-30 19:26
本帖最後由 s3n370 於 2026-1-30 11:28 編輯
kei_hk 發表於 2026-1-30 11:24
想問問,附圖的私家車,在行車證上面,法定乘客數目係 3 定係4?

連司機4人,後座得兩條安全帶
kei_hk 發表於 2026-1-30 19:24
s3n370 發表於 2026-1-30 18:46
老爺車出廠時無就係無。

要留意有另一條法例,容許小童三個當兩個計。

想問問,附圖的私家車,在行車證上面,法定乘客數目係 3 定係4?
s3n370 發表於 2026-1-30 18:46
本帖最後由 s3n370 於 2026-1-30 10:50 編輯
GA6749 發表於 2026-1-30 10:33
冇錯,不禁止係合法,但宜家374F字眼上佢係已經一刀切禁止咗
因為佢最劈頭嘅寫法係︰「除非你按第10條獲 ...

老爺車出廠時無就係無。

要留意有另一條法例,容許小童三個當兩個計。
而戴安全帶嘅法例原意係個個都要戴。

佢直接寫若座椅無安裝就唔駛戴,就會出現一個漏洞,就係載小童嘅情況。

某D私家車如VW UP, Honda Mobilio, Honda Freed,有排闊位實際上得兩條帶,部分校巴亦設特闊單人位
咁載三個小朋友就既唔超載亦告唔入無戴安全帶。



VW UP.png
GA6749 發表於 2026-1-30 18:33
s3n370 發表於 2026-1-30 18:09
非法律意見

普通法精神法律不禁止嘅就係合法。

冇錯,不禁止係合法,但宜家374F字眼上佢係已經一刀切禁止咗
因為佢最劈頭嘅寫法係︰「除非你按第10條獲署長豁免,任何乘客都唔可以坐喺座位上」,呢刻已經閂哂所有「未獲豁免乘客可以坐喺位」嘅合法性
然後包底一句「但如果座位上有安全帶而你又扣咗,就可以唔受呢條條文限制」,用呢個去作為你係合法地坐喺座位上法律依據
如果冇帶都可以坐,佢大可以如你所引述嘅條文補返所有位都冇裝安全帶呢個情景

當然,如今都唔知仲有冇小巴係冇帶。如果冇,呢個討論如今已淪為學術討論

站規|清理本站Cookies|hkitalk.net 香港交通資訊網

GMT+8, 2026-1-30 21:22

Powered by Discuz! X3.4

Copyright © 2001-2020, Tencent Cloud.

快速回復 返回頂部 返回列表