[突發/意外]
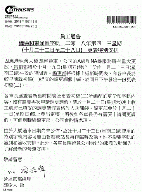
城巴A/NA線23/10行新更表,暗示港珠澳橋當日通車?
[複製鏈接]
|
本帖最後由 cyruswingho 於 2018-10-19 10:00 編輯
|
|
|
|
|
|
|
|
我又唔覺得會玩死
只要唔比再新APPLY放假
通車前後留定足夠人手開加班車
問題都唔大
好似B3X一日幾多加班車?之前A線都因為業務擴充請多左人 |
|
|
破壞討論氣氛版友終極收皮 (死因:不打自招)
|
|
|
|
|
琴日呀林病同記者朋友講要請示中央政府開通日期
巴士迷真係覺得新創建咁把炮仲早過特首大人知道通車日期?
更何況盡可能比人試下run新更表熟習係人之常情啦 |
|
|
italk亞氏保加症討論者通病:魚蛋論、離地
|
|
|
|
|
22號開幕, 但唔知幾時開放
公司都要預備人手同更份隨時開通
最多未開就行臨時字軌表,一開就即上馬 |
|
|
nwfb23
|
|
|
|
|
諗極都唔明點解條橋嘅開通日期可以咁神秘 |
|
|
你有你可愛,我有我好笑。
|
|
|
|
|
|
萬事俱備只欠東風, 全世界只係等緊上面俾個通車日期. |
|
|
|
|
|
|
|
bustop 發表於 2018-10-19 15:00
萬事俱備只欠東風, 全世界只係等緊上面俾個通車日期.
聽說係23/10中午通車 |
|
|
|
|
|
|
|
本帖最後由 andrewyl 於 2018-10-19 15:39 編輯
生果消息指 : 24 號 早 上 9 點 三地同時通車
政府剛開記招確認 .
|
|
|
|
|
|
|
|
|
Advertisement
Advertisement
Advertisement
Advertisement
Advertisement
|