hkitalk.net 香港交通資訊網

 找回密碼
 會員申請加入
搜索



Advertisement

(B0)香港巴士車務及車廂設備 (B1)香港巴士廣告消息/廣告車行踪 (B2)香港巴士討論 [熱門] [精華] (B3)巴士攝影作品貼圖區 [熱門] [精華] (B3i)即拍即貼 -手機相&翻拍Mon相 (B4)兩岸三地巴士討論 [精華] (B5)外地巴士討論 [精華]

Advertisement


(B6)旅遊巴士及過境巴士 [精華] (B7)巴士特別所見 (B11)巴士精華區 (B22)巴士迷吹水區   (V)私家車,商用車,政府及特種車輛 [精華]
(A6)相片及短片分享/攝影技術 (A10)香港地方討論 [精華] (A11)消費著數及飲食資訊 (A16)建築物機電裝置及設備 (A19)問路專區 (N)其他討論題目  
(F1)交通路線集思建議區 (C2)航空 [精華] (C3)海上交通及船隻 [精華] (D1)公共交通有關商品 [精華]   (Y)hkitalk.net會員福利部 (Z)站務資源中心
(R1)香港鐵路 [精華] (R2)香港電車 [精華] (R3)港外鐵路 [精華]   (O1)omsi討論區 (O2)omsi下載區 (O3)omsi教學及求助區
(M1)小型巴士綜合討論 (M2)小型巴士多媒體分享區 (M3)香港小型巴士字軌表        
 

Advertisement

 

hkitalk.net 香港交通資訊網»論壇 (B) Bus 巴士討論區 香港巴士討論 (B2) A23 往慈雲山方向走線詳情、往機場方向走線修訂 ...
開啟左側

[路線消息] A23 往慈雲山方向走線詳情、往機場方向走線修訂

  [複製鏈接]
RG28482X 發表於 2019-8-6 22:05 來自手機 | 顯示全部樓層

                                    Advertisement



本帖最後由 RG28482X 於 2019-8-6 22:09 編輯

兜多個海逸豪園行車時間仲節省到6分鐘?

                                    Advertisement

CRH5 發表於 2019-8-6 22:45 | 顯示全部樓層


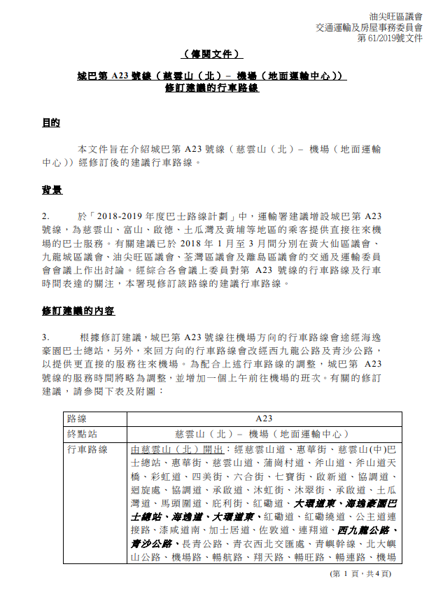
文件附圖
1.PNG
2.PNG


3.PNG

4.PNG



tzuyu.taiwan 發表於 2019-8-6 23:04 來自手機 | 顯示全部樓層
無言,最尾來回都行佐敦道。即係擺明落區議員面啫
GY_Tong 發表於 2019-8-6 23:12 | 顯示全部樓層

                                    Advertisement



行佐敦道係驚唔夠生意?
明明土瓜灣下路同彩虹道嗰邊都應該夠做
開嚟又唔同A22搞分工
九唔搭八
tzuyu.taiwan 發表於 2019-8-6 23:18 來自手機 | 顯示全部樓層
GY_Tong 發表於 2019-8-6 23:12
行佐敦道係驚唔夠生意?
明明土瓜灣下路同彩虹道嗰邊都應該夠做
開嚟又唔同A22搞分工

驚唔夠客咪來回行紅繞梳士巴利道九龍公園徑,食盡尖咀遊客囉
不過算啦,有人係要一意孤行冥頑不靈都冇計
睇睇宜家香港就知
eric278 發表於 2019-8-7 11:46 | 顯示全部樓層
GY_Tong 發表於 2019-8-6 23:12
行佐敦道係驚唔夠生意?
明明土瓜灣下路同彩虹道嗰邊都應該夠做
開嚟又唔同A22搞分工

A22去完機場後要入埋港珠澳的
可能運輸署留意到,因A22同時要肩負機場及港珠澳過境兩批客
所以要A23入佐敦道幫手清客(A23不需入港珠澳)


還看香港公交
ricky 發表於 2019-8-7 12:03 | 顯示全部樓層

                                    Advertisement



eric278 發表於 2019-8-7 11:46
A22去完機場後要入埋港珠澳的
可能運輸署留意到,因A22同時要肩負機場及港珠澳過境兩批客
所以要A23入佐 ...

慈雲山網民對A23的走線非常不滿,形容同E23/A差唔多,但收費卻多超過一倍。

前荃葵青區居民
巴士遊樂團 發表於 2019-8-7 12:23 | 顯示全部樓層
ricky 發表於 2019-8-7 12:03
慈雲山網民對A23的走線非常不滿,形容同E23/A差唔多,但收費卻多超過一倍。

...

如果A23離開啟德後逗啟麗一帶,之後上啟德隧道skip土瓜灣一帶再係蕪湖街轉入紅磡,嗰批慈雲山人應該會無咁不滿
tzuyu.taiwan 發表於 2019-8-7 12:23 來自手機 | 顯示全部樓層
ricky 發表於 2019-8-7 12:03
慈雲山網民對A23的走線非常不滿,形容同E23/A差唔多,但收費卻多超過一倍。

...

城巴活該
ricky 發表於 2019-8-7 12:39 | 顯示全部樓層

                                    Advertisement



巴士遊樂團 發表於 2019-8-7 12:23
如果A23離開啟德後逗啟麗一帶,之後上啟德隧道skip土瓜灣一帶再係蕪湖街轉入紅磡,嗰批慈雲山人應該會無 ...

最合慈雲山居民心水的走線是落黃大仙行龍翔道去。

前荃葵青區居民
您需要登錄後才可以回帖 登錄 | 會員申請加入

本版積分規則

Advertisement

Advertisement

Advertisement

Advertisement

Advertisement

站規|清理本站Cookies|hkitalk.net 香港交通資訊網

GMT+8, 2026-3-22 23:10

Powered by Discuz! X3.4

Copyright © 2001-2020, Tencent Cloud.

快速回復 返回頂部 返回列表