hkitalk.net 香港交通資訊網

 找回密碼
 會員申請加入
搜索



Advertisement

(B0)香港巴士車務及車廂設備 (B1)香港巴士廣告消息/廣告車行踪 (B2)香港巴士討論 [熱門] [精華] (B3)巴士攝影作品貼圖區 [熱門] [精華] (B3i)即拍即貼 -手機相&翻拍Mon相 (B4)兩岸三地巴士討論 [精華] (B5)外地巴士討論 [精華]

Advertisement


(B6)旅遊巴士及過境巴士 [精華] (B7)巴士特別所見 (B11)巴士精華區 (B22)巴士迷吹水區   (V)私家車,商用車,政府及特種車輛 [精華]
(A6)相片及短片分享/攝影技術 (A10)香港地方討論 [精華] (A11)消費著數及飲食資訊 (A16)建築物機電裝置及設備 (A19)問路專區 (N)其他討論題目  
(F1)交通路線集思建議區 (C2)航空 [精華] (C3)海上交通及船隻 [精華] (D1)公共交通有關商品 [精華]   (Y)hkitalk.net會員福利部 (Z)站務資源中心
(R1)香港鐵路 [精華] (R2)香港電車 [精華] (R3)港外鐵路 [精華]   (O1)omsi討論區 (O2)omsi下載區 (O3)omsi教學及求助區
(M1)小型巴士綜合討論 (M2)小型巴士多媒體分享區 (M3)香港小型巴士字軌表        
 

Advertisement

 

hkitalk.net 香港交通資訊網»論壇 (C) Transport 交通討論區 航空(C2) 香港國際機場2號客運大樓將於11月28日21:59起關閉 ...
開啟左側

香港國際機場2號客運大樓將於11月28日21:59起關閉

[複製鏈接]
eric278 發表於 2019-11-1 10:51 | 顯示全部樓層 |閱讀模式

                                    Advertisement



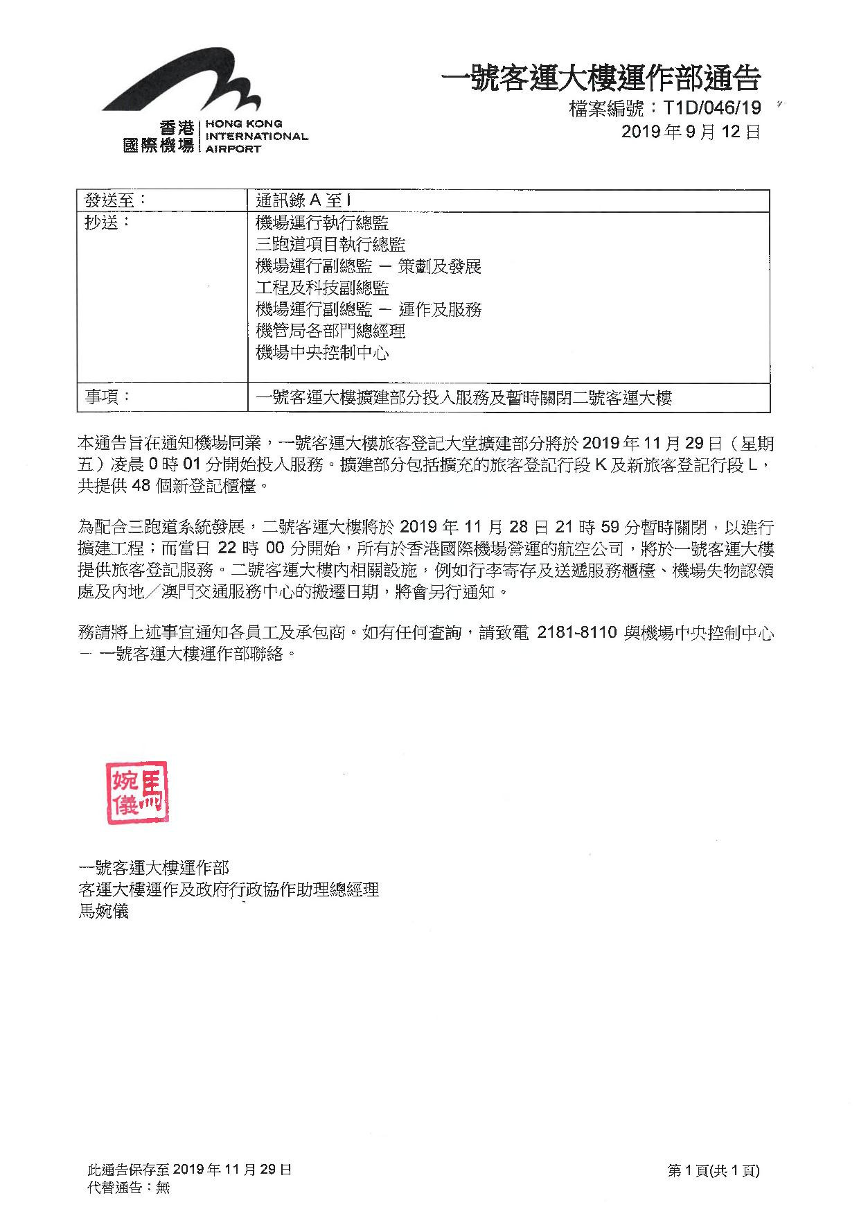
香港國際機場2號客運大樓將於11月28日21:59起關閉,以便進行三跑道系統發展及客運大樓擴建工程
同日起,一號客運大樓的旅客登記行段K(擴充部份)及新建的L(共48個登機櫃枱)於同日22:00起投入服務。

來源:香港國際機場外聯網通告
https://extranetapps.hongkongairport.com/iwov_extra/ListFile?path=%2Fetra%2FIntranet%2FTBU%2FCircular%2FValid+Circulars+since+01+January+2005%2FT1D046-19.pdf&fileType=F&place=n
T1D046-19-page-002.jpg
多間航空公司亦已發出通告,通知旅客相關改動

香港快運
https://www.hkexpress.com/zh-hk/your-trips/check-in/airport-check-in/
捷星
https://www.jetstar.com/hk/zh/help/articles/airports-and-terminals



還看香港公交

                                    Advertisement

您需要登錄後才可以回帖 登錄 | 會員申請加入

本版積分規則

Advertisement

Advertisement

Advertisement

Advertisement

Advertisement

站規|清理本站Cookies|hkitalk.net 香港交通資訊網

GMT+8, 2026-3-1 09:06

Powered by Discuz! X3.4

Copyright © 2001-2020, Tencent Cloud.

快速回復 返回頂部 返回列表