hkitalk.net 香港交通資訊網

 找回密碼
 會員申請加入
搜索



Advertisement

(B0)香港巴士車務及車廂設備 (B1)香港巴士廣告消息/廣告車行踪 (B2)香港巴士討論 [熱門] [精華] (B3)巴士攝影作品貼圖區 [熱門] [精華] (B3i)即拍即貼 -手機相&翻拍Mon相 (B4)兩岸三地巴士討論 [精華] (B5)外地巴士討論 [精華]

Advertisement


(B6)旅遊巴士及過境巴士 [精華] (B7)巴士特別所見 (B11)巴士精華區 (B22)巴士迷吹水區   (V)私家車,商用車,政府及特種車輛 [精華]
(A6)相片及短片分享/攝影技術 (A10)香港地方討論 [精華] (A11)消費著數及飲食資訊 (A16)建築物機電裝置及設備 (A19)問路專區 (N)其他討論題目  
(F1)交通路線集思建議區 (C2)航空 [精華] (C3)海上交通及船隻 [精華] (D1)公共交通有關商品 [精華]   (Y)hkitalk.net會員福利部 (Z)站務資源中心
(R1)香港鐵路 [精華] (R2)香港電車 [精華] (R3)港外鐵路 [精華]   (O1)omsi討論區 (O2)omsi下載區 (O3)omsi教學及求助區
(M1)小型巴士綜合討論 (M2)小型巴士多媒體分享區 (M3)香港小型巴士字軌表        
 

Advertisement

 

hkitalk.net 香港交通資訊網»論壇 (B) Bus 巴士討論區 香港巴士討論 (B2) 機場2號客運大樓將於11月28日21:59起關閉(影響A/NA線巴 ...
開啟左側

[其他] 機場2號客運大樓將於11月28日21:59起關閉(影響A/NA線巴士)

  [複製鏈接]
eric278 發表於 2019-11-1 10:57 | 顯示全部樓層 |閱讀模式

                                    Advertisement



本帖最後由 eric278 於 2019-11-1 11:02 編輯

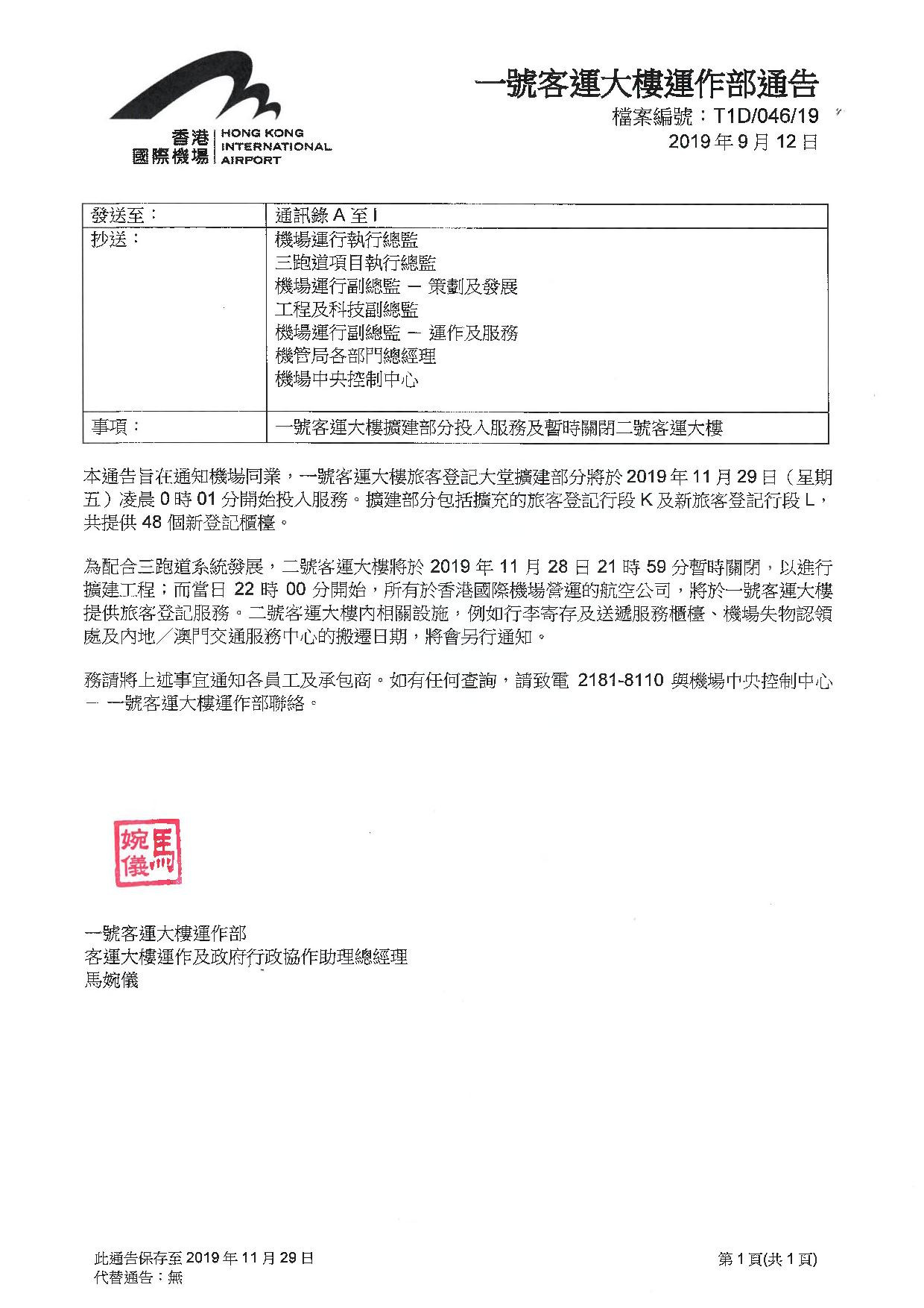
香港國際機場2號客運大樓將於11月28日21:59起關閉,以便進行三跑道系統發展及客運大樓擴建工程
同日起,一號客運大樓的旅客登記行段K(擴充部份)及新建的L(共48個登機櫃枱)於同日22:00起投入服務。

來源:香港國際機場外聯網通告
https://extranetapps.hongkongairport.com/iwov_extra/ListFile?path=%2Fetra%2FIntranet%2FTBU%2FCircular%2FValid+Circulars+since+01+January+2005%2FT1D046-19.pdf&fileType=F&place=n
T1D046-19-page-002.jpg
預期當日22:00起,所有城巴及龍運A/NA線將不停二號客運大樓巴士站,從而影響A線接駁港珠澳大橋香港口岸的服務。各位認為屆時前往港珠澳大橋香港口岸的新轉乘站,會在哪處接駁?


還看香港公交

                                    Advertisement

Sita1004-1017 發表於 2019-11-1 11:02 來自手機 | 顯示全部樓層
希望城巴盡快交代如何補位,或者比返T1上客
AtrHenu 發表於 2019-11-1 11:09 | 顯示全部樓層
最好長遠計應該全部A車入HZM先大路跟手將經客運大樓E線改停暢達路,噤好自然T1落客位咪唔會有人上車問題囉?!
kingprowm 發表於 2019-11-1 12:39 來自手機 | 顯示全部樓層

                                    Advertisement



應該都係 T1  做轉乘,唔係 T1 仲有其他地方嗎
AVW28 發表於 2019-11-1 12:47 | 顯示全部樓層
kingprowm 發表於 2019-11-1 12:39
應該都係 T1  做轉乘,唔係 T1 仲有其他地方嗎

入T1之前仲有個青馬啊!所有A線都停(A35除外)。
LL3850
joesiu27 發表於 2019-11-1 12:54 | 顯示全部樓層
小弟來個逆向思維
現時是市區<>T1<>T2<>HZM
不如乘機拉直走線
改為市區<>HZM<>T1
這樣可令A線唔再入東涌
同E線徹底分離
szeto993 發表於 2019-11-1 13:01 來自手機 | 顯示全部樓層

                                    Advertisement



joesiu27 發表於 2019-11-1 12:54
小弟來個逆向思維
現時是市區T1T2HZM
不如乘機拉直走線

Day 1已經講緊唔同意要機場客遷就大橋客

評分

參與人數 1aPower +1 收起 理由
RA472 + 1 英雄所見略同

查看全部評分

Andrew999 發表於 2019-11-1 13:21 | 顯示全部樓層
本帖最後由 Andrew999 於 2019-11-1 13:24 編輯

A線擺機場,唔入港珠澳
E線先經港珠澳再入機場島,東涌做總站出九龍就先經機場島再入港珠澳再返青馬橋
Pklqwer 發表於 2019-11-1 14:00 來自手機 | 顯示全部樓層
AtrHenu 發表於 2019-11-1 11:09
最好長遠計應該全部A車入HZM先大路跟手將經客運大樓E線改停暢達路,噤好自然T1落客位咪唔會有人上車問題囉?! ...

咁樣係最理想,不過某啲路線應該同時開AB線,e.g A21B/AB21
士刁拔尼.奧 發表於 2019-11-1 14:11 來自手機 | 顯示全部樓層

                                    Advertisement



其實只要部分A線拆部分班次先橋後機場就可以
您需要登錄後才可以回帖 登錄 | 會員申請加入

本版積分規則

Advertisement

Advertisement

Advertisement

Advertisement

Advertisement

站規|清理本站Cookies|hkitalk.net 香港交通資訊網

GMT+8, 2026-3-22 22:17

Powered by Discuz! X3.4

Copyright © 2001-2020, Tencent Cloud.

快速回復 返回頂部 返回列表