hkitalk.net 香港交通資訊網

 找回密碼
 會員申請加入
搜索



Advertisement

(B0)香港巴士車務及車廂設備 (B1)香港巴士廣告消息/廣告車行踪 (B2)香港巴士討論 [熱門] [精華] (B3)巴士攝影作品貼圖區 [熱門] [精華] (B3i)即拍即貼 -手機相&翻拍Mon相 (B4)兩岸三地巴士討論 [精華] (B5)外地巴士討論 [精華]

Advertisement


(B6)旅遊巴士及過境巴士 [精華] (B7)巴士特別所見 (B11)巴士精華區 (B22)巴士迷吹水區   (V)私家車,商用車,政府及特種車輛 [精華]
(A6)相片及短片分享/攝影技術 (A10)香港地方討論 [精華] (A11)消費著數及飲食資訊 (A16)建築物機電裝置及設備 (A19)問路專區 (N)其他討論題目  
(F1)交通路線集思建議區 (C2)航空 [精華] (C3)海上交通及船隻 [精華] (D1)公共交通有關商品 [精華]   (Y)hkitalk.net會員福利部 (Z)站務資源中心
(R1)香港鐵路 [精華] (R2)香港電車 [精華] (R3)港外鐵路 [精華]   (O1)omsi討論區 (O2)omsi下載區 (O3)omsi教學及求助區
(M1)小型巴士綜合討論 (M2)小型巴士多媒體分享區 (M3)香港小型巴士字軌表        
 

Advertisement

 

hkitalk.net 香港交通資訊網»論壇 (B) Bus 巴士討論區 香港巴士討論 (B2) 2020 - 2021 年度離島區巴士路線計劃Summary
開啟左側

[路線計劃/RPP] 2020 - 2021 年度離島區巴士路線計劃Summary

  [複製鏈接]
 樓主| rickychow 發表於 2020-2-6 00:57 | 顯示全部樓層

                                    Advertisement



0032.jpg

0033.jpg

0034.jpg

0035.jpg

0036.jpg

0037.jpg

0038.jpg

0039.jpg

0040.jpg

0041.jpg


                                    Advertisement

 樓主| rickychow 發表於 2020-2-6 00:59 | 顯示全部樓層
0042.jpg

0043.jpg

0044.jpg

0045.jpg

0046.jpg

0047.jpg

0048.jpg

0049.jpg

0050.jpg

0051.jpg

0052.jpg

0053.jpg


 樓主| rickychow 發表於 2020-2-6 01:00 | 顯示全部樓層
0054.jpg

0055.jpg

0056.jpg

0057.jpg

0058.jpg

0059.jpg

0060.jpg

0061.jpg


dogdog002 發表於 2020-2-6 01:01 | 顯示全部樓層

                                    Advertisement



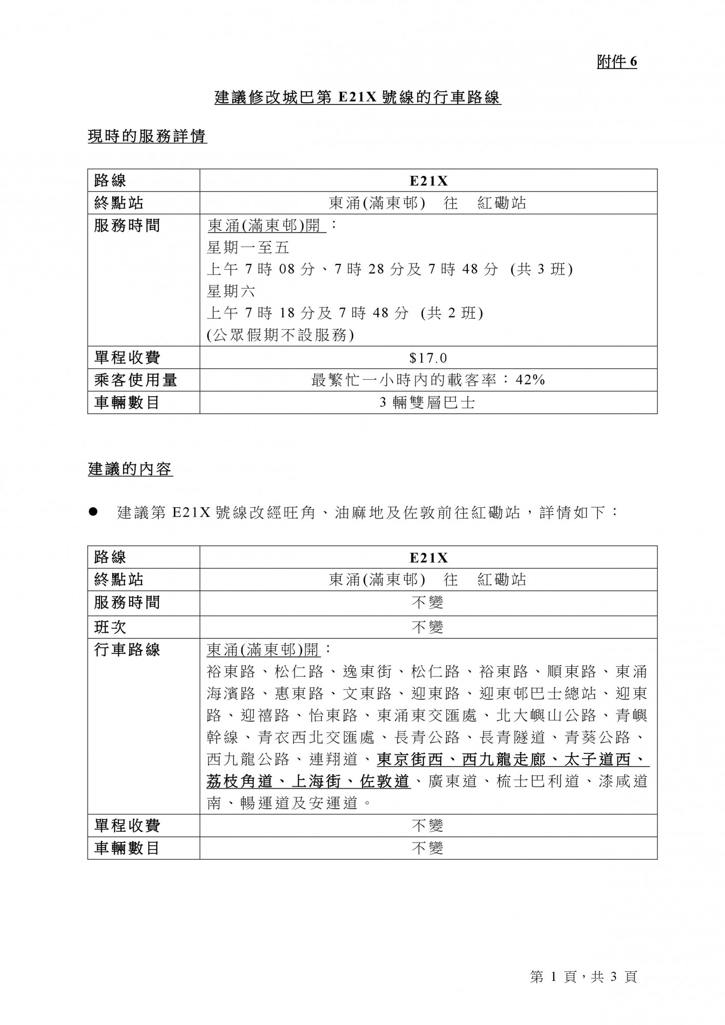
估: E21X想全日同E21A拆伙鋪路
ky927 發表於 2020-2-6 01:22 | 顯示全部樓層
其實沙田都好積極A42 A46 + A41P青沙

但係A46唔係擺穗禾反而擺駿景,係咪88K打定屯馬輸數? XDD
THomas20010808 發表於 2020-2-6 02:13 來自手機 | 顯示全部樓層
ky927 發表於 2020-2-6 01:22
其實沙田都好積極A42 A46 + A41P青沙

但係A46唔係擺穗禾反而擺駿景,係咪88K打定屯馬輸數? XDD

隨時A46食埋88K
JH_LE4612 發表於 2020-2-6 03:01 來自手機 | 顯示全部樓層

                                    Advertisement



ky927 發表於 2020-2-6 01:22
其實沙田都好積極A42 A46 + A41P青沙

但係A46唔係擺穗禾反而擺駿景,係咪88K打定屯馬輸數? XDD

駿景園應該點都靈活過穗禾少少嘅,又唔駛上山。但咁畫法真係美其名幫 88K升級用車,實質加雙向分段食線算。

另外,日頭可能冇乜需求,但NA32葵涌邨之後兜埋葵盛應該有客。

A35開左咁多年,啲開車時間都應該要執執,尤其是開埋大橋之後,日中嗰條 gap實在太唔廿一世紀啦。
qunow 發表於 2020-2-6 04:20 來自手機 | 顯示全部樓層
本帖最後由 qunow 於 2020-2-6 04:36 編輯

E21X咁算X?A35拆線唔拆number想點?A32在道路條件可能的情況下龍運可能會想拉入華景山莊?往來港島區服務呢?
0q9w8e 發表於 2020-2-6 05:49 來自手機 | 顯示全部樓層
ky927 發表於 2020-2-6 01:22
其實沙田都好積極A42 A46 + A41P青沙

但係A46唔係擺穗禾反而擺駿景,係咪88K打定屯馬輸數? XDD

穗禾擺架12米都難。。
kitarolo 發表於 2020-2-6 07:35 | 顯示全部樓層

                                    Advertisement



JH_LE4612 發表於 2020-2-6 03:01
駿景園應該點都靈活過穗禾少少嘅,又唔駛上山。但咁畫法真係美其名幫 88K升級用車,實質加雙向分段食線算 ...

雙向分段勉強可行
不過無兩蚊就預咗有人
聲稱會反枱,除非個雙向
分段係正價收4蚊就得。
您需要登錄後才可以回帖 登錄 | 會員申請加入

本版積分規則

Advertisement

Advertisement

Advertisement

Advertisement

Advertisement

站規|清理本站Cookies|hkitalk.net 香港交通資訊網

GMT+8, 2026-3-23 08:39

Powered by Discuz! X3.4

Copyright © 2001-2020, Tencent Cloud.

快速回復 返回頂部 返回列表