港鐵減價 20% 半年,交通費用補貼門檻降低
火
[複製鏈接]
|
本帖最後由 hkitalk.media 於 2020-4-8 18:43 編輯
1/7 起:
- 港鐵減價 20%,為其半年,一半差額由政府支付
- 公共交通費用補貼計劃門檻由 $400 降低至 $200
下圖由 hkitalk.media 小編加上
|
|
|
|
|
|
|
|
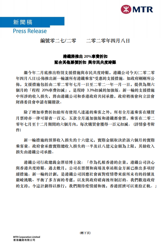
新聞稿
|
|
|
|
|
|
|
|
唔怪得九巴努力減班啦,好戲在後頭 |
|
|
破壞討論氣氛版友終極收皮 (死因:不打自招)
|
|
|
|
|
|
公共交通費用補貼計劃門檻由 $400 降低至 $200,是否為期半年or長久實行? |
|
|
|
|
|
|
|
想知月票、都會票有無得減  |
|
|
|
|
|
|
|
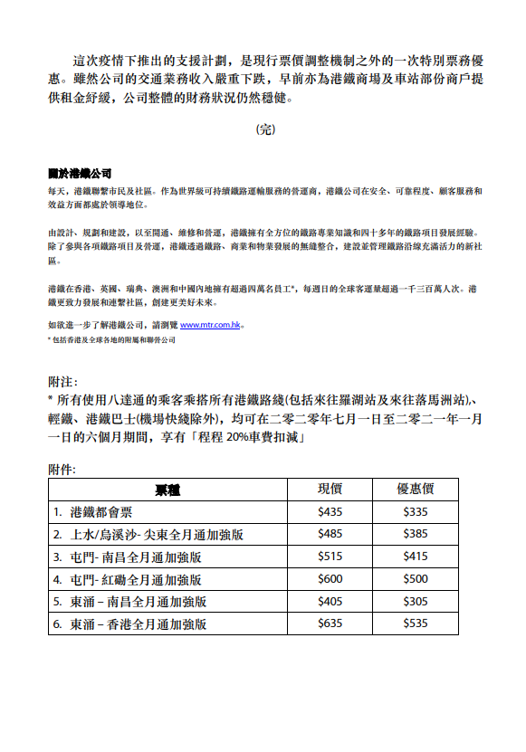
理論上會減,之前3.3%優惠變相凍結車費到而家,都係暫時以凍結加價方式處理月票同都會票。所以7月份月票同都會票一樣都會減。
所以用都會票乘客6月留意住唔好咁快買,並善用早鳥65折優惠以免蝕水 
|
|
|
|
|
|
|
|
本帖最後由 M722 於 2020-4-8 20:07 編輯
tonychow 發表於 2020-4-8 19:29
想知月票、都會票有無得減
現在一張都會票($435),補貼額約$10.
但公共交通費用補貼計劃門檻由 $400 降低至 $200 ,變相加大左補貼金額減多左$66 |
|
|
|
|
|
|
|
|
|
|
愛車:九巴ATE189(LN9267)、新巴5787(VX1817)
|
|
|
|
|
kay 發表於 2020-4-8 18:51
唔怪得九巴努力減班啦,好戲在後頭
九巴可以玩700蚊聯同龍運任搭呢張皇牌,
無月票既每程可以扣減7、8折 |
|
|
|
|
|
|
|
|
Advertisement
Advertisement
Advertisement
Advertisement
Advertisement
|