[路線計劃/RPP]
建議82K總站遷移至圓洲角
火...
[複製鏈接]
|
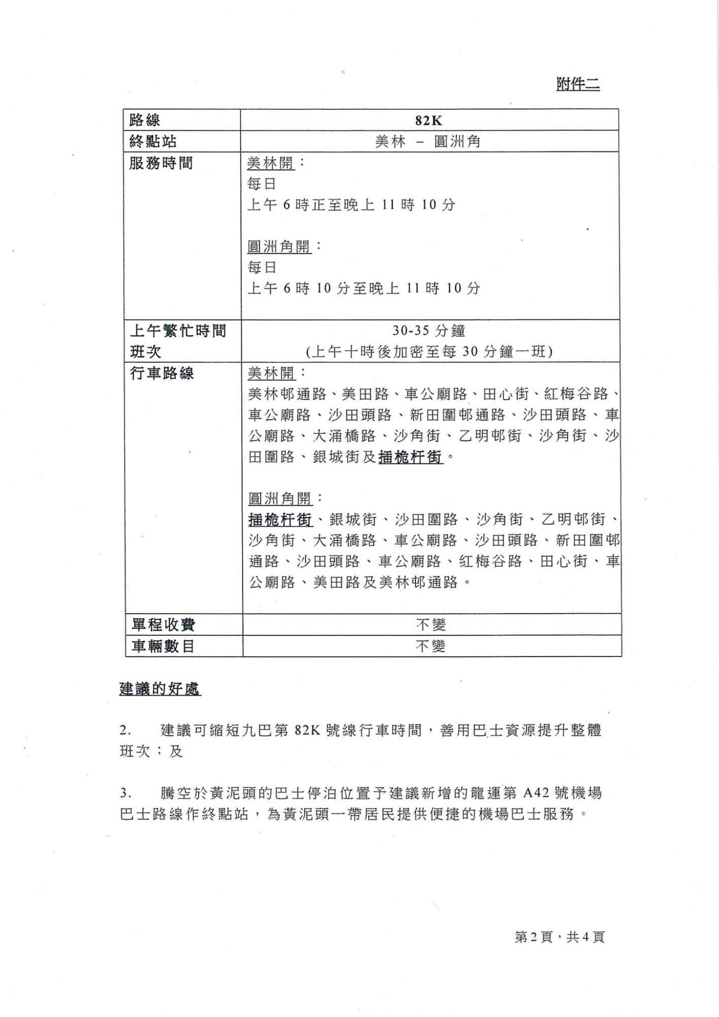
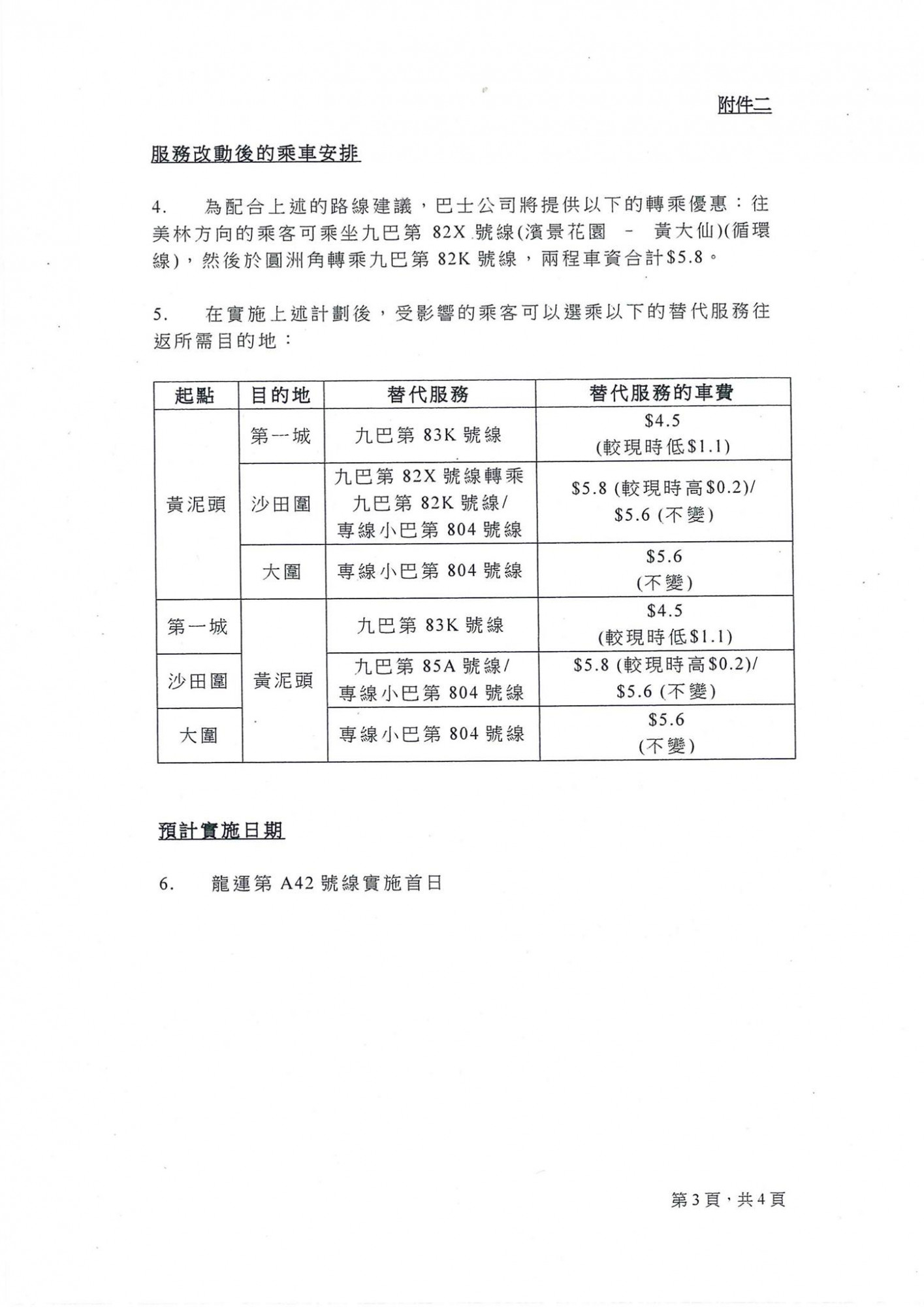
因應A42建議於黃泥頭開出,82K之總站亦因此由黃泥頭遷移至圓洲角巴士總站。
|
|
|
|
|
|
|
|
不如改去碩門,等當區叫做有全日區內巴士線
但係碩門嗰邊嚟緊都有機場線
再者改過去嘅話,成半粒鐘一班,當區人應該睬你都傻,繼續跟黨走或者綠van見  |
|
|
|
|
|
|
|
前幾晚10點坐過美林方向, 第一城前冇客, 第一城上11個, 沙角落2個, 秦石上4個, 新田圍兩站落10個...
所以連一城都唔去就可以載空氣 |
|
|
|
|
|
|
|
第一城係一定要照停,因為會有人由第一城搭返沿線其他區
如果唔停第一城,非醫院時段就可以縮到博康甚至新田圍都似
去碩門比較麻煩係同813(A)比較重疊,同埋本身碩門無咁多位收留廢線,情況仲差過黃泥頭
一係成條82K改做循環線又得唔得 |
|
|
鴨免:包容協助能力稍遜的板友
|
|
|
|
|
倒不如將82K拉返入駿洋邨啦!長遠入埋「水仔」,「水仔」要車入火炭。
|
|
|
為何未道別/但消失的你/留下我一直疑問…
|
|
|
|
|
|
82K想縮短可以縮去第一城舊K11總站,至少保留第一城學生返放學客源。 |
|
|
|
|
|
|
|
本帖最後由 ky927 於 2020-11-20 23:55 編輯
又返火炭? XDDD
計我話拉去白石角。咪當非繁一條線做哂82C+82D+82K
一係拉埋去馬鞍山,食埋89S,最多做多幾段雙向分段
|
|
|
|
|
|
|
|
咁不如同 89S 合併好過
順便比 89S 回程經馬市、恆安
可以諗諗兜埋上水泉澳
|
|
|
|
|
|
|
|
|
Advertisement
Advertisement
Advertisement
Advertisement
Advertisement
|