hkitalk.net 香港交通資訊網

 找回密碼
 會員申請加入
搜索



Advertisement

(B0)香港巴士車務及車廂設備 (B1)香港巴士廣告消息/廣告車行踪 (B2)香港巴士討論 [熱門] [精華] (B3)巴士攝影作品貼圖區 [熱門] [精華] (B3i)即拍即貼 -手機相&翻拍Mon相 (B4)兩岸三地巴士討論 [精華] (B5)外地巴士討論 [精華]

Advertisement


(B6)旅遊巴士及過境巴士 [精華] (B7)巴士特別所見 (B11)巴士精華區 (B22)巴士迷吹水區   (V)私家車,商用車,政府及特種車輛 [精華]
(A6)相片及短片分享/攝影技術 (A10)香港地方討論 [精華] (A11)消費著數及飲食資訊 (A16)建築物機電裝置及設備 (A19)問路專區 (N)其他討論題目  
(F1)交通路線集思建議區 (C2)航空 [精華] (C3)海上交通及船隻 [精華] (D1)公共交通有關商品 [精華]   (Y)hkitalk.net會員福利部 (Z)站務資源中心
(R1)香港鐵路 [精華] (R2)香港電車 [精華] (R3)港外鐵路 [精華]   (O1)omsi討論區 (O2)omsi下載區 (O3)omsi教學及求助區
(M1)小型巴士綜合討論 (M2)小型巴士多媒體分享區 (M3)香港小型巴士字軌表        
 

Advertisement

 

hkitalk.net 香港交通資訊網»論壇 (B) Bus 巴士討論區 香港巴士討論 (B2) 2021-2022年度油尖旺區巴士路線計劃 (全套文件) ...
開啟左側

[路線計劃/RPP] 2021-2022年度油尖旺區巴士路線計劃 (全套文件)

  [複製鏈接]
YY487 發表於 2021-2-25 11:00 來自手機 | 顯示全部樓層

                                    Advertisement



提示: 作者被禁止或刪除 內容自動屏蔽

                                    Advertisement

 樓主| D208 發表於 2021-2-25 11:00 | 顯示全部樓層
油尖旺-124.jpg

油尖旺-125.jpg

油尖旺-126.jpg

油尖旺-127.jpg

油尖旺-128.jpg

油尖旺-129.jpg

油尖旺-130.jpg

 樓主| D208 發表於 2021-2-25 11:01 | 顯示全部樓層
油尖旺-131.jpg

油尖旺-132.jpg

油尖旺-133.jpg

油尖旺-134.jpg

油尖旺-135.jpg

油尖旺-136.jpg


 樓主| D208 發表於 2021-2-25 11:02 | 顯示全部樓層

                                    Advertisement



油尖旺-137.jpg

油尖旺-138.jpg

油尖旺-139.jpg

油尖旺-140.jpg

油尖旺-141.jpg

油尖旺-142.jpg


 樓主| D208 發表於 2021-2-25 11:03 | 顯示全部樓層
油尖旺-143.jpg

油尖旺-144.jpg

油尖旺-145.jpg

油尖旺-146.jpg

油尖旺-147.jpg

油尖旺-148.jpg

油尖旺-149.jpg




 樓主| D208 發表於 2021-2-25 11:04 | 顯示全部樓層
油尖旺-150.jpg

油尖旺-151.jpg

油尖旺-152.jpg

油尖旺-153.jpg

油尖旺-154.jpg

油尖旺-155.jpg


 樓主| D208 發表於 2021-2-25 11:05 | 顯示全部樓層

                                    Advertisement



油尖旺-156.jpg

油尖旺-157.jpg

油尖旺-158.jpg

油尖旺-159.jpg

油尖旺-160.jpg

油尖旺-161.jpg


 樓主| D208 發表於 2021-2-25 11:05 | 顯示全部樓層
油尖旺-162.jpg

油尖旺-163.jpg

油尖旺-164.jpg

油尖旺-165.jpg

油尖旺-166.jpg

油尖旺-167.jpg


tkglobe 發表於 2021-2-25 11:07 來自手機 | 顯示全部樓層
YY487 發表於 2021-2-25 11:00
20A 落尖沙咀,同我先前嘅估計一樣

其實咁既走線,有幾多客都成問題
kay 發表於 2021-2-25 11:07 | 顯示全部樓層

                                    Advertisement



20A落尖沙咀
係5A都去到下
居然都比佢落到
應該之後都會全日

973夜晚兩邊還返2班車出黎,但相信地區都反對

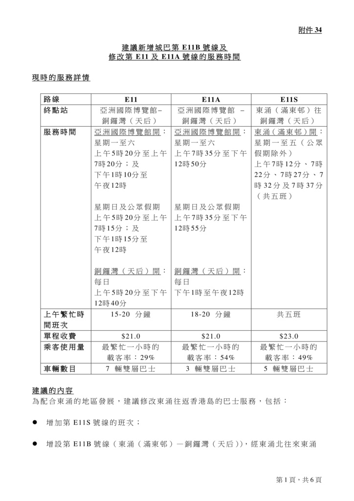
E11系列加車似乎都唔少
而且E11A/E11B出港島開到黃昏
有紅線才有正常討論
您需要登錄後才可以回帖 登錄 | 會員申請加入

本版積分規則

Advertisement

Advertisement

Advertisement

Advertisement

Advertisement

站規|清理本站Cookies|hkitalk.net 香港交通資訊網

GMT+8, 2026-3-23 07:12

Powered by Discuz! X3.4

Copyright © 2001-2020, Tencent Cloud.

快速回復 返回頂部 返回列表