hkitalk.net 香港交通資訊網

 找回密碼
 會員申請加入
搜索



Advertisement

(B0)香港巴士車務及車廂設備 (B1)香港巴士廣告消息/廣告車行踪 (B2)香港巴士討論 [熱門] [精華] (B3)巴士攝影作品貼圖區 [熱門] [精華] (B3i)即拍即貼 -手機相&翻拍Mon相 (B4)兩岸三地巴士討論 [精華] (B5)外地巴士討論 [精華]

Advertisement


(B6)旅遊巴士及過境巴士 [精華] (B7)巴士特別所見 (B11)巴士精華區 (B22)巴士迷吹水區   (V)私家車,商用車,政府及特種車輛 [精華]
(A6)相片及短片分享/攝影技術 (A10)香港地方討論 [精華] (A11)消費著數及飲食資訊 (A16)建築物機電裝置及設備 (A19)問路專區 (N)其他討論題目  
(F1)交通路線集思建議區 (C2)航空 [精華] (C3)海上交通及船隻 [精華] (D1)公共交通有關商品 [精華]   (Y)hkitalk.net會員福利部 (Z)站務資源中心
(R1)香港鐵路 [精華] (R2)香港電車 [精華] (R3)港外鐵路 [精華]   (O1)omsi討論區 (O2)omsi下載區 (O3)omsi教學及求助區
(M1)小型巴士綜合討論 (M2)小型巴士多媒體分享區 (M3)香港小型巴士字軌表        
 

Advertisement

 

hkitalk.net 香港交通資訊網»論壇 (B) Bus 巴士討論區 香港巴士討論 (B2) 九巴過海線12.8米巴士問題
開啟左側

九巴過海線12.8米巴士問題

  [複製鏈接]
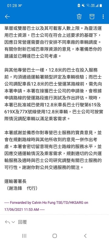
FBI2 發表於 2021-8-7 10:00 來自手機 | 顯示全部樓層

                                    Advertisement



zacharyho907 發表於 2021-6-21 23:43
106九巴班次目前只用12米,新巴已用緊;110九巴班次未批;671更係聞所未聞有用12.8米車,九巴星期六、日及 ...

671行過幾次12.8米啦

                                    Advertisement

JCTK 發表於 2021-8-7 10:51 來自手機 | 顯示全部樓層
110唔係批咗北角特咩?
leeallen 發表於 2021-8-7 10:55 來自手機 | 顯示全部樓層
本帖最後由 leeallen 於 2021-8-8 04:35 編輯
zacharyho907 發表於 2021-8-7 09:45
這估計是107P吧...海逸、黃埔的話。

個 post 唔係重點,重點係有版友下面回覆話城巴619已批 12.8
leeallen 發表於 2021-8-7 10:57 來自手機 | 顯示全部樓層

                                    Advertisement



本帖最後由 leeallen 於 2021-8-7 12:26 編輯
zacharyho907 發表於 2021-8-7 09:45
這估計是107P吧...海逸、黃埔的話。

手機版edit唔到post
版友的proof
https://www.facebook.com/photo.php?fbid=4282696625113825&set=p.4282696625113825&type=3
FB_IMG_1628310300855.jpg

 樓主| VA73@2A 發表於 2021-8-7 11:18 | 顯示全部樓層
本帖最後由 VA73@2A 於 2021-8-7 11:21 編輯
FBI2 發表於 2021-8-7 10:00
671行過幾次12.8米啦
671應該未批
你係咪指171?因為九巴171係批咗


Anonymous 發表於 2021-8-7 11:34 來自手機 | 顯示全部樓層
leeallen 發表於 2021-8-7 01:16
我見係 italk fb 有版友post話批咗城巴

九巴今日安排 V6X57 (XE2082) 到黃埔花園及海逸豪園總站一帶試車 ...

黃埔花園會唔會係順便試埋30X?
另外幾時試埋紅鶯道?
bb606606 發表於 2021-8-7 11:52 來自手機 | 顯示全部樓層

                                    Advertisement



Anonymous 發表於 2021-8-7 11:34
黃埔花園會唔會係順便試埋30X?
另外幾時試埋紅鶯道?

係都試12A先?
不過都偷雞行過
CTB690 發表於 2021-8-7 11:56 | 顯示全部樓層
VA73@2A 發表於 2021-8-7 11:18
671應該未批
你係咪指171?因為九巴171係批咗

九巴行到城巴都行到.相反城巴行到九巴未必行到
 樓主| VA73@2A 發表於 2021-8-7 12:01 | 顯示全部樓層
CTB690 發表於 2021-8-7 11:56
九巴行到城巴都行到.相反城巴行到九巴未必行到

可能171城巴嗰邊無申請
bb606606 發表於 2021-8-7 12:04 來自手機 | 顯示全部樓層

                                    Advertisement



VA73@2A 發表於 2021-8-7 12:01
可能171城巴嗰邊無申請

就算九巴都係批個排會岀現下
近呢幾個月171 905都賣小見小岀12.8
您需要登錄後才可以回帖 登錄 | 會員申請加入

本版積分規則

Advertisement

Advertisement

Advertisement

Advertisement

Advertisement

站規|清理本站Cookies|hkitalk.net 香港交通資訊網

GMT+8, 2026-3-24 21:14

Powered by Discuz! X3.4

Copyright © 2001-2020, Tencent Cloud.

快速回復 返回頂部 返回列表