hkitalk.net 香港交通資訊網

 找回密碼
 會員申請加入
搜索



Advertisement

(B0)香港巴士車務及車廂設備 (B1)香港巴士廣告消息/廣告車行踪 (B2)香港巴士討論 [熱門] [精華] (B3)巴士攝影作品貼圖區 [熱門] [精華] (B3i)即拍即貼 -手機相&翻拍Mon相 (B4)兩岸三地巴士討論 [精華] (B5)外地巴士討論 [精華]

Advertisement


(B6)旅遊巴士及過境巴士 [精華] (B7)巴士特別所見 (B11)巴士精華區 (B22)巴士迷吹水區   (V)私家車,商用車,政府及特種車輛 [精華]
(A6)相片及短片分享/攝影技術 (A10)香港地方討論 [精華] (A11)消費著數及飲食資訊 (A16)建築物機電裝置及設備 (A19)問路專區 (N)其他討論題目  
(F1)交通路線集思建議區 (C2)航空 [精華] (C3)海上交通及船隻 [精華] (D1)公共交通有關商品 [精華]   (Y)hkitalk.net會員福利部 (Z)站務資源中心
(R1)香港鐵路 [精華] (R2)香港電車 [精華] (R3)港外鐵路 [精華]   (O1)omsi討論區 (O2)omsi下載區 (O3)omsi教學及求助區
(M1)小型巴士綜合討論 (M2)小型巴士多媒體分享區 (M3)香港小型巴士字軌表        
 

Advertisement

 

hkitalk.net 香港交通資訊網»論壇 (B) Bus 巴士討論區 香港巴士討論 (B2) 灣仔多條巴士線改道
開啟左側

灣仔多條巴士線改道

[複製鏈接]
MatthewY 發表於 2021-11-27 21:54 | 顯示全部樓層 |閱讀模式

                                    Advertisement



本帖最後由 MatthewY 於 2021-11-27 22:03 編輯

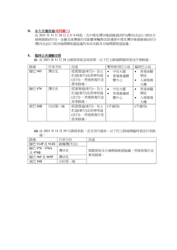
隧巴905、978(灣仔北方向)及新巴(?)88R(沙田第一城方向):28號改行夏慤道東行、告士打道東行及菲林明道北行,停用中信大廈及香港會議展覽中心站,分別由香港演藝學院及入境事務大樓臨時站取代。
29號起,隧巴914P、914X(銅鑼灣天后方向)、905、905P、978、978A、978B、(灣仔北方向)及88R(沙田第一城方向),改行龍景街及分域碼頭街迴旋處。
28號起,新巴18X、88X(堅尼地城卑路乍灣方向)、720X(中環林士街方向)、隧巴933(荃灣西方向)、960B(洪水橋洪福邨方向)、968X(元朗德業街方向)及976(落馬洲新田方向),改行連接中環及灣仔繞道隧道西行灣仔北出口與分域碼頭街迴旋處的未命名路及分域碼頭街迴旋處。

乜88R係新巴,定係專利化咗?
8fd3b8d0291f42d38c7dc0a4700aeeb4-0002.jpg
Ref:https://www.td.gov.hk/filemanage ... %20Westbound_CH.pdf



590 海怡半島 ⇆ 中環

                                    Advertisement

kay 發表於 2021-11-27 22:07 | 顯示全部樓層
其實咁樣行龍景街
不如永久停演藝同入境處方便D人落車
有紅線才有正常討論
AE367 發表於 2021-11-27 22:12 來自手機 | 顯示全部樓層
您需要登錄後才可以回帖 登錄 | 會員申請加入

本版積分規則

Advertisement

Advertisement

Advertisement

Advertisement

Advertisement

站規|清理本站Cookies|hkitalk.net 香港交通資訊網

GMT+8, 2026-3-23 13:48

Powered by Discuz! X3.4

Copyright © 2001-2020, Tencent Cloud.

快速回復 返回頂部 返回列表