hkitalk.net 香港交通資訊網

 找回密碼
 會員申請加入
搜索



Advertisement

(B0)香港巴士車務及車廂設備 (B1)香港巴士廣告消息/廣告車行踪 (B2)香港巴士討論 [熱門] [精華] (B3)巴士攝影作品貼圖區 [熱門] [精華] (B3i)即拍即貼 -手機相&翻拍Mon相 (B4)兩岸三地巴士討論 [精華] (B5)外地巴士討論 [精華]

Advertisement


(B6)旅遊巴士及過境巴士 [精華] (B7)巴士特別所見 (B11)巴士精華區 (B22)巴士迷吹水區   (V)私家車,商用車,政府及特種車輛 [精華]
(A6)相片及短片分享/攝影技術 (A10)香港地方討論 [精華] (A11)消費著數及飲食資訊 (A16)建築物機電裝置及設備 (A19)問路專區 (N)其他討論題目  
(F1)交通路線集思建議區 (C2)航空 [精華] (C3)海上交通及船隻 [精華] (D1)公共交通有關商品 [精華]   (Y)hkitalk.net會員福利部 (Z)站務資源中心
(R1)香港鐵路 [精華] (R2)香港電車 [精華] (R3)港外鐵路 [精華]   (O1)omsi討論區 (O2)omsi下載區 (O3)omsi教學及求助區
(M1)小型巴士綜合討論 (M2)小型巴士多媒體分享區 (M3)香港小型巴士字軌表        
 

Advertisement

 

hkitalk.net 香港交通資訊網»論壇 (B) Bus 巴士討論區 香港巴士討論 (B2) 新巴 795P 795X 投入服務;N796 延長至康城
開啟左側

[路線消息] 新巴 795P 795X 投入服務;N796 延長至康城

  [複製鏈接]
AV230-HC2110 發表於 2022-2-20 00:02 | 顯示全部樓層

                                    Advertisement



有冇版友知道n796將軍澳南入面啲分站會改成點?

                                    Advertisement

ricky 發表於 2022-2-20 00:38 | 顯示全部樓層
AV230-HC2110 發表於 2022-2-20 00:02
有冇版友知道n796將軍澳南入面啲分站會改成點?

跟796C、796X?
前荃葵青區居民
nchmt 發表於 2022-2-20 05:48 來自手機 | 顯示全部樓層
Choi 發表於 2022-2-19 23:50
塞隧道觀繞仲有加士居道真係快得過上落山兩次?

開線果陣自己去試
eric278 發表於 2022-2-20 11:00 來自手機 | 顯示全部樓層

                                    Advertisement



ricky 發表於 2022-2-20 00:38
跟796C、796X?

2020年RDP文件有提及N796將軍澳區站位改動
簡單講,就是將軍澳廣場至康城跟290X行和站位
(不同的是去程入清水灣半島並停蓬萊路)
KW2523 發表於 2022-2-20 16:33 | 顯示全部樓層
本帖最後由 KW2523 於 2022-2-20 16:40 編輯

加士居道西行塞全日會係795X嘅最大問題
始終六幹通車應該係好幾年之後嘅事

雖然咁講, 但西行亞皆老街都唔見得有幾暢通
93P/795X其實來回都未必慢過98C/795幾多
不過起碼要到795X開線之後先有得確認了

題外話 : 唔知點解太子道西/亞皆老街/加士居道都係入去油佐旺方向塞車 反方向少見好多...
AVBWU291 發表於 2022-2-20 16:36 | 顯示全部樓層
KW2523 發表於 2022-2-20 16:33
加士居道西行塞全日會係795X嘅最大問題
始終六幹通車應該係好幾年之後嘅事

原因同點解入隧道會塞車,出嚟嗰陣唔會一樣。

本身油尖旺已經比較塞,車速慢。啲車由東邊走入去咪要「排隊」等入去。走嘅話去東邊相對少車,咪可以行快啲,冇咁塞。


灌水無罪 腦霧有理
ricky 發表於 2022-2-20 17:50 | 顯示全部樓層

                                    Advertisement



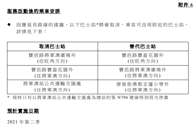
eric278 發表於 2022-2-20 11:00
2020年RDP文件有提及N796將軍澳區站位改動
簡單講,就是將軍澳廣場至康城跟290X行和站位
(不同的是去程 ...

呢個改動?
N796_RPP_2020_2021.png
N796_RPP_2020_2021_2.png
前荃葵青區居民
poohpter 發表於 2022-2-20 18:40 | 顯示全部樓層
HR1377 發表於 2022-2-18 21:07
估不到善水今次開新線上左報紙

https://hk.on.cc/hk/bkn/cnt/news/20220218/bkn-20220218192848593-0218_0 ...

當年數碼港M49/30X重組都有上東方吖,只不過你估唔到十幾年前嘅今年(疑似)會再重推

http://orientaldaily.on.cc/archive/20070908/new/new_a44cnt.html
善惡到頭終有報;萬般帶不走,眾生皆平等。
eric278 發表於 2022-2-20 20:32 | 顯示全部樓層

完全正確。

今次N796改動,是同時實施2020及2021年度RPP的建議項目。


還看香港公交
ricky 發表於 2022-2-21 10:34 | 顯示全部樓層

                                    Advertisement



eric278 發表於 2022-2-20 20:32
完全正確。

今次N796改動,是同時實施2020及2021年度RPP的建議項目。

呢個改動係因應全晚由康城站開出而改,咁今次改動都一併改埋啦
前荃葵青區居民
您需要登錄後才可以回帖 登錄 | 會員申請加入

本版積分規則

Advertisement

Advertisement

Advertisement

Advertisement

Advertisement

站規|清理本站Cookies|hkitalk.net 香港交通資訊網

GMT+8, 2026-3-23 02:34

Powered by Discuz! X3.4

Copyright © 2001-2020, Tencent Cloud.

快速回復 返回頂部 返回列表