hkitalk.net 香港交通資訊網

 找回密碼
 會員申請加入
搜索



Advertisement

(B0)香港巴士車務及車廂設備 (B1)香港巴士廣告消息/廣告車行踪 (B2)香港巴士討論 [熱門] [精華] (B3)巴士攝影作品貼圖區 [熱門] [精華] (B3i)即拍即貼 -手機相&翻拍Mon相 (B4)兩岸三地巴士討論 [精華] (B5)外地巴士討論 [精華]

Advertisement


(B6)旅遊巴士及過境巴士 [精華] (B7)巴士特別所見 (B11)巴士精華區 (B22)巴士迷吹水區   (V)私家車,商用車,政府及特種車輛 [精華]
(A6)相片及短片分享/攝影技術 (A10)香港地方討論 [精華] (A11)消費著數及飲食資訊 (A16)建築物機電裝置及設備 (A19)問路專區 (N)其他討論題目  
(F1)交通路線集思建議區 (C2)航空 [精華] (C3)海上交通及船隻 [精華] (D1)公共交通有關商品 [精華]   (Y)hkitalk.net會員福利部 (Z)站務資源中心
(R1)香港鐵路 [精華] (R2)香港電車 [精華] (R3)港外鐵路 [精華]   (O1)omsi討論區 (O2)omsi下載區 (O3)omsi教學及求助區
(M1)小型巴士綜合討論 (M2)小型巴士多媒體分享區 (M3)香港小型巴士字軌表        
 

Advertisement

 

hkitalk.net 香港交通資訊網»論壇 (B) Bus 巴士討論區 香港巴士討論 (B2) 涉及北區的巴士路線計劃: 373 及 673 改道, 978A/P, 277 ...
開啟左側

[路線計劃/RPP] 涉及北區的巴士路線計劃: 373 及 673 改道, 978A/P, 277 系加減班

  [複製鏈接]
hkitalk.media 發表於 2022-2-22 17:35 | 顯示全部樓層 |閱讀模式

                                    Advertisement



本帖最後由 hkitalk.media 於 2022-2-23 11:12 編輯

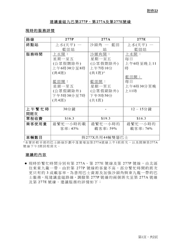
其他區份的巴士路線計劃中已提及部分涉及北區的巴士路線計劃,包括 373 往上水改經紅隧及獅子山隧道、673 往上水繞經華明、978A 改經翠麗花園、開辦新路線 978P 不經牽晴間及清河邨、277P 減班予 277A 及 277E 線加班。

Cover_373 673 277series.png
https://linktr.ee/hkitalk

                                    Advertisement

 樓主| hkitalk.media 發表於 2022-2-22 17:36 | 顯示全部樓層
文件

0101.jpg 0102.jpg


0111.jpg

0112.jpg 0113.jpg

0115.jpg 0116.jpg

0117.jpg



https://linktr.ee/hkitalk
 樓主| hkitalk.media 發表於 2022-2-22 23:54 | 顯示全部樓層


978A/P
978P_1.jpg
978P_2.jpg
978P_3.jpg
978P_4.jpg
978P_5.jpg
https://linktr.ee/hkitalk
 樓主| hkitalk.media 發表於 2022-2-22 23:55 | 顯示全部樓層

                                    Advertisement





976/A
976_1.jpg
976_2.jpg
976_3.jpg
976_4.jpg
976_5.jpg
976_6.jpg
https://linktr.ee/hkitalk
jocosben 發表於 2022-2-22 20:25 來自手機 | 顯示全部樓層
當大埔、沙田不斷改線行西隧去港島東避大老山東隧既嚴重塞車,678無西隧班次令人失望
LN9267 發表於 2022-2-22 20:41 | 顯示全部樓層
jocosben 發表於 2022-2-22 20:25
當大埔、沙田不斷改線行西隧去港島東避大老山東隧既嚴重塞車,678無西隧班次令人失望 ...

始終678是聯營線,兩間公司也不會有太多心機做,寧願在獨營線鬥搶客。
愛車:九巴ATE189(LN9267)、新巴5787(VX1817)
jocosben 發表於 2022-2-22 21:08 來自手機 | 顯示全部樓層

                                    Advertisement



LN9267 發表於 2022-2-22 20:41
始終678是聯營線,兩間公司也不會有太多心機做,寧願在獨營線鬥搶客。

主要307P聯營都抽到兩班行907D, 而678講緊班次唔少都有能力抽
ricky 發表於 2022-2-22 21:11 | 顯示全部樓層

相信九巴想快過78X搞277A全日,加定班
前荃葵青區居民
asv98.kw131 發表於 2022-2-22 21:34 | 顯示全部樓層
ricky 發表於 2022-2-22 21:11
相信九巴想快過78X搞277A全日,加定班

但係上年度 277A 加到兩班車來回到而家都未實行
忍一時之氣 滅自己威風
ricky 發表於 2022-2-22 21:44 | 顯示全部樓層

                                    Advertisement



asv98.kw131 發表於 2022-2-22 21:34
但係上年度 277A 加到兩班車來回到而家都未實行

可能一次過加番三班車
前荃葵青區居民
ryandroid 發表於 2022-2-22 21:45 | 顯示全部樓層
強烈建議270A 、270B 、278X 、W3北行繞經塘坑

建議的好處
為塘坑一帶的乘客,提供直接巴士服務由市區返回北區,應付日常出行需要。

建議服務改動後的乘車安排
因應上述建議的路線修改建議,第 270A 、270B 、278X 、W3號線往上水方向的行車時間會略為延長約 8分鐘,以及新增塘坑中途站。


BTW, 有冇人知277E 係點樣加班法?

評分

參與人數 1aPower +1 HugeC +5 收起 理由
MB452 + 1 + 5 大師級作品

查看全部評分

ryandroid 發表於 2022-2-22 22:31 | 顯示全部樓層
中西區嗰份入面格硬抽走聯和墟673P 8點半班車開百和路978P673假假地非繁都半個鐘1班
673 0900頭班之前嘅673P 0800尾班隔成一個鐘係咩玩法


您需要登錄後才可以回帖 登錄 | 會員申請加入

本版積分規則

Advertisement

Advertisement

Advertisement

Advertisement

Advertisement

站規|清理本站Cookies|hkitalk.net 香港交通資訊網

GMT+8, 2026-3-23 04:04

Powered by Discuz! X3.4

Copyright © 2001-2020, Tencent Cloud.

快速回復 返回頂部 返回列表