hkitalk.net 香港交通資訊網

 找回密碼
 會員申請加入
搜索



Advertisement

(B0)香港巴士車務及車廂設備 (B1)香港巴士廣告消息/廣告車行踪 (B2)香港巴士討論 [熱門] [精華] (B3)巴士攝影作品貼圖區 [熱門] [精華] (B3i)即拍即貼 -手機相&翻拍Mon相 (B4)兩岸三地巴士討論 [精華] (B5)外地巴士討論 [精華]

Advertisement


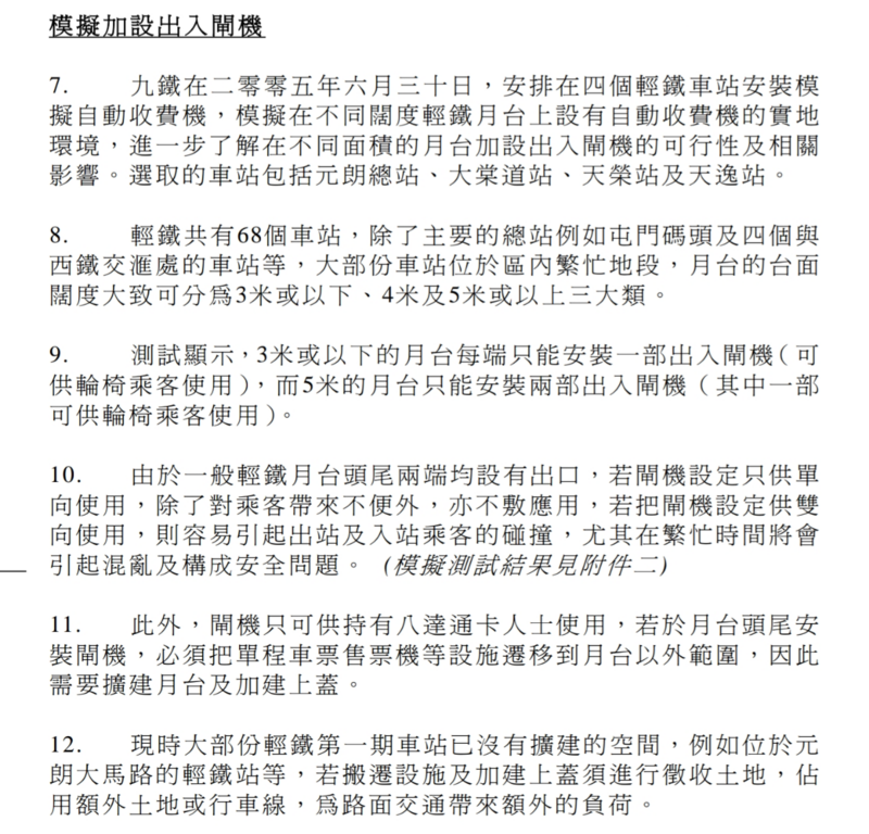
(B6)旅遊巴士及過境巴士 [精華] (B7)巴士特別所見 (B11)巴士精華區 (B22)巴士迷吹水區   (V)私家車,商用車,政府及特種車輛 [精華]
(A6)相片及短片分享/攝影技術 (A10)香港地方討論 [精華] (A11)消費著數及飲食資訊 (A16)建築物機電裝置及設備 (A19)問路專區 (N)其他討論題目  
(F1)交通路線集思建議區 (C2)航空 [精華] (C3)海上交通及船隻 [精華] (D1)公共交通有關商品 [精華]   (Y)hkitalk.net會員福利部 (Z)站務資源中心
(R1)香港鐵路 [精華] (R2)香港電車 [精華] (R3)港外鐵路 [精華]   (O1)omsi討論區 (O2)omsi下載區 (O3)omsi教學及求助區
(M1)小型巴士綜合討論 (M2)小型巴士多媒體分享區 (M3)香港小型巴士字軌表        
 

Advertisement

 

hkitalk.net 香港交通資訊網»論壇 (R) Railway 鐵路討論區 香港鐵路 (R1) 菁田/紫田有可能有輕鐵嗎?
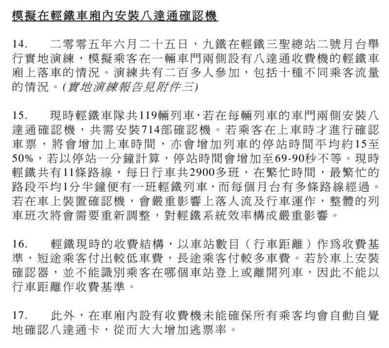
開啟左側

菁田/紫田有可能有輕鐵嗎?

  [複製鏈接]
he_01 發表於 2022-8-1 17:39 來自手機 | 顯示全部樓層

                                    Advertisement



newlife 發表於 2022-8-1 16:19
人流多唔係可容許大量乘客逃票嘅理由借口,既然靠乘客自律拍八達通搭車無效,就要用最有效、最常用令人付 ...

營運者都話唔可行 上車先比錢 停站時間會延長69-90秒
仲要係每個站計
Screenshot_20220801-173608_Drive.png
Screenshot_20220801-173647_Drive.png
Screenshot_20220801-173711_Drive.png

                                    Advertisement

he_01 發表於 2022-8-1 17:46 來自手機 | 顯示全部樓層
DIH 發表於 2022-8-1 12:52
如果轉乘改成$0.5,屯馬綫頭尾都駁輕鐵最多收$1.0,然後慢慢隨加價上去又得唔得呢?

至少叫做有少少錢收 ...

點解要講到而家免費轉乘就收唔返錢返嚟?
根本西鐵錢已經包埋
newlife 發表於 2022-8-1 17:55 來自手機 | 顯示全部樓層
本帖最後由 newlife 於 2022-8-1 17:59 編輯
he_01 發表於 2022-8-1 17:39
營運者都話唔可行 上車先比錢 停站時間會延長69-90秒
仲要係每個站計

咁電車或巴士模式可行啦!由車長看管乘客有否付費,冇可能呢個方法唔得,嗰個又話唔可行,「總有一條大路通羅馬」!再冇借口賴收唔足車資導致入不敷支,從而搞到起新綫冇意義!
DIH 發表於 2022-8-1 18:14 | 顯示全部樓層

                                    Advertisement



he_01 發表於 2022-8-1 17:46
點解要講到而家免費轉乘就收唔返錢返嚟?
根本西鐵錢已經包埋

有人成日搬蝕錢出嚟丫嘛,咪畀啲錢佢囉,其實我都知同一間公司梗係由賺錢補貼蝕錢,單睇車費收入我估機快都好蝕。

我個人立場係認為應該繼續發展輕鐵,輕鐵係特色而唔係負累。
Twinings 發表於 2022-8-1 18:18 來自手機 | 顯示全部樓層
cky 發表於 2022-8-1 00:33
屯馬駁輕鐵改收半價
唔會改善收入
係會蝕得更入肉

如果輕鐵要收錢,麻煩先減屯馬綫車費
Twinings 發表於 2022-8-1 18:21 來自手機 | 顯示全部樓層
DIH 發表於 2022-8-1 18:14
有人成日搬蝕錢出嚟丫嘛,咪畀啲錢佢囉,其實我都知同一間公司梗係由賺錢補貼蝕錢,單睇車費收入我估機快 ...

成個輕鐵網絡係幫手將啲客帶去屯馬綫,如果冇輕鐵服務/冇免費轉乘,屯馬綫吸引力即刻輸哂比巴士。有時唔止係睇帳面賺幾錢,如果置樂/富泰/54區有輕鐵,分分鐘打到巴士落花流水
tonytsang_hk 發表於 2022-8-1 20:09 | 顯示全部樓層

                                    Advertisement



Twinings 發表於 2022-8-1 18:21
成個輕鐵網絡係幫手將啲客帶去屯馬綫,如果冇輕鐵服務/冇免費轉乘,屯馬綫吸引力即刻輸哂比巴士。有時唔 ...

咁樣係唔係應該起條掃管芴-黃金海岸延線
Twinings 發表於 2022-8-1 20:30 來自手機 | 顯示全部樓層
tonytsang_hk 發表於 2022-8-1 20:09
咁樣係唔係應該起條掃管芴-黃金海岸延線

你肯定青公沿線出市區夠巴士爭?
lzengalau 發表於 2022-8-1 21:18 | 顯示全部樓層
本帖最後由 lzengalau 於 2022-8-1 21:45 編輯
newlife 發表於 2022-8-1 16:19
人流多唔係可容許大量乘客逃票嘅理由借口,既然靠乘客自律拍八達通搭車無效,就要用最有效、最常用令人付 ...

邊個話電車無逃票? 入少左錢, 拍平價飛甚至用舊飛都有, 連喺上門跳落車都有, 一個幾毫都照呃!
呢個世界無一套車票系統係完美.
推介: http://www.lrticsc.hk
lzengalau 發表於 2022-8-1 21:39 | 顯示全部樓層

                                    Advertisement



tonytsang_hk 發表於 2022-7-30 04:57
其實唔明點解當初地鐵換車果陣唔改左個車卡長度去,例如20m改做13m一卡,2-3卡一組都未嘗不可
...

A-class Melbourne 只得15米長載得105人, 就算拆坐加企, 未必載多過百三人, 仲差過20米長載百九人既輕鐵.
推介: http://www.lrticsc.hk
您需要登錄後才可以回帖 登錄 | 會員申請加入

本版積分規則

Advertisement

Advertisement

Advertisement

Advertisement

Advertisement

站規|清理本站Cookies|hkitalk.net 香港交通資訊網

GMT+8, 2026-3-20 22:09

Powered by Discuz! X3.4

Copyright © 2001-2020, Tencent Cloud.

快速回復 返回頂部 返回列表