hkitalk.net 香港交通資訊網

 找回密碼
 會員申請加入
搜索



Advertisement

(B0)香港巴士車務及車廂設備 (B1)香港巴士廣告消息/廣告車行踪 (B2)香港巴士討論 [熱門] [精華] (B3)巴士攝影作品貼圖區 [熱門] [精華] (B3i)即拍即貼 -手機相&翻拍Mon相 (B4)兩岸三地巴士討論 [精華] (B5)外地巴士討論 [精華]

Advertisement


(B6)旅遊巴士及過境巴士 [精華] (B7)巴士特別所見 (B11)巴士精華區 (B22)巴士迷吹水區   (V)私家車,商用車,政府及特種車輛 [精華]
(A6)相片及短片分享/攝影技術 (A10)香港地方討論 [精華] (A11)消費著數及飲食資訊 (A16)建築物機電裝置及設備 (A19)問路專區 (N)其他討論題目  
(F1)交通路線集思建議區 (C2)航空 [精華] (C3)海上交通及船隻 [精華] (D1)公共交通有關商品 [精華]   (Y)hkitalk.net會員福利部 (Z)站務資源中心
(R1)香港鐵路 [精華] (R2)香港電車 [精華] (R3)港外鐵路 [精華]   (O1)omsi討論區 (O2)omsi下載區 (O3)omsi教學及求助區
(M1)小型巴士綜合討論 (M2)小型巴士多媒體分享區 (M3)香港小型巴士字軌表        
 

Advertisement

 

hkitalk.net 香港交通資訊網»論壇 (M) Minibus 小巴討論區 小型巴士綜合討論 (M1) 新界901線1月29日0630起恢復服務及調整服務 ...
開啟左側

[交通調動] 新界901線1月29日0630起恢復服務及調整服務

[複製鏈接]
m_rd08 發表於 2023-1-20 14:38 | 顯示全部樓層 |閱讀模式

                                    Advertisement



本帖最後由 hkitalk.media 於 2023-1-20 17:28 編輯

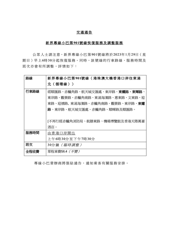
詳情如下:
GMB_901_CHI1.png

下圖由 hkitalk.media 小編加上
Cover_GMB 901 29Jan.png
SFD JV EGI

                                    Advertisement

吳宗錡 發表於 2023-1-20 21:24 | 顯示全部樓層
不如搵S56兜港珠澳大橋香港口岸好過
eric278 發表於 2023-1-26 09:53 | 顯示全部樓層
本帖最後由 eric278 於 2023-1-26 09:57 編輯

縮減服務時間及改經民航處總部的改動,早於2020年8月由運輸署提出

來源:有關建議重組專線小巴901號線的提問
(離島區議會交通及運輸委員會文件 T&TC 29/2020 號)—運輸署的書面回覆
https://www.districtcouncils.gov.hk/island/doc/2020_2023/tc/committee_meetings_doc/TTC/18546/TTC_2020_29_wr1_TC.pdf

原建議如下:
• 將第 901 號線延伸至民航處,以提供直接往來東涌北及民航處的服務;
• 縮短路線,不再行經航膳東路、航天城路、航展道及航天城東路,以提升營運效率;以及
• 調整第 901 號線的營運時間至早上 6 時 30 分至晚上 7 時 30 分;及調整班次至全日每 12 分鐘一班。



還看香港公交
您需要登錄後才可以回帖 登錄 | 會員申請加入

本版積分規則

Advertisement

Advertisement

Advertisement

Advertisement

Advertisement

站規|清理本站Cookies|hkitalk.net 香港交通資訊網

GMT+8, 2026-3-5 19:08

Powered by Discuz! X3.4

Copyright © 2001-2020, Tencent Cloud.

快速回復 返回頂部 返回列表