hkitalk.net 香港交通資訊網

 找回密碼
 會員申請加入
搜索



Advertisement

(B0)香港巴士車務及車廂設備 (B1)香港巴士廣告消息/廣告車行踪 (B2)香港巴士討論 [熱門] [精華] (B3)巴士攝影作品貼圖區 [熱門] [精華] (B3i)即拍即貼 -手機相&翻拍Mon相 (B4)兩岸三地巴士討論 [精華] (B5)外地巴士討論 [精華]

Advertisement


(B6)旅遊巴士及過境巴士 [精華] (B7)巴士特別所見 (B11)巴士精華區 (B22)巴士迷吹水區   (V)私家車,商用車,政府及特種車輛 [精華]
(A6)相片及短片分享/攝影技術 (A10)香港地方討論 [精華] (A11)消費著數及飲食資訊 (A16)建築物機電裝置及設備 (A19)問路專區 (N)其他討論題目  
(F1)交通路線集思建議區 (C2)航空 [精華] (C3)海上交通及船隻 [精華] (D1)公共交通有關商品 [精華]   (Y)hkitalk.net會員福利部 (Z)站務資源中心
(R1)香港鐵路 [精華] (R2)香港電車 [精華] (R3)港外鐵路 [精華]   (O1)omsi討論區 (O2)omsi下載區 (O3)omsi教學及求助區
(M1)小型巴士綜合討論 (M2)小型巴士多媒體分享區 (M3)香港小型巴士字軌表        
 

Advertisement

 

hkitalk.net 香港交通資訊網»論壇 (B) Bus 巴士討論區 香港巴士討論 (B2) 城巴A23恢復部分服務及調整服務
開啟左側

城巴A23恢復部分服務及調整服務

  [複製鏈接]
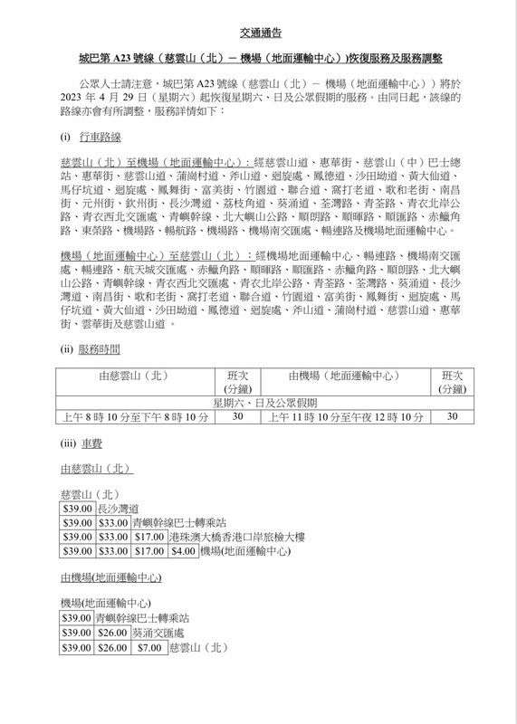
nwfb1001 發表於 2023-4-26 10:49 | 顯示全部樓層

                                    Advertisement



eric278 發表於 2023-4-26 09:25
有沒有官方文件確定唔會再開?還有,機管局是否已同意?

有又點冇又點? 巴士公司會有後果?

                                    Advertisement

kingkonghi 發表於 2023-4-27 14:39 | 顯示全部樓層
eric278 發表於 2023-4-22 13:45
這樣會和機管局鼓勵飛機客改乘A線的政策有違背……

A23都取代咗A20 載深水埗同長沙灣客
除非佢改道重開服務其他客,唔係嘅話城巴有線無車,機管局都吹佢唔漲
eric278 發表於 2023-4-27 14:49 | 顯示全部樓層
kingkonghi 發表於 2023-4-27 14:39
A23都取代咗A20 載深水埗同長沙灣客
除非佢改道重開服務其他客,唔係嘅話城巴有線無車,機管局都吹佢唔漲 ...

A20目前仲有南昌街以南的長沙灣道及太子站一帶是A23改道後仍未覆蓋
加上A23全程收費$39,比A20(全程$33)為貴

目前運輸署及機管局只能叫巴士公司「重開」路線(按疫前路線行走)
按目前政策,必須另行向運輸署申請A20改道或重組路線(有機會好似A23一樣要先上RPP)
還看香港公交
manhon951 發表於 2023-4-27 15:11 | 顯示全部樓層

                                    Advertisement



下一步可以係將A20行完大角咀之後改為直鏟深旺道,來回改經南昌、四小龍。 A21來回做太子/旺角特快
但前提係A20要大幅加密班次,同埋要入港豬澳,否則四小龍班客實嘈

eric278 發表於 2023-4-27 15:18 | 顯示全部樓層
manhon951 發表於 2023-4-27 15:11
下一步可以係將A20行完大角咀之後改為直鏟深旺道,來回改經南昌、四小龍。 A21來回做太子/旺角特快
但前提 ...

如果改A20行深旺道,服務時間必須更改和A21看齊

還看香港公交
KG1428 發表於 2023-4-27 16:01 來自手機 | 顯示全部樓層
呢幾期見到有城巴機場快線車在即將改道的A23路面操車(鳳德道),估計好快實施。
kk12120 發表於 2023-4-27 16:49 | 顯示全部樓層

                                    Advertisement



kk12120 發表於 2023-4-27 16:49 | 顯示全部樓層
本帖最後由 kk12120 於 2023-4-27 16:52 編輯

IMG_1763.jpeg IMG_1764.jpeg IMG_1765.jpeg
HR1377 發表於 2023-4-27 16:59 | 顯示全部樓層

即係實施RPP建議,留名睇石硤尾至慈雲山一段吉車遊街
 樓主| m_rd08 發表於 2023-4-27 17:02 | 顯示全部樓層

                                    Advertisement




印象中A20 長沙灣都停唔足咁多個站,A23竟然停曬
SFD JV EGI
您需要登錄後才可以回帖 登錄 | 會員申請加入

本版積分規則

Advertisement

Advertisement

Advertisement

Advertisement

Advertisement

站規|清理本站Cookies|hkitalk.net 香港交通資訊網

GMT+8, 2026-3-22 20:49

Powered by Discuz! X3.4

Copyright © 2001-2020, Tencent Cloud.

快速回復 返回頂部 返回列表