hkitalk.net 香港交通資訊網

 找回密碼
 會員申請加入
搜索



Advertisement

(B0)香港巴士車務及車廂設備 (B1)香港巴士廣告消息/廣告車行踪 (B2)香港巴士討論 [熱門] [精華] (B3)巴士攝影作品貼圖區 [熱門] [精華] (B3i)即拍即貼 -手機相&翻拍Mon相 (B4)兩岸三地巴士討論 [精華] (B5)外地巴士討論 [精華]

Advertisement


(B6)旅遊巴士及過境巴士 [精華] (B7)巴士特別所見 (B11)巴士精華區 (B22)巴士迷吹水區   (V)私家車,商用車,政府及特種車輛 [精華]
(A6)相片及短片分享/攝影技術 (A10)香港地方討論 [精華] (A11)消費著數及飲食資訊 (A16)建築物機電裝置及設備 (A19)問路專區 (N)其他討論題目  
(F1)交通路線集思建議區 (C2)航空 [精華] (C3)海上交通及船隻 [精華] (D1)公共交通有關商品 [精華]   (Y)hkitalk.net會員福利部 (Z)站務資源中心
(R1)香港鐵路 [精華] (R2)香港電車 [精華] (R3)港外鐵路 [精華]   (O1)omsi討論區 (O2)omsi下載區 (O3)omsi教學及求助區
(M1)小型巴士綜合討論 (M2)小型巴士多媒體分享區 (M3)香港小型巴士字軌表        
 

Advertisement

 

hkitalk.net 香港交通資訊網»論壇 (B) Bus 巴士討論區 香港巴士討論 (B2) 嶼巴路線B4及B6加密班次
開啟左側

嶼巴路線B4及B6加密班次

  [複製鏈接]
kk12120 發表於 2023-4-28 11:07 | 顯示全部樓層 |閱讀模式

                                    Advertisement



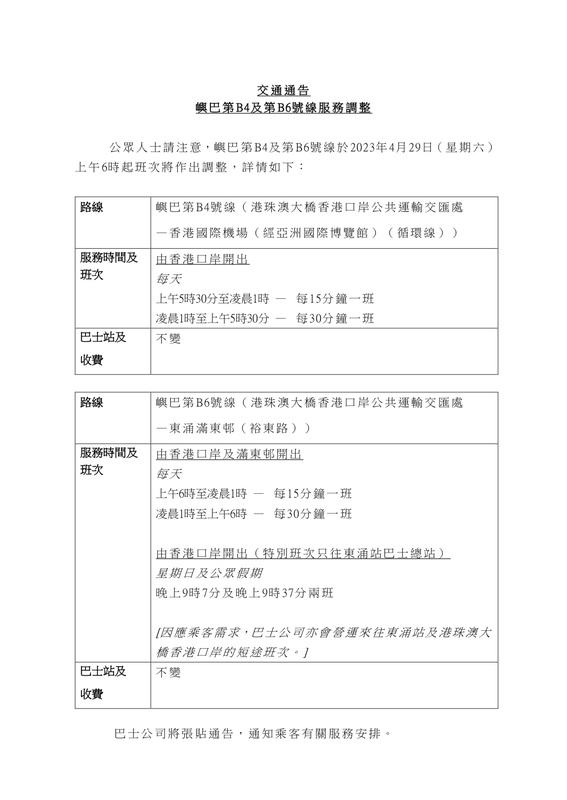
由2023年4月29日(星期六)上午六時起,上述路線將會加密班次,詳情如下:
B4
每日
大橋香港口岸開
5:30 a.m. - 1:00 a.m.
15
1:00 a.m. - 5:30 a.m.
30
B6
每日
滿東邨開
大橋香港口岸開
6:00 a.m. - 1:00 a.m.
15
6:00 a.m. - 1:00 a.m.
15
1:00 a.m. - 6:00 a.m.
30
1:00 a.m. - 6:00 a.m.
30
星期日及公眾假期
由大橋香港口岸開往東涌站的特別班次:
9:07 p.m., 9:37 p.m.
請各位乘客留意。

                                    Advertisement

08x200-201 發表於 2023-4-28 11:10 | 顯示全部樓層
B2/P何時加班?
61233 發表於 2023-4-28 11:16 | 顯示全部樓層
提示: 作者被禁止或刪除 內容自動屏蔽
UA2892 發表於 2023-4-28 11:19 | 顯示全部樓層

                                    Advertisement



提示: 作者被禁止或刪除 內容自動屏蔽
EX-TL 發表於 2023-4-28 11:21 | 顯示全部樓層
B6應該要密過B4.
GD1570 發表於 2023-4-28 15:52 | 顯示全部樓層
B4有冇需要開到15分鐘一班?
B6又係咪真係只係開到15分鐘一班?
你有你可愛,我有我好笑。
charlesli0104 發表於 2023-4-28 17:31 | 顯示全部樓層

                                    Advertisement



GD1570 發表於 2023-4-28 15:52
B4有冇需要開到15分鐘一班?
B6又係咪真係只係開到15分鐘一班?

B4假期行李客多(復活節假可以行李架+輪椅位+落車門都堆滿行李),15分鐘一班當係多D位俾客放行李
GeorgeL 發表於 2023-4-28 19:46 | 顯示全部樓層
B4 20mins/bus
B6 10mins/bus
會唔會較適合?
gavrie01 發表於 2023-4-28 19:52 | 顯示全部樓層
B5未加密?
 樓主| kk12120 發表於 2023-4-28 21:14 | 顯示全部樓層

                                    Advertisement



您需要登錄後才可以回帖 登錄 | 會員申請加入

本版積分規則

Advertisement

Advertisement

Advertisement

Advertisement

Advertisement

站規|清理本站Cookies|hkitalk.net 香港交通資訊網

GMT+8, 2026-3-22 22:06

Powered by Discuz! X3.4

Copyright © 2001-2020, Tencent Cloud.

快速回復 返回頂部 返回列表