hkitalk.net 香港交通資訊網

 找回密碼
 會員申請加入
搜索



Advertisement

(B0)香港巴士車務及車廂設備 (B1)香港巴士廣告消息/廣告車行踪 (B2)香港巴士討論 [熱門] [精華] (B3)巴士攝影作品貼圖區 [熱門] [精華] (B3i)即拍即貼 -手機相&翻拍Mon相 (B4)兩岸三地巴士討論 [精華] (B5)外地巴士討論 [精華]

Advertisement


(B6)旅遊巴士及過境巴士 [精華] (B7)巴士特別所見 (B11)巴士精華區 (B22)巴士迷吹水區   (V)私家車,商用車,政府及特種車輛 [精華]
(A6)相片及短片分享/攝影技術 (A10)香港地方討論 [精華] (A11)消費著數及飲食資訊 (A16)建築物機電裝置及設備 (A19)問路專區 (N)其他討論題目  
(F1)交通路線集思建議區 (C2)航空 [精華] (C3)海上交通及船隻 [精華] (D1)公共交通有關商品 [精華]   (Y)hkitalk.net會員福利部 (Z)站務資源中心
(R1)香港鐵路 [精華] (R2)香港電車 [精華] (R3)港外鐵路 [精華]   (O1)omsi討論區 (O2)omsi下載區 (O3)omsi教學及求助區
(M1)小型巴士綜合討論 (M2)小型巴士多媒體分享區 (M3)香港小型巴士字軌表        
 

Advertisement

 

hkitalk.net 香港交通資訊網»論壇 (B) Bus 巴士討論區 香港巴士討論 (B2) 2023年天后誕元朗區特別交通及運輸安排
開啟左側

2023年天后誕元朗區特別交通及運輸安排

[複製鏈接]
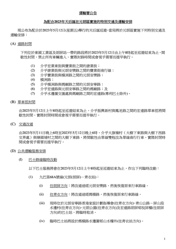
m_rd08 發表於 2023-5-5 17:17 | 顯示全部樓層 |閱讀模式

                                    Advertisement



SFD JV EGI

                                    Advertisement

HR1377 發表於 2023-5-5 17:24 | 顯示全部樓層
69臨時改道安排最好永久實施,起碼方便同心村和濕地公園路沿線居民去大馬路一帶
noname617 發表於 2023-5-5 17:30 來自手機 | 顯示全部樓層
紅van會點改路呢!果一帶道路好似有區內紅van
XL2135/D343344 發表於 2023-5-9 19:26 | 顯示全部樓層

                                    Advertisement



本帖最後由 XL2135/D343344 於 2023-5-9 19:30 編輯
HR1377 發表於 2023-5-5 17:24
69臨時改道安排最好永久實施,起碼方便同心村和濕地公園路沿線居民去大馬路一帶 ...

不過69往天水圍跟269D到朗天路之後依然要落橋入朗屏自轉一圈,如圖所示: 972610F5-AF14-463F-B025-7B9B6636EF30.jpeg
足足自轉咗2個圈
如果可以大馬路之後飛朗屏直行入天北就好好多
您需要登錄後才可以回帖 登錄 | 會員申請加入

本版積分規則

Advertisement

Advertisement

Advertisement

Advertisement

Advertisement

站規|清理本站Cookies|hkitalk.net 香港交通資訊網

GMT+8, 2026-3-22 18:05

Powered by Discuz! X3.4

Copyright © 2001-2020, Tencent Cloud.

快速回復 返回頂部 返回列表