hkitalk.net 香港交通資訊網

 找回密碼
 會員申請加入
搜索



Advertisement

(B0)香港巴士車務及車廂設備 (B1)香港巴士廣告消息/廣告車行踪 (B2)香港巴士討論 [熱門] [精華] (B3)巴士攝影作品貼圖區 [熱門] [精華] (B3i)即拍即貼 -手機相&翻拍Mon相 (B4)兩岸三地巴士討論 [精華] (B5)外地巴士討論 [精華]

Advertisement


(B6)旅遊巴士及過境巴士 [精華] (B7)巴士特別所見 (B11)巴士精華區 (B22)巴士迷吹水區   (V)私家車,商用車,政府及特種車輛 [精華]
(A6)相片及短片分享/攝影技術 (A10)香港地方討論 [精華] (A11)消費著數及飲食資訊 (A16)建築物機電裝置及設備 (A19)問路專區 (N)其他討論題目  
(F1)交通路線集思建議區 (C2)航空 [精華] (C3)海上交通及船隻 [精華] (D1)公共交通有關商品 [精華]   (Y)hkitalk.net會員福利部 (Z)站務資源中心
(R1)香港鐵路 [精華] (R2)香港電車 [精華] (R3)港外鐵路 [精華]   (O1)omsi討論區 (O2)omsi下載區 (O3)omsi教學及求助區
(M1)小型巴士綜合討論 (M2)小型巴士多媒體分享區 (M3)香港小型巴士字軌表        
 

Advertisement

 

hkitalk.net 香港交通資訊網»論壇 (B) Bus 巴士討論區 香港巴士討論 (B2) 城巴72A、75、76重組消息
開啟左側

城巴72A、75、76重組消息

  [複製鏈接]
天空之神 發表於 2023-9-7 10:07 來自手機 | 顯示全部樓層

                                    Advertisement



本帖最後由 天空之神 於 2023-9-7 10:09 編輯
FBI2 發表於 2023-9-7 09:35
why not MTR?
btw, I heard that CTB prefer cancelling 97 instead of 90.

Actually CTB proposed reduce services of route 97 before

Not matter shorten to Wan Chai And simply the route in morning peak hour toward Lei Tung

Better keep the commander direction for route 97

                                    Advertisement

YUU 發表於 2023-9-7 10:13 來自手機 | 顯示全部樓層
hp8961 發表於 2023-9-6 23:02
90整體客量好過97,要cut唔該cut 97先
利申反對搞90甚至97
另外西邨已經冇咗590+590A,得返90,分分鐘仲慘 ...

97其實好少少
YUU 發表於 2023-9-7 10:22 來自手機 | 顯示全部樓層
天空之神 發表於 2023-9-7 08:46
90 97 合併,非繁東村開兜西村出

91 99 171 671 A10 都係要兜上東村應該有線要調返轉

其實A10都係時同A17搞搞佢
天空之神 發表於 2023-9-7 10:42 | 顯示全部樓層

                                    Advertisement



YUU 發表於 2023-9-7 10:22
其實A10都係時同A17搞搞佢

可以點攪? 海公開經鴨脷洲?
定堅城開經南區跑馬地?
.
YUU 發表於 2023-9-7 10:45 來自手機 | 顯示全部樓層
天空之神 發表於 2023-9-7 10:42
可以點攪? 海公開經鴨脷洲?
定堅城開經南區跑馬地?

跑馬地其實出唔到客,冇必要留
A17應該拉入鴨島行香隧
A10縮去香港仔或者石排灣搵個位擺
改行士美菲路
天空之神 發表於 2023-9-7 10:48 | 顯示全部樓層
YUU 發表於 2023-9-7 10:45
跑馬地其實出唔到客,冇必要留
A17應該拉入鴨島行香隧
A10縮去香港仔或者石排灣搵個位擺

其實睇到屎水唔想再開 A17 A20
就算佢合併行紅隧

做深灣 海公 跑馬地 何文田 大角嘴
都好難維皮
.
Kj2052 發表於 2023-9-7 10:52 | 顯示全部樓層

                                    Advertisement



本帖最後由 Kj2052 於 2023-9-7 10:54 編輯
FBI2 發表於 2023-9-7 09:35
why not MTR?
btw, I heard that CTB prefer cancelling 97 instead of 90.

谷人坐99轉37A?

Btw已經取消咗96,下年仲想搞97?
HR1377 發表於 2023-9-7 11:24 | 顯示全部樓層
FBI2 發表於 2023-9-7 09:37
Starting from Lei Tung and then via ALC Estate is not preferrable cos of additional distance.

97取消後,似乎90繞經利東,但是過唔過到珍姐嗰關?

連95/595/95C重組方案都要求巴士公司提交修改方案,覺得95/595/95C重組成事後,閣下提及97取消方案才有機會成事(除非97取消後90不經利東)

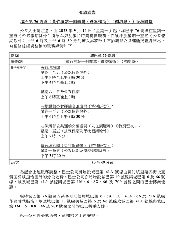
 樓主| m_rd08 發表於 2023-9-7 11:30 | 顯示全部樓層
72A75TD1.png
76TD1.png
SFD JV EGI
hp8961 發表於 2023-9-7 13:35 來自手機 | 顯示全部樓層

                                    Advertisement



Ravenclaw 發表於 2023-9-7 04:06
竟然90好過97,幾時開始掉轉左 ,冇左590A之後?

咁唔洗煩啦,90/97齊齊2繁單向...

590A不嬲都頹過90
SIL後97只有早繁多客過90,但而家都已經跌到差唔多
您需要登錄後才可以回帖 登錄 | 會員申請加入

本版積分規則

Advertisement

Advertisement

Advertisement

Advertisement

Advertisement

站規|清理本站Cookies|hkitalk.net 香港交通資訊網

GMT+8, 2026-3-22 15:10

Powered by Discuz! X3.4

Copyright © 2001-2020, Tencent Cloud.

快速回復 返回頂部 返回列表