hkitalk.net 香港交通資訊網

 找回密碼
 會員申請加入
搜索



Advertisement

(B0)香港巴士車務及車廂設備 (B1)香港巴士廣告消息/廣告車行踪 (B2)香港巴士討論 [熱門] [精華] (B3)巴士攝影作品貼圖區 [熱門] [精華] (B3i)即拍即貼 -手機相&翻拍Mon相 (B4)兩岸三地巴士討論 [精華] (B5)外地巴士討論 [精華]

Advertisement


(B6)旅遊巴士及過境巴士 [精華] (B7)巴士特別所見 (B11)巴士精華區 (B22)巴士迷吹水區   (V)私家車,商用車,政府及特種車輛 [精華]
(A6)相片及短片分享/攝影技術 (A10)香港地方討論 [精華] (A11)消費著數及飲食資訊 (A16)建築物機電裝置及設備 (A19)問路專區 (N)其他討論題目  
(F1)交通路線集思建議區 (C2)航空 [精華] (C3)海上交通及船隻 [精華] (D1)公共交通有關商品 [精華]   (Y)hkitalk.net會員福利部 (Z)站務資源中心
(R1)香港鐵路 [精華] (R2)香港電車 [精華] (R3)港外鐵路 [精華]   (O1)omsi討論區 (O2)omsi下載區 (O3)omsi教學及求助區
(M1)小型巴士綜合討論 (M2)小型巴士多媒體分享區 (M3)香港小型巴士字軌表        
 

Advertisement

 

hkitalk.net 香港交通資訊網»論壇 (B) Bus 巴士討論區 香港巴士討論 (B2) 十四鄉巴士線投標結果
開啟左側

[小道消息] 十四鄉巴士線投標結果

  [複製鏈接]
dennis28a 發表於 2023-9-17 17:06 | 顯示全部樓層

                                    Advertisement



teddybus 發表於 2023-9-17 16:56
可能屎水到時都頂唔順凸快冇客
要扭計運吉畀佢中間加站呢

我咪比左暗示比大家囉,黃巴要解讀成個地盤範圍。

真心,我又覺得加頂烏沙先走換尖沙咀線全日並唔過份,我係支持嫁。
依度既人日日都話到紅巴做到一 Pat 屎,有選擇唔係好事咩?
惡意回復是不道德的行為。

                                    Advertisement

kd7941 發表於 2023-9-17 18:31 | 顯示全部樓層
kay 發表於 2023-9-17 15:02
https://m.facebook.com/story.php?story_fbid=pfbid0rQgBY2Az2eDw7hQVEZMN8aKS3A8rnrS18YKA6cFUCDYq3153zR ...

鬧邊個都好, 起碼講既野有道理, 有根有據
唔知運輸署有無本事實實在在寫返三兩版紙講城巴中標既理據?

篇文提到從common sense角度就點點點, 但今日香港common sense對於好多人係not common
tina 發表於 2023-9-17 18:41 | 顯示全部樓層
ccchhhuuunnn 發表於 2023-9-17 16:34
輕鐵專區雖然取消咗,但一直不成文繼續存在多年,直至九巴搞雙分同50M/69先慢慢打開
連唔爭取開線都入巴 ...

其實都諸多限制,叫做好過以前咁解

50M要就港鐵所以先整到條線咁騎呢
69要就761P所以行唔晒成條大馬路
265B 22年不變
hokwanlam 發表於 2023-9-17 19:17 | 顯示全部樓層

                                    Advertisement



dennis28a 發表於 2023-9-17 17:06
我咪比左暗示比大家囉,黃巴要解讀成個地盤範圍。

真心,我又覺得加頂烏沙先走換尖沙咀線全日並唔過份, ...

其實講有選擇,不如咁,5條線轉哂全日線上埋山入埋馬市囉,
要改善九巴唔係分薄佢既客源,你分薄佢就大條道理繼續閹,
月票就照食,你唔買月票就食正價,過海客原本800蚊日日輕鬆過海,
5天工作週,一來一回條數幫助幾大有數得計,咁其實哩啲所謂有選擇係咪真係好?
HR1377 發表於 2023-9-17 19:25 | 顯示全部樓層
dennis28a 發表於 2023-9-17 17:06
我咪比左暗示比大家囉,黃巴要解讀成個地盤範圍。

真心,我又覺得加頂烏沙先走換尖沙咀線全日並唔過份, ...

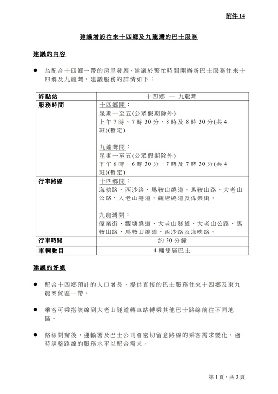
參考五條招標路線走線(見下圖):

五條新線經馬鞍山繞道,即係不經烏溪沙和馬市

但是荃灣和尖沙咀招標線經紅梅谷路和車公廟路,即係可以停新翠田心
Screenshot_20230917_184229_Drive.jpg
Screenshot_20230917_184244_Drive.jpg
Screenshot_20230917_184305_Drive.jpg
Screenshot_20230917_184326_Drive.jpg
Screenshot_20230917_184343_Drive.jpg
kay 發表於 2023-9-17 19:26 來自手機 | 顯示全部樓層
kd7941 發表於 2023-9-17 18:31
鬧邊個都好, 起碼講既野有道理, 有根有據
唔知運輸署有無本事實實在在寫返三兩版紙講城巴中標既理據?


問題係城巴rubbish係咪一定要比九巴
幾篇fb文都有共通問題
就係無乘機歌頌九巴
或者點解唔直接寫篇文講九巴中十四鄉好處
比得城巴中標即係九巴標書輸左比人
呢個客觀事實已經無得改變
所以先要連行政會議同運房局都要鬧
dennis28a 發表於 2023-9-17 19:27 | 顯示全部樓層

                                    Advertisement



tina 發表於 2023-9-17 18:41
其實都諸多限制,叫做好過以前咁解

50M要就港鐵所以先整到條線咁騎呢

69 根本連紅巴自己都唔想開嫁,黃巴一心為插旗先主動請綏搞招標姐。

BTW,其實大家有冇考慮過碟油菜唔存在贏輸?
我都唔明白點解有人話「紅巴咪贏到」囉?
惡意回復是不道德的行為。
kd7941 發表於 2023-9-17 20:26 | 顯示全部樓層
kay 發表於 2023-9-17 19:26
問題係城巴rubbish係咪一定要比九巴
幾篇fb文都有共通問題
就係無乘機歌頌九巴

如果你覺得佢係打手要幫九巴既, 可能會諗點解唔歌頌九巴但你當佢唔係打手, 純粹以事論事既角度的話, 其實無必要拉埋九巴講

如果佢歌頌九巴既話會好多人challenge(當然而家都已經有), 話題會離開城巴既往績, 重點就會轉移
所以專注講返批線俾城巴做有咩問題其實正確, 歌頌九巴既話同小粉黃有咩分別?
成個page既credibility都會影響
 樓主| Vittorio 發表於 2023-9-17 20:47 | 顯示全部樓層
kay 發表於 2023-9-17 08:42
今次係D唔係講巴士既PAGE講巴士
我諗就係唔想太多巴士FANS留言
但又唔諗下巴士FANS興趣可以好廣泛

其實隨時係一兩個Fans本身關注開
佢講十四鄉自然開心share落d群組咪成批人知哂🤭🤭🤭

強烈反對洗版式灌水
 樓主| Vittorio 發表於 2023-9-17 20:49 | 顯示全部樓層

                                    Advertisement



kay 發表於 2023-9-17 19:26
問題係城巴rubbish係咪一定要比九巴
幾篇fb文都有共通問題
就係無乘機歌頌九巴

歌頌到咩
沙田區減咗班幾多次
仇口不知幾重🤭🤫

強烈反對洗版式灌水
您需要登錄後才可以回帖 登錄 | 會員申請加入

本版積分規則

Advertisement

Advertisement

Advertisement

Advertisement

Advertisement

站規|清理本站Cookies|hkitalk.net 香港交通資訊網

GMT+8, 2026-3-22 23:15

Powered by Discuz! X3.4

Copyright © 2001-2020, Tencent Cloud.

快速回復 返回頂部 返回列表