hkitalk.net 香港交通資訊網

 找回密碼
 會員申請加入
搜索



Advertisement

(B0)香港巴士車務及車廂設備 (B1)香港巴士廣告消息/廣告車行踪 (B2)香港巴士討論 [熱門] [精華] (B3)巴士攝影作品貼圖區 [熱門] [精華] (B3i)即拍即貼 -手機相&翻拍Mon相 (B4)兩岸三地巴士討論 [精華] (B5)外地巴士討論 [精華]

Advertisement


(B6)旅遊巴士及過境巴士 [精華] (B7)巴士特別所見 (B11)巴士精華區 (B22)巴士迷吹水區   (V)私家車,商用車,政府及特種車輛 [精華]
(A6)相片及短片分享/攝影技術 (A10)香港地方討論 [精華] (A11)消費著數及飲食資訊 (A16)建築物機電裝置及設備 (A19)問路專區 (N)其他討論題目  
(F1)交通路線集思建議區 (C2)航空 [精華] (C3)海上交通及船隻 [精華] (D1)公共交通有關商品 [精華]   (Y)hkitalk.net會員福利部 (Z)站務資源中心
(R1)香港鐵路 [精華] (R2)香港電車 [精華] (R3)港外鐵路 [精華]   (O1)omsi討論區 (O2)omsi下載區 (O3)omsi教學及求助區
(M1)小型巴士綜合討論 (M2)小型巴士多媒體分享區 (M3)香港小型巴士字軌表        
 

Advertisement

 

hkitalk.net 香港交通資訊網»論壇 (B) Bus 巴士討論區 香港巴士討論 (B2) 九巴W4開辦消息
開啟左側

[路線消息] 九巴W4開辦消息

  [複製鏈接]
m_rd08 發表於 2023-10-13 10:28 | 顯示全部樓層

                                    Advertisement



本帖最後由 m_rd08 於 2023-10-13 10:51 編輯

WK1.png
WK2.png
W41.png
W42.png
SFD JV EGI

                                    Advertisement

busnrail_fans 發表於 2023-10-13 10:43 | 顯示全部樓層
FBI2 發表於 2023-10-13 10:27
九巴通告紙仔都未出,好冇誠意

啱先撳入厹app睇
W4嘅info已經正常返,同埋出咗單張
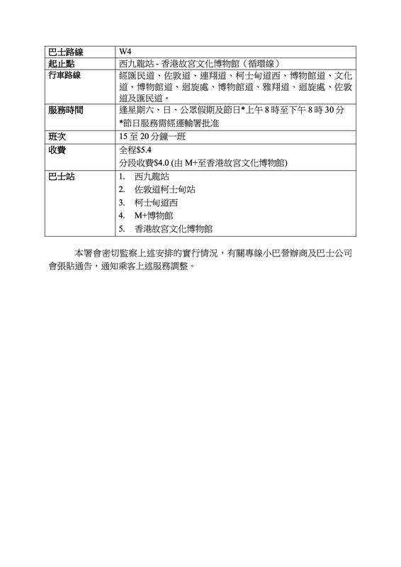
DC3938 發表於 2023-10-13 10:44 來自手機 | 顯示全部樓層
通告
095289E6-32E8-45C6-B2EE-36EEA5F6F573.png
DC3938 發表於 2023-10-13 10:45 來自手機 | 顯示全部樓層

                                    Advertisement



第二版
5A984DE3-935A-4306-8666-F7F4BD070FE7.png
GD1570 發表於 2023-10-13 11:00 | 顯示全部樓層
本帖最後由 GD1570 於 2023-10-13 11:02 編輯

DEL
你有你可愛,我有我好笑。
toyl 發表於 2023-10-13 11:01 | 顯示全部樓層
W4_bbi.png

W4 轉乘亦已曝光,限時120分鐘。
最神奇係只得3C有得轉W4,而W4只有轉3C往慈北及2E往九龍城碼頭
GD1570 發表於 2023-10-13 11:05 | 顯示全部樓層

                                    Advertisement



toyl 發表於 2023-10-13 11:01
W4 轉乘亦已曝光,限時120分鐘。
最神奇係只得3C有得轉W4,而W4只有轉3C往慈北及2E往九龍城碼頭
...

宣傳單張上嘅「轉乘優惠推介」路線完全無依兩條份
單張上嘅路線如果無轉乘優惠,是否可以向海關舉報呢
你有你可愛,我有我好笑。
toyl 發表於 2023-10-13 11:14 | 顯示全部樓層
GD1570 發表於 2023-10-13 11:05
宣傳單張上嘅「轉乘優惠推介」路線完全無依兩條份
單張上嘅路線如果無轉乘優惠,是否可以向海關舉報 ...

應該個網頁未入齊,因為如果查返95係會見到第二程有得W4兩個方向。

九巴IT有邊次掉新嘢出街係無bug?
FY5856 發表於 2023-10-13 11:24 來自手機 | 顯示全部樓層
GD1570 發表於 2023-10-13 11:05
宣傳單張上嘅「轉乘優惠推介」路線完全無依兩條份
單張上嘅路線如果無轉乘優惠,是否可以向海關舉報 ...

到後日開線嗰日都未寫齊再算啦
雖然九巴科技最劣.jpg
Quanta 發表於 2023-10-13 11:31 來自手機 | 顯示全部樓層

                                    Advertisement



toyl 發表於 2023-10-13 11:01
W4 轉乘亦已曝光,限時120分鐘。
最神奇係只得3C有得轉W4,而W4只有轉3C往慈北及2E往九龍城碼頭
...

未入齊啫
而家㩒入去已經見到幾十條線
您需要登錄後才可以回帖 登錄 | 會員申請加入

本版積分規則

Advertisement

Advertisement

Advertisement

Advertisement

Advertisement

站規|清理本站Cookies|hkitalk.net 香港交通資訊網

GMT+8, 2026-3-22 11:59

Powered by Discuz! X3.4

Copyright © 2001-2020, Tencent Cloud.

快速回復 返回頂部 返回列表