hkitalk.net 香港交通資訊網

 找回密碼
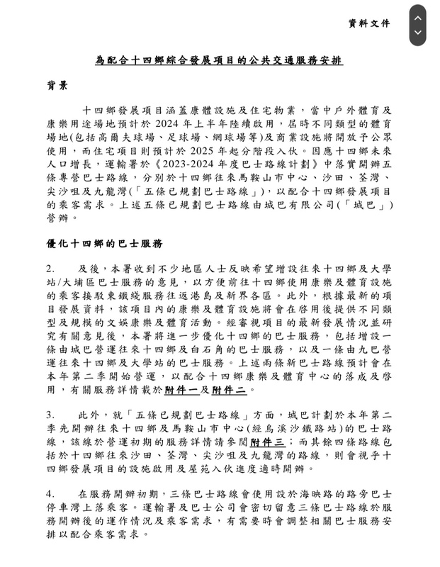
 會員申請加入
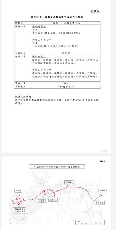
搜索



Advertisement

(B0)香港巴士車務及車廂設備 (B1)香港巴士廣告消息/廣告車行踪 (B2)香港巴士討論 [熱門] [精華] (B3)巴士攝影作品貼圖區 [熱門] [精華] (B3i)即拍即貼 -手機相&翻拍Mon相 (B4)兩岸三地巴士討論 [精華] (B5)外地巴士討論 [精華]

Advertisement


(B6)旅遊巴士及過境巴士 [精華] (B7)巴士特別所見 (B11)巴士精華區 (B22)巴士迷吹水區   (V)私家車,商用車,政府及特種車輛 [精華]
(A6)相片及短片分享/攝影技術 (A10)香港地方討論 [精華] (A11)消費著數及飲食資訊 (A16)建築物機電裝置及設備 (A19)問路專區 (N)其他討論題目  
(F1)交通路線集思建議區 (C2)航空 [精華] (C3)海上交通及船隻 [精華] (D1)公共交通有關商品 [精華]   (Y)hkitalk.net會員福利部 (Z)站務資源中心
(R1)香港鐵路 [精華] (R2)香港電車 [精華] (R3)港外鐵路 [精華]   (O1)omsi討論區 (O2)omsi下載區 (O3)omsi教學及求助區
(M1)小型巴士綜合討論 (M2)小型巴士多媒體分享區 (M3)香港小型巴士字軌表        
 

Advertisement

 

hkitalk.net 香港交通資訊網»論壇 (B) Bus 巴士討論區 香港巴士討論 (B2) 十四鄉巴士優化方案
開啟左側

十四鄉巴士優化方案

  [複製鏈接]
hkbw 發表於 2024-4-2 10:20 | 顯示全部樓層 |閱讀模式

                                    Advertisement



本帖最後由 hkbw 於 2024-4-2 14:53 編輯

https://drive.google.com/file/d/ ... view?usp=drive_link

重點:

加開一條全日往白石角巴士線 (城巴)  (08:00-20:30)
加開一條全日往大學巴士線( 九巴)  (08:00 -21:00)

咁攪法, 分分鐘十四鄉似乎真係跟線做專營
十四鄉及大學站, 甚至大圍馬鞍山都可以係戰場.
Screenshot_20240402_115536_Samsung Notes.jpg Screenshot_20240402_115541_Samsung Notes.jpg Screenshot_20240402_115600_Samsung Notes.jpg Screenshot_20240402_115605_Samsung Notes.jpg Screenshot_20240402_115612_Samsung Notes.jpg





殺雞焉用牛刀?!

                                    Advertisement

hkitalk.media 發表於 2024-4-2 12:35 | 顯示全部樓層
運輸署表示因應地區聲音及十四鄉項目中的「GO PARK」即將啟用,將會「優化」交通安排,包括開辦兩條新全日路線「大學站─十四鄉,經錦英苑」(直接判予九巴營辦)及「白石角─十四鄉,經大學站」(直接判予城巴營辦),連同早前城巴經競投獲得的「十四鄉─馬鞍山」線於本季開辦。換言之,城巴將不會是十四鄉新發展項目內的唯一專營巴士公司,不過惹來不少板友質疑巴士路線招標的意義可在。


https://linktr.ee/hkitalk
MCMoore 發表於 2024-4-2 10:25 | 顯示全部樓層
馬生屍骨未寒就要成條線搶走
FBI2 發表於 2024-4-2 10:30 來自手機 | 顯示全部樓層

                                    Advertisement



九巴扭計就lur到條線入14鄉?咁以後招標來做乜?

評分

參與人數 1HugeC +10 收起 理由
tomy2001 + 10 英雄所見略同

查看全部評分

kwn1029 發表於 2024-4-2 10:35 | 顯示全部樓層
78A K54 翻版?

評分

參與人數 1HugeC +10 收起 理由
tomy2001 + 10 精闢見解

查看全部評分

RyanPun 發表於 2024-4-2 10:36 | 顯示全部樓層
FBI2 發表於 2024-4-2 10:30
九巴扭計就lur到條線入14鄉?咁以後招標來做乜?

其實城巴果條白石角兜大學站唔得咩?橫掂馬鞍山有87K、過橋去中大果邊、十四鄉城巴理論上最盡只可以攬埋烏溪沙,夾硬拆兩條會開心啲?
最愛的、城巴的、667的、一個傻佬
jocosben 發表於 2024-4-2 10:41 來自手機 | 顯示全部樓層

                                    Advertisement



考慮到有274P, 城巴條白石角線應該又係點對點、唔比入馬市?
KW2523 發表於 2024-4-2 11:00 | 顯示全部樓層
RyanPun 發表於 2024-4-2 10:36
其實城巴果條白石角兜大學站唔得咩?橫掂馬鞍山有87K、過橋去中大果邊、十四鄉城巴理論上最盡只可以攬埋烏 ...

請一堆財演KOL寫咁多篇文出嚟
總要有D表示去應酬一下
horivhyc 發表於 2024-4-2 11:02 來自手機 | 顯示全部樓層
好野,又輸打贏要
hkcctim2012 發表於 2024-4-2 11:04 來自手機 | 顯示全部樓層

                                    Advertisement



九巴開十四鄕線換城巴開79?白石角線不如用274P延長咪算囉
JX9097 發表於 2024-4-2 11:19 | 顯示全部樓層
試闡述招標的意義。(5分)
如要討論,請先人身攻擊一次😇
您需要登錄後才可以回帖 登錄 | 會員申請加入

本版積分規則

Advertisement

Advertisement

Advertisement

Advertisement

Advertisement

站規|清理本站Cookies|hkitalk.net 香港交通資訊網

GMT+8, 2026-3-22 10:32

Powered by Discuz! X3.4

Copyright © 2001-2020, Tencent Cloud.

快速回復 返回頂部 返回列表