hkitalk.net 香港交通資訊網

 找回密碼
 會員申請加入
搜索


(B0)香港巴士車務及車廂設備 (B1)香港巴士廣告消息/廣告車行踪 (B2)香港巴士討論 [熱門] [精華] (B3)巴士攝影作品貼圖區 [熱門] [精華] (B3i)即拍即貼 -手機相&翻拍Mon相 (B4)兩岸三地巴士討論 [精華] (B5)外地巴士討論 [精華]

Advertisement


(B6)旅遊巴士及過境巴士 [精華] (B7)巴士特別所見 (B11)巴士精華區 (B22)巴士迷吹水區   (V)私家車,商用車,政府及特種車輛 [精華]
(A6)相片及短片分享/攝影技術 (A10)香港地方討論 [精華] (A11)消費著數及飲食資訊 (A16)建築物機電裝置及設備 (A19)問路專區 (N)其他討論題目  
(F1)交通路線集思建議區 (C2)航空 [精華] (C3)海上交通及船隻 [精華] (D1)公共交通有關商品 [精華]   (Y)hkitalk.net會員福利部 (Z)站務資源中心
(R1)香港鐵路 [精華] (R2)香港電車 [精華] (R3)港外鐵路 [精華]   (O1)omsi討論區 (O2)omsi下載區 (O3)omsi教學及求助區
(M1)小型巴士綜合討論 (M2)小型巴士多媒體分享區 (M3)香港小型巴士字軌表        
 

Advertisement

 

hkitalk.net 香港交通資訊網»論壇 (B) Bus 巴士討論區 香港巴士討論 (B2) 2024/25 葵青區RPP 總結
打印 上一主題 下一主題
開啟左側

[路線計劃/RPP] 2024/25 葵青區RPP 總結

  [複製鏈接]
跳轉到指定樓層
1#

                                    Advertisement



本帖最後由 m_rd08 於 2024-6-17 17:02 編輯

Ref: 29_C_I_2024_TTC.pdf (districtcouncils.gov.hk)

31 暫時不會落實方案
31P 不會落實方案
40P、43S、49A、50、50P、N50、263B、263C、269D、290B/E、E42/P 落實方案
SFD JV EGI

                                    Advertisement

2#
atr207 發表於 2024-6-17 17:41 來自手機 | 只看該作者
上一年嘅37x仲未有聲氣
3#
08x200-201 發表於 2024-6-17 17:54 | 只看該作者
本帖最後由 08x200-201 於 2024-6-17 18:02 編輯

50加停屯市沒曬聲氣?不過看反饋意見入面寫有人提建議希望50改經青山公路,我覺得個建議有點離地
4#
天空之神 發表於 2024-6-17 18:04 | 只看該作者

                                    Advertisement



08x200-201 發表於 2024-6-17 17:54
50加停屯市沒曬聲氣?不過看反饋意見入面寫有人提建議希望50改經青山公路,我覺得個建議有點離地 ...

想問邊張RPP 寫入屯市停?
.
5#
08x200-201 發表於 2024-6-17 18:05 | 只看該作者
天空之神 發表於 2024-6-17 18:04
想問邊張RPP 寫入屯市停?

去年出過咨詢文件話建議50/55加停屯市(但是唔系RPP,而系直接比區議會看的咨詢文件)
不過宜家都沒聲氣,估計早已胎死腹中

6#
天空之神 發表於 2024-6-17 18:42 | 只看該作者
08x200-201 發表於 2024-6-17 18:05
去年出過咨詢文件話建議50/55加停屯市(但是唔系RPP,而系直接比區議會看的咨詢文件)
不過宜家都沒聲氣, ...

求醬油

記憶中無人提過
.
7#
Jack2047 發表於 2024-6-17 18:58 來自手機 | 只看該作者

                                    Advertisement



08x200-201 發表於 2024-6-17 17:54
50加停屯市沒曬聲氣?不過看反饋意見入面寫有人提建議希望50改經青山公路,我覺得個建議有點離地 ...

50直接延長服務時間
應該唔會入屯市,定位係屯門北特快車
8#
AE367 發表於 2024-6-17 19:01 | 只看該作者

評分

參與人數 1HugeC +5 收起 理由
天空之神 + 5 有圖有真相

查看全部評分

9#
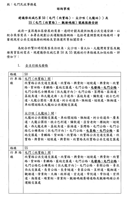
Peter03145212 發表於 2024-6-17 19:03 | 只看該作者
天空之神 發表於 2024-6-17 18:42
求醬油

記憶中無人提過

文件內容

IMG_1079.jpeg (171.88 KB, 下載次數: 214)

IMG_1079.jpeg

評分

參與人數 1HugeC +5 收起 理由
天空之神 + 5 有圖有真相

查看全部評分

10#
FBI2 發表於 2024-6-17 19:11 來自手機 | 只看該作者

                                    Advertisement



Peter03145212 發表於 2024-6-17 19:03
文件內容

有人反對
您需要登錄後才可以回帖 登錄 | 會員申請加入

本版積分規則

Advertisement

Advertisement

Advertisement

Advertisement

Advertisement

站規|清理本站Cookies|hkitalk.net 香港交通資訊網

GMT+8, 2025-11-6 00:06

Powered by Discuz! X3.4

Copyright © 2001-2020, Tencent Cloud.

快速回復 返回頂部 返回列表