[路線消息]
九巴 57M 961S 天后路加站
火
[複製鏈接]
|
本帖最後由 AVBWU291 於 2024-6-21 21:40 編輯
57M 往山景、961S 往銅鑼灣,於2/7起,加停天后路南行「天后路」站。巴士站位於天后廟廣場斜對面、洪祥路路口以北,鄰近連接屯門公園的天橋。
由於巴士站顯然非服務業旺邨居民,故另開新文。預期於杯渡路南面工廠工作的市民將會使用之。
|
|
|
灌水無罪 腦霧有理
|
|
|
|
|
本帖最後由 GD1570 於 2024-6-21 22:00 編輯

有寫加天后路站?
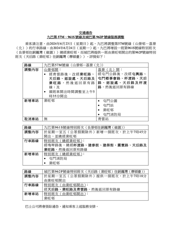
就連九巴張站位宣傳單張都無寫有依個站:
|
|
|
你有你可愛,我有我好笑。
|
|
|
|
|
咁真係要問吓運輸署通告同九巴嘅宣傳品點解會miss咗一個站喇

|
|
|
你有你可愛,我有我好笑。
|
|
|
|
|
|
Advertisement
Advertisement
Advertisement
Advertisement
Advertisement
|