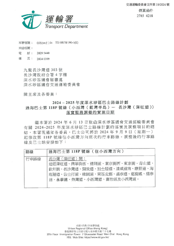
|
一早該咁行,118P 原意是118的特快路線,自從118唔再經北角後,118P直返柴灣,小西灣的優勢,落後左10年才識改進 |
|
|
|
|
|
|
|
死都唔肯開逆向班次,當柴東工廠區返工人士(黃公司總部除外)係臭四
另外,唔知789小西灣方向走線有冇機會跟機? |
|
|
|
|
|
|
|
789改道阻力會大, 因為灣仔道/堅拿道去柴灣新翠/漁灣真係快過8P
|
|
|
|
|
|
|
|
同埋當初係補償8X cut短, 而且而家789大把客柴灣落, 唔覺得有需要改
|
|
|
若早知最壞 尚能更壞
|
|
|
|
|
|
之前有議員建議118P來回方向改全日,加快小西灣區出九龍時間,但到而家都未有消息 |
|
|
|
|
|
|
|
118P要全日有難度喎
杏花邨本身唔夠客
柴灣/ 小西灣分家非繁亦都忟忟地
陣間開你20-25分鐘
overall都慳唔到整體時間
|
|
|
如要討論,請先人身攻擊一次😇
|
|
|
|
|
|
Advertisement
Advertisement
Advertisement
Advertisement
Advertisement
|