hkitalk.net 香港交通資訊網

 找回密碼
 會員申請加入
搜索



Advertisement

(B0)香港巴士車務及車廂設備 (B1)香港巴士廣告消息/廣告車行踪 (B2)香港巴士討論 [熱門] [精華] (B3)巴士攝影作品貼圖區 [熱門] [精華] (B3i)即拍即貼 -手機相&翻拍Mon相 (B4)兩岸三地巴士討論 [精華] (B5)外地巴士討論 [精華]

Advertisement


(B6)旅遊巴士及過境巴士 [精華] (B7)巴士特別所見 (B11)巴士精華區 (B22)巴士迷吹水區   (V)私家車,商用車,政府及特種車輛 [精華]
(A6)相片及短片分享/攝影技術 (A10)香港地方討論 [精華] (A11)消費著數及飲食資訊 (A16)建築物機電裝置及設備 (A19)問路專區 (N)其他討論題目  
(F1)交通路線集思建議區 (C2)航空 [精華] (C3)海上交通及船隻 [精華] (D1)公共交通有關商品 [精華]   (Y)hkitalk.net會員福利部 (Z)站務資源中心
(R1)香港鐵路 [精華] (R2)香港電車 [精華] (R3)港外鐵路 [精華]   (O1)omsi討論區 (O2)omsi下載區 (O3)omsi教學及求助區
(M1)小型巴士綜合討論 (M2)小型巴士多媒體分享區 (M3)香港小型巴士字軌表        
 

Advertisement

 

hkitalk.net 香港交通資訊網»論壇 (B) Bus 巴士討論區 香港巴士討論 (B2) 中秋節巴士特別安排
開啟左側

中秋節巴士特別安排

  [複製鏈接]
m_rd08 發表於 2024-9-12 10:32 | 顯示全部樓層 |閱讀模式

                                    Advertisement



本帖最後由 m_rd08 於 2024-9-13 17:32 編輯

2409-0151.png
N3681.png
2409-0141.png
036k1.png
040k1.png
033k1.png
032k1.png
N64P1.png
N2721.png

其他待補充
SFD JV EGI

                                    Advertisement

 樓主| m_rd08 發表於 2024-9-13 11:42 | 顯示全部樓層
本帖最後由 m_rd08 於 2024-9-13 11:44 編輯

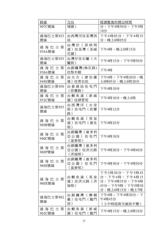
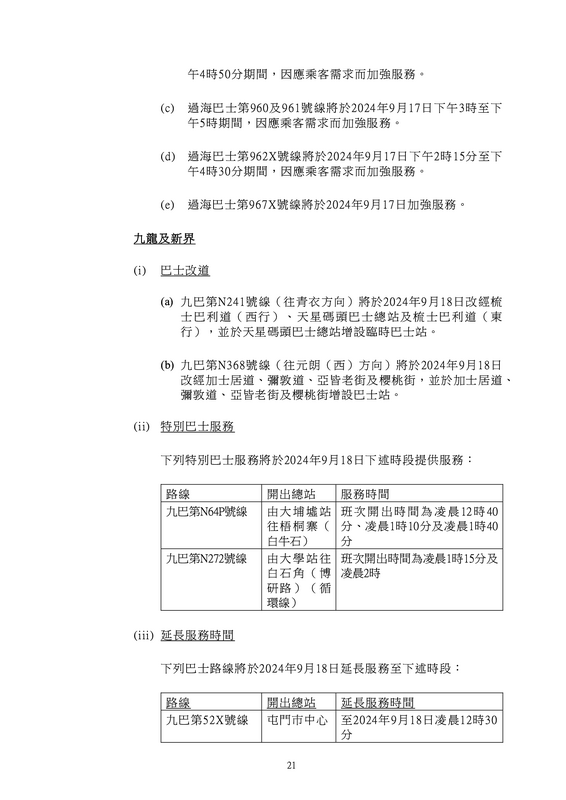
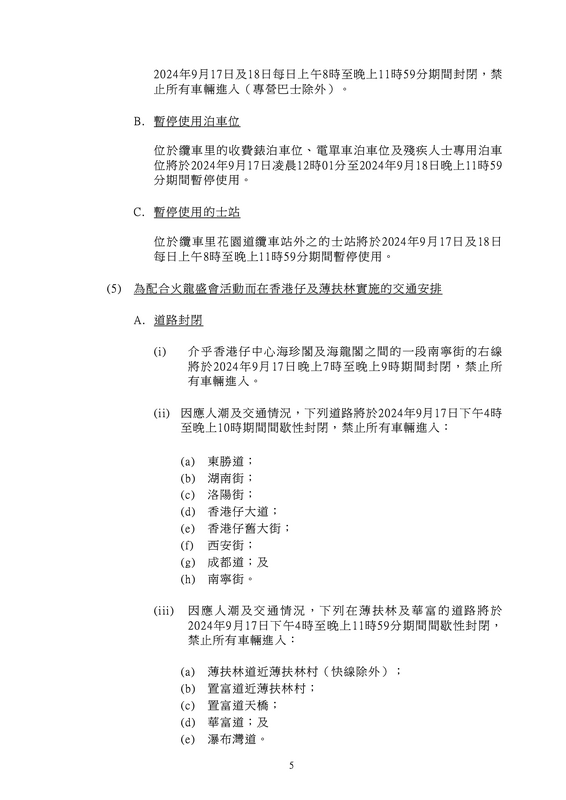
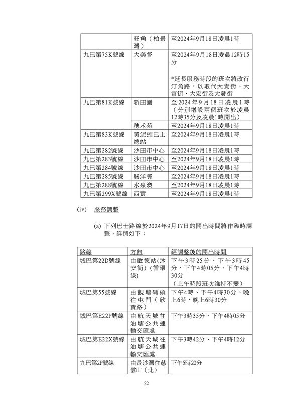
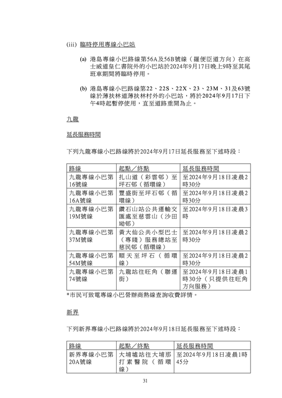
運輸署通告: https://www.td.gov.hk/filemanage ... 20Chinese_final.pdf


MA_t1.png
MA_t2.png
MA_t3.png
MA_t4.png
MA_t5.png
MA_t6.png
MA_t7.png
MA_t8.png
MA_t9.png
MA_t10.png
MA_t11.png
MA_t12.png
MA_t13.png
MA_t14.png
MA_t15.png
MA_t16.png
MA_t17.png
MA_t18.png
MA_t19.png
MA_t20.png
MA_t21.png
MA_t22.png
MA_t23.png
MA_t24.png
MA_t25.png
MA_t26.png
MA_t27.png
MA_t28.png
MA_t29.png
MA_t30.png
MA_t31.png
MA_t32.png
SFD JV EGI
 樓主| m_rd08 發表於 2024-9-13 19:19 | 顯示全部樓層
本帖最後由 m_rd08 於 2024-9-13 19:56 編輯

KBD2409-0461.png
KBD2409-0462.png
「屯門」
E202401190a031.png
E202401163a031.png
E202401162a031.png
E202401114a031.png
E202401112a031.png
SFD JV EGI
 樓主| m_rd08 發表於 2024-9-12 12:50 | 顯示全部樓層

                                    Advertisement



城巴E22C/P/X、S52:
C202401189a021.png
SFD JV EGI
hadboy5 發表於 2024-9-12 12:53 來自手機 | 顯示全部樓層
希望n368安排唔要永恆化
kwn1029 發表於 2024-9-12 13:15 | 顯示全部樓層
N368 可以玩一晚彌敦道既話,咁 N680 其實都可以玩一晚觀塘道
魔雪巴士頻道 發表於 2024-9-12 23:22 | 顯示全部樓層

                                    Advertisement



留名269S特班有人上錯車
http://www.youtube.com/@FrozenBusChannel #iPower共同富裕
lsc04d11 發表於 2024-9-13 07:28 來自手機 | 顯示全部樓層
魔雪巴士頻道 發表於 2024-9-12 23:22
留名269S特班有人上錯車

返到去天水圍就唔係上錯車嫁啦
正如258P都成日聽到”錯”

而且睇番 唔關中秋 都係開1740,1800,1810(天北)
想去天北嘅根本平時都係等尾車  早嘅(又唔想等到尾班嘅)咪又係繼續欖隧轉乘法
遲咗嘅客  去到天水圍其實冇問題  大西北最大”發明”是輕鐵
PF2802 發表於 2024-9-13 10:52 | 顯示全部樓層
魔雪巴士頻道 發表於 2024-9-12 23:22
留名269S特班有人上錯車

咪又係嗰班人搭
TR5774
Qwertyad32 發表於 2024-9-13 12:29 | 顯示全部樓層

                                    Advertisement



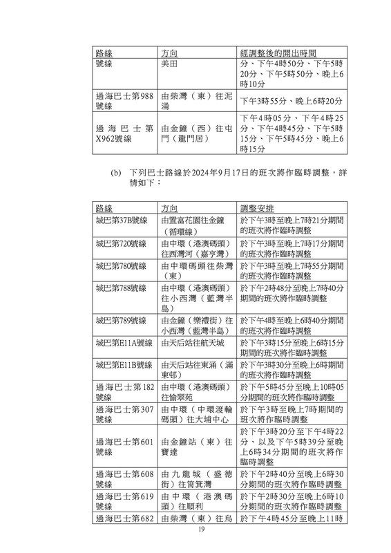
本帖最後由 Qwertyad32 於 2024-9-13 18:45 編輯

過海路線特別安排 :
101X 往港島 16:00, 17:00
118P 往港島 15:55, 16:15, 16:57, 17:13, 17:28, 17:43, 18:00, 18:15
182X 往沙田 16:15, 16:35, 17:50, 18:20
307P 往大埔 16:00, 16:20, 16:40, 17:00, 17:20, 17:40, 18:00, 18:20
373 往上水 16:00, 16:30, 17:15, 18:00
601P 往寶達邨 16:00, 16:10, 16:30, 16:50, 17:20, 17:50, 18:20
603A 往平田 16:10, 17:40
603P 往平田 16:15, 18:00
606X 往小西灣 16:20, 17:20 (上午班無變)
613A 往安泰 16:00, 17:20
619X 往順利 15:25, 16:00, 16:25, 16:50, 17:18, 17:37, 18:01
621 往麗港城 16:15, 18:05
678 往上水 15:40, 16:00, 16:20, 16:40, 17:00, 17:30, 18:00, 18:30
682A 往泥涌 15:40, 18:00
690S 往坑口 16:10, 18:05
900 往白石角 16:10, 16:30, 16:50, 17:10, 17:30, 17:50, 18:10, 18:40 (18:40後無變)
900 往灣仔 16:20 (上午中午無變)
905A 往荔枝角 15:30, 16:20, 17:20, 17:50
907C 往大埔 16:10, 16:30, 16:50, 17:10
933 往荃灣 16:05, 16:35, 18:05
934A 往荃灣 16:00, 18:15
935 往石籬 16:15, 17:50
936A 往梨木樹 16:00
948E 往青衣站 16:00, 16:20, 18:05, 18:20
950 往屯門 16:10
952C 往掃管笏 16:10, 18:00
955 往屯門 16:12
960B 往屯門 16:25
960C 往屯門 16:10
960P 往洪水橋 16:20, 16:40
960S 往屯門 16:30, 16:50
960X 往屯門 15:30, 15:45, 16:00, 16:15, 16:35, 16:45, 17:00, 17:30, 18:15, 19:00
962 往屯門 16:00, 16:20, 16:45 (上午班無變)
962C 往屯門 16:15, 18:10
968X 往往元朗 15:30, 16:00, 16:30, 17:30, 18:10
969A 往天水圍 16:20, 18:20
969B 往天水圍 16:05, 17:05, 18:05
969C 往天水圍 16:05, 16:55, 18:05, 18:55
970 (特別班次) 由田灣往長沙灣 16:22, 16:34, 16:52, 17:11, 17:25 (上午班無變)
970X (特別班次) 由田灣往長沙灣 15:42, 16:45, 17:06, 17:50 (上午班無變)
976 往新田 16:00, 17:00, 19:10
978A 往粉嶺 16:00
979 往皇后山 16:10
980X 往烏溪沙 16:20, 16:40, 17:00, 17:20, 17:40, 18:05
985 往美田 16:10, 16:30, 16:50, 17:20, 17:50, 18:10
988 往泥涌 15:55, 18:20
X962 往屯門 16:05, 16:25, 16:45, 17:15, 17:45, 18:15
987 往火炭 15:55至18:45

暫停服務
930 (特別班次) 由金鐘往荃灣
952 (特別班次) 由軒尼詩道往屯門
962G 往屯門

特別路線
173R 赤柱村往尖沙咀東 (麼地道) 22:00, 23:00



lsc04d11 發表於 2024-9-13 14:37 來自手機 | 顯示全部樓層
唔明九巴點解要用"實際開出時間"擺喺"原定開出時間"隔離。。。? 叫"9月17日編定開出時間"係咪好啲?
您需要登錄後才可以回帖 登錄 | 會員申請加入

本版積分規則

Advertisement

Advertisement

Advertisement

Advertisement

Advertisement

站規|清理本站Cookies|hkitalk.net 香港交通資訊網

GMT+8, 2026-3-22 20:59

Powered by Discuz! X3.4

Copyright © 2001-2020, Tencent Cloud.

快速回復 返回頂部 返回列表