hkitalk.net 香港交通資訊網

 找回密碼
 會員申請加入
搜索



Advertisement

(B0)香港巴士車務及車廂設備 (B1)香港巴士廣告消息/廣告車行踪 (B2)香港巴士討論 [熱門] [精華] (B3)巴士攝影作品貼圖區 [熱門] [精華] (B3i)即拍即貼 -手機相&翻拍Mon相 (B4)兩岸三地巴士討論 [精華] (B5)外地巴士討論 [精華]

Advertisement


(B6)旅遊巴士及過境巴士 [精華] (B7)巴士特別所見 (B11)巴士精華區 (B22)巴士迷吹水區   (V)私家車,商用車,政府及特種車輛 [精華]
(A6)相片及短片分享/攝影技術 (A10)香港地方討論 [精華] (A11)消費著數及飲食資訊 (A16)建築物機電裝置及設備 (A19)問路專區 (N)其他討論題目  
(F1)交通路線集思建議區 (C2)航空 [精華] (C3)海上交通及船隻 [精華] (D1)公共交通有關商品 [精華]   (Y)hkitalk.net會員福利部 (Z)站務資源中心
(R1)香港鐵路 [精華] (R2)香港電車 [精華] (R3)港外鐵路 [精華]   (O1)omsi討論區 (O2)omsi下載區 (O3)omsi教學及求助區
(M1)小型巴士綜合討論 (M2)小型巴士多媒體分享區 (M3)香港小型巴士字軌表        
 

Advertisement

 

hkitalk.net 香港交通資訊網»論壇 (B) Bus 巴士討論區 香港巴士討論 (B2) 香港巴士客量統計 及 相關討論(新增: E11S/九13/265M/7 ...
開啟左側

[分享/報告] 香港巴士客量統計 及 相關討論(新增: E11S/九13/265M/79P)

  [複製鏈接]
asv98.kw131 發表於 2026-3-21 10:08 來自手機 | 顯示全部樓層

                                    Advertisement



本帖最後由 asv98.kw131 於 2026-3-21 10:11 編輯
peterho5689 發表於 2026-3-20 13:53
79P高鐵西九龍站 至 皇后山邨 (北行) 日期: 2026/03/11(三)時間: 18:00全程行車時間: 100分鐘 車程時間  客 ...

79P 真心客量慘啲,尤其下繁,搭屯馬綫轉 79X 仲快,除非真係為咗慳幾蚊。
老實講 79P 都係為咗截 270C 入皇后山,如果粉嶺北俾咗城巴應該都會將 79P 改經粉嶺北,如果唔係嘅話下繁應該都會俾人 cut。
註:啱啱睇到下面個 post,79P 下繁客量差係無可否認,亦都冇咩方案可以做好啲,唔知點解要反對囉。除非某啲人鍾意玩針對,小弟就鍾意對事不對人嘅。

                                    Advertisement

peterho5689 發表於 2026-3-21 12:02 | 顯示全部樓層
我從不提及你是皇后嗌交部發炎人,除非有人好似大部分某地方來的人住的皇后山邨一樣太自卑心作祟要對號入座,那麼我都沒有辦法去阻止啦! 我都喜歡以事論事,基於事實講道理,從不好像有些巴般不斷天花亂墜,左兜右兜,但是兜完一輪都是毫無事實基礎,只是不斷紙上談兵,泛泛空言,我看這些巴膠只懂數黑論黃,舞文弄墨而已。
請大家詳看附件圖片,就是自己對號入座的皇后嗌交部發炎人對於同區679下繁被殺的評論,但是相信大家有明亮的眼睛,看清本討論貼文1023 979 北角碼頭 皇后山邨 (北行) 客量報告後,679在去年修改服務時間及地區網絡後,不但不能吸納北炮、銅灣地區客源,還倒走中上環客。事實已經勝於空泛的言論,套用其說法「79P下繁客量差係無可否認,亦都冇咩方案可以做好,唔知點解要反對囉」,那麼即是現在事實已經大家有眼見「679下繁客量差係已成事實,無論如何修改都好,都無法改變北炮、銅灣無客出的事實,甚至更趕走中上環客,什麼方案都是徒然,唔知點解要強烈反對囉」。是否盲反炎又發作呢?
現在又說79P日後真是被cut感到不可惜,相信大家只會見到皇后嗌交部發炎人如何雙重標準! 我都是基於事實見到的情況,對事不對人! 除非有人真是太玻璃心才會覺得被人玩針對。如果你真是感到被冒犯的話,在此同你講句Sorry,那你滿意了吧!
Untitled.jpg
asv98.kw131 發表於 2026-3-21 13:01 | 顯示全部樓層
本帖最後由 asv98.kw131 於 2026-3-21 13:22 編輯
peterho5689 發表於 2026-3-21 12:02
我從不提及你是皇后嗌交部發炎人,除非有人好似大部分某地方來的人住的皇后山邨一樣太自卑心作祟要對號入座 ...

我都冇話我係,只係話皇后嗌交部發炎人冇理由阻止 79P 取消 / 改道,除非有人覺得咁樣都係對好入座啦~ 只係覺得「皇后嗌交部發炎人」咁樣俾人對事唔對人好慘囉。

相信大家只會見到皇后嗌交部發炎人如何雙重標準!

淨係呢句都夠 close file 啦,仲講咩「冇話你係」。

至於我話 679 差,已經講咗好耐啦:
講 19:45 先到北角嘅 679 下繁冇客 -> 我話時間唔啱 -> 用兜晒成個北岸先上公路嘅 979 講 -> 我話咁兜趕走啲客 -> 又用返 19:45 先到北角嘅 679 同我講冇客
你仲要 loop 幾耐啊?你幾時可以用到一班 17:50 到北角直上東隧嘅 679 同我講數據先?(兩個條件,啱時間 + 特快,之前嘅 679 唔啱時間,979 就特慢)
冇嘅話就唔好繼續用你架兜晒成個北岸先上公路嘅 979 講,更加唔好再繼續 loop 19:45 先到北角嘅 679 喺度拗。

你而家嘅道理就好似,假如 277E 只開 23:00 一班,然後你見到呢班 277E 冇客,然後話「23:00 開得一班嘅 277E 講上水冇客,所以用 70X 上水都冇客」一樣咁荒謬。喺 277E 開之前個個都一口咬定話上水直出冇客,而家就一口咬定皇后山至北角冇客。
而家紙上談兵嗰個似係你多啲囉,你一係拎經正式機構調查皇后山居民嘅出行數據,一係就同我變一班 17:50 到北角直上東隧嘅 679 再同我講,否則你都一樣係紙上談兵,仲要係「Apple to Orange」嘅做法嗰種。(當然我都係水晶球,我唔否認,但我係用 673 同 978 嘅現狀去做參考,亦都唔係話 679 改時間就包保頂閘,但城巴連試都唔試就直接 cut,而家咪連 979 都輸囉。)

如果北角真係唔夠客,咁點解早繁 679 仲好過 979?(679 早繁時間啱 + 特快 + 鐵路要轉幾次車先到北角)
唔通個個都去中環,但特登唔搭 979 而要搭 679 遊車河?如果真係都好笑喎。

其實你係咪城巴發言部啊?批評兩句 679 嘅做法都踩中你底線?唔知以為 679 嘅 RPP 係你寫咁樣。

79P 我唔見得有任何理由救,開車時間啱,走線基本上都冇咩可以改(已經好直接,尖沙咀直接上公路就到服務範圍好窄而唔夠客),除非 79P 用直升機行避塞車,否則冇得救。我有時喺尖沙咀見到 79P 就快有車都唔上,寧願屯馬綫轉 79X 仲快(講緊我係好唔鍾意轉車,但我都寧願咁轉而唔搭 79P 一程過,可想而知 79P 有幾慢)。

忍一時之氣 滅自己威風
kentbryo 發表於 2026-3-21 14:04 | 顯示全部樓層

                                    Advertisement



790 21/3 1320 去尖沙咀 75 人
tommy14D 發表於 2026-3-21 14:05 來自手機 | 顯示全部樓層
limited 發表於 2026-3-20 10:54
19/3/2026 YX5831 @ 13 欽州街開17:45



一個樂華仲多個成個安達臣
peterho5689 發表於 2026-3-21 14:06 | 顯示全部樓層
無論679下繁未殺之前的車,還是979修改後的車,都是按照皇后嗌交部發炎人的邏輯,都是因為太兜所以無客,還要左狗論上身攞特例的277E一班車打飛機推論真是笑死人囉! 到底是誰先至真正荒膠呢? 皇后嗌交部發炎人

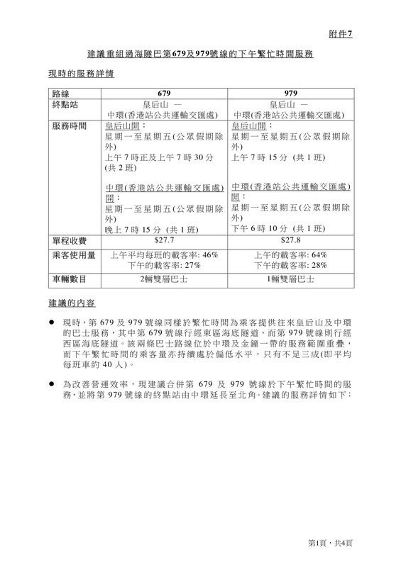
「咁點解早繁 679 仲好過 979?」又發表毫無事實根據的言論去誤導大家! 請大家細看2025-2026年度北區巴士路線計劃中第25/ 附件圖片中運輸署發佈乘客使用量:
679上午平均一班的載客率: 46%
979 上午一班的載客率: 64%

相信大家不是眼盲有眼無珠,已經再一次事實勝於空泛滔滔的言論,除非有些人荷蘭叻上身就會睇唔到。隻雞死左還要發臭別再攞出來支撐飯蓋吧! 否則的話只會讓大家更看清楚皇后山人如何極之討厭!

那麼看來城巴走去殺679下繁真是求仁得仁,見到皇后嗌交部發炎人代表全皇后山3萬人口 嫌棄79P極慢,有車坐都不坐要他這麼辛苦轉車坐79X,仲要俾多這麼多錢,那麼真是地鐵及城巴都好多謝皇后山3萬人口的支持喇! 那麼日後殺埋79P真是求仁得仁! 城巴真是好了,又省回不用倒錢落海!

(https://www.td.gov.hk/filemanage ... _n_20250224wcms.pdf)
18_rpp_2025_2026_n_20250224wcms_page-0025.jpg
您需要登錄後才可以回帖 登錄 | 會員申請加入

本版積分規則

Advertisement

Advertisement

Advertisement

Advertisement

Advertisement

站規|清理本站Cookies|hkitalk.net 香港交通資訊網

GMT+8, 2026-3-21 17:42

Powered by Discuz! X3.4

Copyright © 2001-2020, Tencent Cloud.

快速回復 返回頂部 返回列表