hkitalk.net 香港交通資訊網

 找回密碼
 會員申請加入
搜索



Advertisement

(B0)香港巴士車務及車廂設備 (B1)香港巴士廣告消息/廣告車行踪 (B2)香港巴士討論 [熱門] [精華] (B3)巴士攝影作品貼圖區 [熱門] [精華] (B3i)即拍即貼 -手機相&翻拍Mon相 (B4)兩岸三地巴士討論 [精華] (B5)外地巴士討論 [精華]

Advertisement


(B6)旅遊巴士及過境巴士 [精華] (B7)巴士特別所見 (B11)巴士精華區 (B22)巴士迷吹水區   (V)私家車,商用車,政府及特種車輛 [精華]
(A6)相片及短片分享/攝影技術 (A10)香港地方討論 [精華] (A11)消費著數及飲食資訊 (A16)建築物機電裝置及設備 (A19)問路專區 (N)其他討論題目  
(F1)交通路線集思建議區 (C2)航空 [精華] (C3)海上交通及船隻 [精華] (D1)公共交通有關商品 [精華]   (Y)hkitalk.net會員福利部 (Z)站務資源中心
(R1)香港鐵路 [精華] (R2)香港電車 [精華] (R3)港外鐵路 [精華]   (O1)omsi討論區 (O2)omsi下載區 (O3)omsi教學及求助區
(M1)小型巴士綜合討論 (M2)小型巴士多媒體分享區 (M3)香港小型巴士字軌表        
 

Advertisement

 

hkitalk.net 香港交通資訊網»論壇 (B) Bus 巴士討論區 香港巴士討論 (B2) A47X指定時段班次加經白石角及科學園
開啟左側

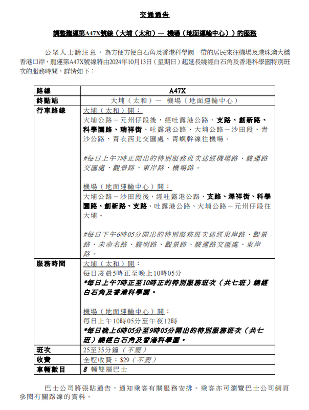
[路線消息] A47X指定時段班次加經白石角及科學園

  [複製鏈接]
manhon951 發表於 2024-10-9 17:22 | 顯示全部樓層

                                    Advertisement



好好地一條A47X,依家變左E47........

                                    Advertisement

deal5354 發表於 2024-10-10 10:10 | 顯示全部樓層
manhon951 發表於 2024-10-9 17:22
好好地一條A47X,依家變左E47........

依加搭開A47X果班大部分係大埔E41既盲位或去港珠澳大橋, 基本上係焗住搭, 所以都唔多理條線快定慢!
Eddie 發表於 2024-10-10 11:07 來自手機 | 顯示全部樓層
deal5354 發表於 2024-10-10 10:10
依加搭開A47X果班大部分係大埔E41既盲位或去港珠澳大橋, 基本上係焗住搭, 所以都唔多理條線快定慢!
...

去大橋搭73X轉荃灣A線慳返9蚊好過,時間又唔會點輸蝕
letter_li 發表於 2024-10-10 11:36 | 顯示全部樓層

                                    Advertisement



本帖最後由 letter_li 於 2024-10-10 11:47 編輯

分開號碼啦, 好似 74C/74D, 271/271B, A43/A43P, 673/673P, 276/276P, 74X/274X 全部分得好好睇, 容易查.

另外, 88X都應該分開2個號碼才好認, 建議拆開88A,88B, 一條順時針行, 一條逆時針行, 以免交接時間混亂.
leungky0528 發表於 2024-10-10 12:29 來自手機 | 顯示全部樓層
letter_li 發表於 2024-10-10 11:36
分開號碼啦, 好似 74C/74D, 271/271B, A43/A43P, 673/673P, 276/276P, 74X/274X 全部分得好好睇, 容易查.

...

睇落係九巴唔想有班次寫出嚟仲核突過依家沙田拆開嗰三條
deal5354 發表於 2024-10-10 14:33 | 顯示全部樓層
letter_li 發表於 2024-10-10 11:36
分開號碼啦, 好似 74C/74D, 271/271B, A43/A43P, 673/673P, 276/276P, 74X/274X 全部分得好好睇, 容易查.

...

其實最初A47X係打算全日入白石角, 依加只係集中上繁去機場/下繁7班番太和先兜, 唔似得當年未經屯赤既A33/A33X梅花簡竹咁開, 分唔分號碼都冇咩所謂!


rheneaschoi 發表於 2024-10-10 16:52 | 顯示全部樓層

                                    Advertisement



您需要登錄後才可以回帖 登錄 | 會員申請加入

本版積分規則

Advertisement

Advertisement

Advertisement

Advertisement

Advertisement

站規|清理本站Cookies|hkitalk.net 香港交通資訊網

GMT+8, 2026-3-22 14:46

Powered by Discuz! X3.4

Copyright © 2001-2020, Tencent Cloud.

快速回復 返回頂部 返回列表