hkitalk.net 香港交通資訊網

 找回密碼
 會員申請加入
搜索



Advertisement

(B0)香港巴士車務及車廂設備 (B1)香港巴士廣告消息/廣告車行踪 (B2)香港巴士討論 [熱門] [精華] (B3)巴士攝影作品貼圖區 [熱門] [精華] (B3i)即拍即貼 -手機相&翻拍Mon相 (B4)兩岸三地巴士討論 [精華] (B5)外地巴士討論 [精華]

Advertisement


(B6)旅遊巴士及過境巴士 [精華] (B7)巴士特別所見 (B11)巴士精華區 (B22)巴士迷吹水區   (V)私家車,商用車,政府及特種車輛 [精華]
(A6)相片及短片分享/攝影技術 (A10)香港地方討論 [精華] (A11)消費著數及飲食資訊 (A16)建築物機電裝置及設備 (A19)問路專區 (N)其他討論題目  
(F1)交通路線集思建議區 (C2)航空 [精華] (C3)海上交通及船隻 [精華] (D1)公共交通有關商品 [精華]   (Y)hkitalk.net會員福利部 (Z)站務資源中心
(R1)香港鐵路 [精華] (R2)香港電車 [精華] (R3)港外鐵路 [精華]   (O1)omsi討論區 (O2)omsi下載區 (O3)omsi教學及求助區
(M1)小型巴士綜合討論 (M2)小型巴士多媒體分享區 (M3)香港小型巴士字軌表        
 

Advertisement

 

hkitalk.net 香港交通資訊網»論壇 (B) Bus 巴士討論區 香港巴士討論 (B2) 九巴Club 1933與香港航空推出會員專屬機票優惠 ...
開啟左側

[其他] 九巴Club 1933與香港航空推出會員專屬機票優惠

[複製鏈接]
HR1377 發表於 2024-10-10 13:41 | 顯示全部樓層 |閱讀模式

                                    Advertisement



九巴club1933聯乘香港航空推出會員專屬機票優惠,由即日起至10月31日只需要club1933 Apps以兩個eCoins換取專屬優惠碼,便可享有折扣優惠

詳情請參閱
https://www.facebook.com/story.p ... &id=100064244217132

                                    Advertisement

sunhoo 發表於 2024-10-10 13:47 | 顯示全部樓層
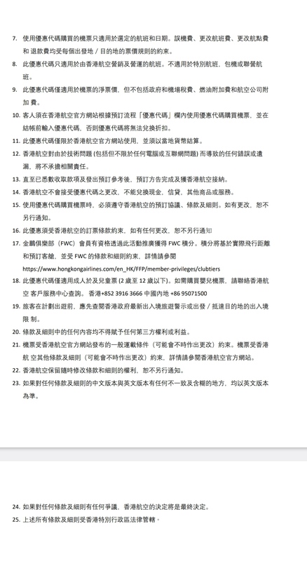
幫你po埋T&C
Screenshot_20241010_134551_Drive.jpg
Screenshot_20241010_134609_Drive.jpg
Screenshot_20241010_134645_Drive.jpg
任何變動都會破壞得來不易的生態平衡
tkglobe 發表於 2024-10-10 13:58 來自手機 | 顯示全部樓層
sunhoo 發表於 2024-10-10 13:47
幫你po埋T&C

你呢度已經有優惠代碼,仲使乜用Ecoin換
sunhoo 發表於 2024-10-10 14:02 | 顯示全部樓層

                                    Advertisement



tkglobe 發表於 2024-10-10 13:58
你呢度已經有優惠代碼,仲使乜用Ecoin換

呢份pdf,唔使兌換,都可以在九巴app拿到。
任何變動都會破壞得來不易的生態平衡
您需要登錄後才可以回帖 登錄 | 會員申請加入

本版積分規則

Advertisement

Advertisement

Advertisement

Advertisement

Advertisement

站規|清理本站Cookies|hkitalk.net 香港交通資訊網

GMT+8, 2026-3-22 14:51

Powered by Discuz! X3.4

Copyright © 2001-2020, Tencent Cloud.

快速回復 返回頂部 返回列表