hkitalk.net 香港交通資訊網

 找回密碼
 會員申請加入
搜索



Advertisement

(B0)香港巴士車務及車廂設備 (B1)香港巴士廣告消息/廣告車行踪 (B2)香港巴士討論 [熱門] [精華] (B3)巴士攝影作品貼圖區 [熱門] [精華] (B3i)即拍即貼 -手機相&翻拍Mon相 (B4)兩岸三地巴士討論 [精華] (B5)外地巴士討論 [精華]

Advertisement


(B6)旅遊巴士及過境巴士 [精華] (B7)巴士特別所見 (B11)巴士精華區 (B22)巴士迷吹水區   (V)私家車,商用車,政府及特種車輛 [精華]
(A6)相片及短片分享/攝影技術 (A10)香港地方討論 [精華] (A11)消費著數及飲食資訊 (A16)建築物機電裝置及設備 (A19)問路專區 (N)其他討論題目  
(F1)交通路線集思建議區 (C2)航空 [精華] (C3)海上交通及船隻 [精華] (D1)公共交通有關商品 [精華]   (Y)hkitalk.net會員福利部 (Z)站務資源中心
(R1)香港鐵路 [精華] (R2)香港電車 [精華] (R3)港外鐵路 [精華]   (O1)omsi討論區 (O2)omsi下載區 (O3)omsi教學及求助區
(M1)小型巴士綜合討論 (M2)小型巴士多媒體分享區 (M3)香港小型巴士字軌表        
 

Advertisement

 

hkitalk.net 香港交通資訊網»論壇 (B) Bus 巴士討論區 香港巴士討論 (B2) NA30 2024 11月尾開辦
開啟左側

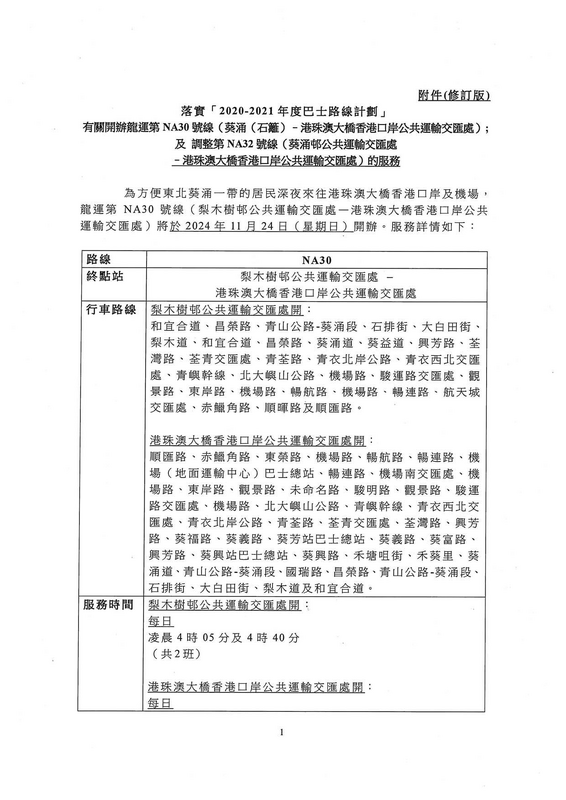
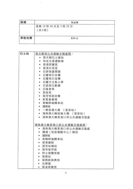
[路線計劃/RPP] NA30 2024 11月尾開辦

  [複製鏈接]
 樓主| GK9509@39A 發表於 2024-11-18 12:20 | 顯示全部樓層

                                    Advertisement



eric278 發表於 2024-11-18 12:11
NA32來回程都經國泰城

681巴士總站唔覺有
請讓座予同行啲小孩及長者

                                    Advertisement

eric278 發表於 2024-11-18 12:29 | 顯示全部樓層
GK9509@39A 發表於 2024-11-18 12:20
681巴士總站唔覺有

九巴官方APP的NA32官方資料是有途經國泰城的
還看香港公交
 樓主| GK9509@39A 發表於 2024-11-18 12:34 | 顯示全部樓層
eric278 發表於 2024-11-18 12:29
九巴官方APP的NA32官方資料是有途經國泰城的

有冇人話呢度有改?無丫嘛
請讓座予同行啲小孩及長者
deal5354 發表於 2024-11-18 13:00 | 顯示全部樓層

                                    Advertisement



NA32 入機場方向冇經青衣碼頭?
 樓主| GK9509@39A 發表於 2024-11-18 13:13 | 顯示全部樓層
deal5354 發表於 2024-11-18 13:00
NA32 入機場方向冇經青衣碼頭?

應該照dup以前版本,往機場不入青衣碼頭
請讓座予同行啲小孩及長者
m_rd08 發表於 2024-11-18 17:38 | 顯示全部樓層
補充圖片,睇黎最後都係有修訂...
45_C_I_2024_TTC1.png
45_C_I_2024_TTC2.png
45_C_I_2024_TTC3.png
45_C_I_2024_TTC4.png
45_C_I_2024_TTC5.png
45_C_I_2024_TTC6.png
SFD JV EGI
rheneaschoi 發表於 2024-11-19 12:09 | 顯示全部樓層

                                    Advertisement



運輸署交通通告(運輸署網站公開版本)

m_rd08 發表於 2024-11-19 15:57 | 顯示全部樓層
究竟係咪來回停曬青衣碼頭呢
NA3021.png
NA3022.png
NA30-21.png
SFD JV EGI
天空之神 發表於 2024-11-19 16:11 | 顯示全部樓層
石圍角版友會唔會出黎爭下 NA30?
.
eric278 發表於 2024-11-19 16:49 | 顯示全部樓層

                                    Advertisement



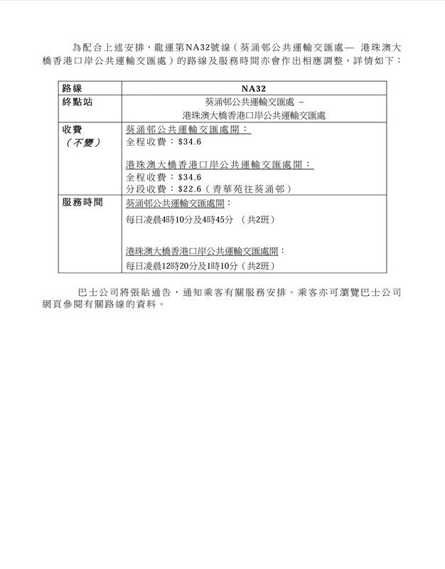
重組後,NA32往機場/HZMB方向,由3班減至2班:
改動前:0415, 0435, 0455
改動後:0410, 0445
還看香港公交
您需要登錄後才可以回帖 登錄 | 會員申請加入

本版積分規則

Advertisement

Advertisement

Advertisement

Advertisement

Advertisement

站規|清理本站Cookies|hkitalk.net 香港交通資訊網

GMT+8, 2026-3-22 08:56

Powered by Discuz! X3.4

Copyright © 2001-2020, Tencent Cloud.

快速回復 返回頂部 返回列表