hkitalk.net 香港交通資訊網

 找回密碼
 會員申請加入
搜索


(B0)香港巴士車務及車廂設備 (B1)香港巴士廣告消息/廣告車行踪 (B2)香港巴士討論 [熱門] [精華] (B3)巴士攝影作品貼圖區 [熱門] [精華] (B3i)即拍即貼 -手機相&翻拍Mon相 (B4)兩岸三地巴士討論 [精華] (B5)外地巴士討論 [精華]

Advertisement


(B6)旅遊巴士及過境巴士 [精華] (B7)巴士特別所見 (B11)巴士精華區 (B22)巴士迷吹水區   (V)私家車,商用車,政府及特種車輛 [精華]
(A6)相片及短片分享/攝影技術 (A10)香港地方討論 [精華] (A11)消費著數及飲食資訊 (A16)建築物機電裝置及設備 (A19)問路專區 (N)其他討論題目  
(F1)交通路線集思建議區 (C2)航空 [精華] (C3)海上交通及船隻 [精華] (D1)公共交通有關商品 [精華]   (Y)hkitalk.net會員福利部 (Z)站務資源中心
(R1)香港鐵路 [精華] (R2)香港電車 [精華] (R3)港外鐵路 [精華]   (O1)omsi討論區 (O2)omsi下載區 (O3)omsi教學及求助區
(M1)小型巴士綜合討論 (M2)小型巴士多媒體分享區 (M3)香港小型巴士字軌表        
 

Advertisement

 

hkitalk.net 香港交通資訊網»論壇 (B) Bus 巴士討論區 香港巴士討論 (B2) 城巴特別路線43R開辦消息(另外九巴6R亦提供服務) ...
打印 上一主題 下一主題
開啟左側

[路線消息] 城巴特別路線43R開辦消息(另外九巴6R亦提供服務)

  [複製鏈接]
跳轉到指定樓層
1#

                                    Advertisement



本帖最後由 rheneaschoi 於 2024-11-19 16:33 編輯

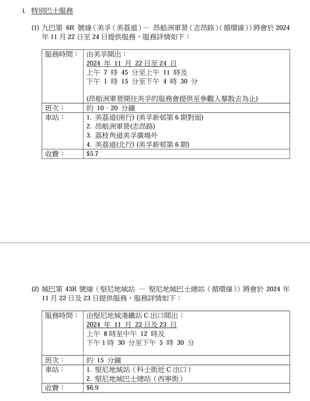
https://www.td.gov.hk/filemanage ... Visit_TDN_final.pdf

Screenshot_20241119_161251.jpg (98.36 KB, 下載次數: 164)

Screenshot_20241119_161251.jpg

                                    Advertisement

2#
KG1428 發表於 2024-11-19 16:13 來自手機 | 只看該作者
九巴同時開6R由美孚往來昂船洲軍營,同時又開43R。係咩活動?
3#
Peter03145212 發表於 2024-11-19 16:17 | 只看該作者
KG1428 發表於 2024-11-19 16:13
九巴同時開6R由美孚往來昂船洲軍營,同時又開43R。係咩活動?

下星期又有軍艦抵港
4#
limited 發表於 2024-11-19 16:17 | 只看該作者

                                    Advertisement



本帖最後由 limited 於 2024-11-19 16:19 編輯
KG1428 發表於 2024-11-19 16:13
九巴同時開6R由美孚往來昂船洲軍營,同時又開43R。係咩活動?

「海南艦」和「長沙艦」組成的艦隊將於本月21日至25日訪問香港
https://news.mingpao.com/ins/%E6 ... 7%E8%A8%AA%E6%B8%AF

應該有班參觀者在招商局碼頭上落船


5#
Quanta 發表於 2024-11-19 16:21 來自手機 | 只看該作者
咁短路程收6.9
6#
hkcctim2012 發表於 2024-11-19 16:22 來自手機 | 只看該作者
咁都要開條線?仲要收6.9😂
7#
kay 發表於 2024-11-19 16:29 | 只看該作者

                                    Advertisement



學平時43M叫人去聯邦新樓上車就會上左5B 10 101 104
最貴都係5.7
謝絕不當行為人士任何滋擾,後果自負
8#
Choi 發表於 2024-11-19 17:41 | 只看該作者
條43R會唔會短得過M16?
定係好似5R得兩個痕記上
新造的人、如鷹展翅上騰。
9#
魔雪巴士頻道 發表於 2024-11-19 17:59 | 只看該作者
Choi 發表於 2024-11-19 17:41
條43R會唔會短得過M16?
定係好似5R得兩個痕記上

今次應該有堆兩蚊客啩
同埋2024年拍片嘅人一定多過2010
http://www.youtube.com/@FrozenBusChannel #iPower共同富裕
10#
YouTime 發表於 2024-11-19 19:54 | 只看該作者

                                    Advertisement



地鐵站行去總站又唔係遠,又唔難行
咁不如直去金鐘俾人轉少次車
意見不合 用皇法
您需要登錄後才可以回帖 登錄 | 會員申請加入

本版積分規則

Advertisement

Advertisement

Advertisement

Advertisement

Advertisement

站規|清理本站Cookies|hkitalk.net 香港交通資訊網

GMT+8, 2025-12-22 01:08

Powered by Discuz! X3.4

Copyright © 2001-2020, Tencent Cloud.

快速回復 返回頂部 返回列表