找回密碼
 會員申請加入
搜索


Advertisement

(B0)香港巴士車務及車廂設備 (B1)香港巴士廣告消息/廣告車行踪 (B2)香港巴士討論 [熱門] [精華] (B3)巴士攝影作品貼圖區 [熱門] [精華] (B3i)即拍即貼 -手機相&翻拍Mon相 (B4)兩岸三地巴士討論 [精華] (B5)外地巴士討論 [精華]

Advertisement


(B6)旅遊巴士及過境巴士 [精華] (B7)巴士特別所見 (B11)巴士精華區 (B22)巴士迷吹水區   (V)私家車,商用車,政府及特種車輛 [精華]
(A6)相片及短片分享/攝影技術 (A10)香港地方討論 [精華] (A11)消費著數及飲食資訊 (A16)建築物機電裝置及設備 (A19)問路專區 (N)其他討論題目  
(F1)交通路線集思建議區 (C2)航空 [精華] (C3)海上交通及船隻 [精華] (D1)公共交通有關商品 [精華]   (Y)hkitalk.net會員福利部 (Z)站務資源中心
(R1)香港鐵路 [精華] (R2)香港電車 [精華] (R3)港外鐵路 [精華]   (O1)omsi討論區 (O2)omsi下載區 (O3)omsi教學及求助區
(M1)小型巴士綜合討論 (M2)小型巴士多媒體分享區 (M3)香港小型巴士字軌表        
 

Advertisement

 

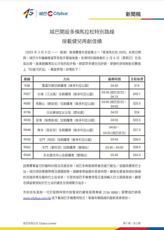
2025年2月9日渣打馬拉松特別交通及運輸安排:

 火.. [複製鏈接]
GD1570 發表於 2025-2-4 16:26 | 顯示全部樓層


                                    Advertisement

本帖最後由 GD1570 於 2025-2-4 16:27 編輯
leungky0528 發表於 2025-2-2 19:09
本身屯門公路可以直奔去西隧唔叫快咩......
係睇到佢用咩凌晨線做前後縫合嘅
但都係睇少左屯門個客路?

首先,平時就有人拎月票出嚟大人嘅,咁今次做乜唔用月票呢..
其次,就上次小弟搭過經停屯門及三聖/青公嘅R969嚟講,
其實全車都只係20-30人,喺屯門區內上車嘅乘客就大約只係十個左右,
想問吓可以幾睇少啲客呢?

講兜,點解又唔講吓R960要喺洪水橋開出後,喺屯門漫遊到大興先出屯公呢...
R950都叫佢一直向南行啦,R960就向南行後就無端端向西行先再向南行...
咁多年都無人出過聲話兜嘅...

你有你可愛,我有我好笑。

                                    Advertisement

回復

使用道具 舉報

AE367 發表於 2025-2-4 16:40 來自手機 | 顯示全部樓層
m_rd08 發表於 2025-2-3 21:21
btw R930通告錯誤,實際應是不經荃灣西站

今日所見張通告已經改返啱
回復

使用道具 舉報

 樓主| S3N280_FX8032 發表於 2025-2-4 22:14 | 顯示全部樓層
喜歡Ali李佳芯與Mandy黃智雯
回復

使用道具 舉報

ccchhhuuunnn 發表於 2025-2-4 22:18 | 顯示全部樓層


                                    Advertisement

GD1570 發表於 2025-2-4 16:26
首先,平時就有人拎月票出嚟大人嘅,咁今次做乜唔用月票呢..
其次,就上次小弟搭過經停屯門及三聖/青公嘅R ...

人哋OCD見到公路再停站再公路周身唔聚財
如果係行置樂至小欖而唔係小欖至深井嘅青山公路就唔會病發嫁啦
所以係同R960點樣行係冇關嘅
小學雞淨係識執人口水尾
回復

使用道具 舉報

andy92 發表於 2025-2-5 09:33 | 顯示全部樓層
m_rd08 發表於 2025-2-3 21:21
btw R930通告錯誤,實際應是不經荃灣西站

R962 路線有錯

「... 黃金海岸 -> 大欖 -> 掃管笏 -> 紅隧 ...」

回復

使用道具 舉報

rheneaschoi 發表於 2025-2-5 10:58 | 顯示全部樓層
回復

使用道具 舉報

GD1570 發表於 2025-2-5 16:55 | 顯示全部樓層


                                    Advertisement

ccchhhuuunnn 發表於 2025-2-4 22:18
人哋OCD見到公路再停站再公路周身唔聚財
如果係行置樂至小欖而唔係小欖至深井嘅青山公路就唔會病發嫁啦
...

小欖至深井又可以有幾多人上車又可以慢幾耐呀...
真係以為人哋通勤上班咩
你有你可愛,我有我好笑。
回復

使用道具 舉報

lucky_al 發表於 2025-2-5 17:52 | 顯示全部樓層
46 當日早上十一點前停駛

46_20250209.jpg
巴總路線相片庫
回復

使用道具 舉報

S3V3 發表於 2025-2-6 09:00 | 顯示全部樓層
好似咁多年嚟,都只係有九龍新界過海線(十公里起點;停紅隧叫順便做到全/半馬起點)同九龍新界去尖東嘅線(全/半馬起點)
但一直都無港島去尖東嘅線?似乎咁多年都無乜港島跑手跑全/半馬?
3AV300~HG3211
回復

使用道具 舉報

rheneaschoi 發表於 2025-2-6 09:54 | 顯示全部樓層


                                    Advertisement

回復

使用道具 舉報

您需要登錄後才可以回帖 登入 | 會員申請加入

本版積分規則

Advertisement

Advertisement

Advertisement

Advertisement

Advertisement

站規|清理本站Cookies|手機版|hkitalk.net 香港交通資訊網

GMT+8, 2026-4-19 23:59

Powered by Discuz! X3.5

© 2001-2026 Discuz! Team.

快速回復 返回頂部 返回列表