hkitalk.net 香港交通資訊網

 找回密碼
 會員申請加入
搜索



Advertisement

(B0)香港巴士車務及車廂設備 (B1)香港巴士廣告消息/廣告車行踪 (B2)香港巴士討論 [熱門] [精華] (B3)巴士攝影作品貼圖區 [熱門] [精華] (B3i)即拍即貼 -手機相&翻拍Mon相 (B4)兩岸三地巴士討論 [精華] (B5)外地巴士討論 [精華]

Advertisement


(B6)旅遊巴士及過境巴士 [精華] (B7)巴士特別所見 (B11)巴士精華區 (B22)巴士迷吹水區   (V)私家車,商用車,政府及特種車輛 [精華]
(A6)相片及短片分享/攝影技術 (A10)香港地方討論 [精華] (A11)消費著數及飲食資訊 (A16)建築物機電裝置及設備 (A19)問路專區 (N)其他討論題目  
(F1)交通路線集思建議區 (C2)航空 [精華] (C3)海上交通及船隻 [精華] (D1)公共交通有關商品 [精華]   (Y)hkitalk.net會員福利部 (Z)站務資源中心
(R1)香港鐵路 [精華] (R2)香港電車 [精華] (R3)港外鐵路 [精華]   (O1)omsi討論區 (O2)omsi下載區 (O3)omsi教學及求助區
(M1)小型巴士綜合討論 (M2)小型巴士多媒體分享區 (M3)香港小型巴士字軌表        
 

Advertisement

 

hkitalk.net 香港交通資訊網»論壇 (B) Bus 巴士討論區 香港巴士討論 (B2) 九巴T80開辦消息及80、80A、80P調整服務時間 ...
開啟左側

[路線消息] 九巴T80開辦消息及80、80A、80P調整服務時間

  [複製鏈接]
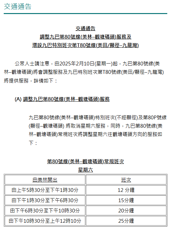
rheneaschoi 發表於 2025-2-4 09:16 | 顯示全部樓層 |閱讀模式

                                    Advertisement



本帖最後由 rheneaschoi 於 2025-2-6 12:00 編輯

SC20250204093406.png
SC20250204093421.png
SC20250204093437.png
SC20250204093446.png


來源:運輸署交通通告
https://www.td.gov.hk/tc/traffic_notices/index_id_79159.html


                                    Advertisement

 樓主| rheneaschoi 發表於 2025-2-4 09:51 | 顯示全部樓層
本帖最後由 rheneaschoi 於 2025-2-4 09:56 編輯

走線圖

SC20250204095040.png


來源:2023 - 2024 年度沙田區巴士路線計劃
https://www.td.gov.hk/filemanage ... 20rpp%202023-24.pdf

JH_LE4612 發表於 2025-2-4 09:23 來自手機 | 顯示全部樓層
終於搵到人開車啦...但係空降資源咁好人?睇翻好似A同P(甚至正線)都要找數喎。都係嘅,快手啲開,先可以 justify到搞條80X...
sunhoo 發表於 2025-2-4 09:48 | 顯示全部樓層

                                    Advertisement



做乜入觀碼?跟78x行好過。
任何變動都會破壞得來不易的生態平衡
EX-TL 發表於 2025-2-4 09:57 | 顯示全部樓層
入觀碼遊花園, 睇見都好笑, 睇吓實際用幾耐先出到嚟.
tst790lhp 發表於 2025-2-4 09:59 | 顯示全部樓層
德福個站係咪用以前 13E 個位?
eric278 發表於 2025-2-4 10:05 | 顯示全部樓層

                                    Advertisement



tst790lhp 發表於 2025-2-4 09:59
德福個站係咪用以前 13E 個位?

估計是。城巴投得的西沙新線【十四鄉(西沙)←→九龍灣】也擬在該處作終站。
還看香港公交
FY5856 發表於 2025-2-4 10:09 來自手機 | 顯示全部樓層
tst790lhp 發表於 2025-2-4 09:59
德福個站係咪用以前 13E 個位?

睇落似係
亦都係嚟緊遲啲唔知幾時會開既十四鄉線尾站
FY5856 發表於 2025-2-4 10:13 來自手機 | 顯示全部樓層
同鐵路算平衡咩?係都要叫 T80
唔知係咪第一條一開檔就雙箭頭既路線?

其實分開叫 80B 80C 好過齊齊叫 T80
反正唔會有可能做多過一單 T80
唔怕三色豆/三色雪糕政策喎
sunhoo 發表於 2025-2-4 10:39 | 顯示全部樓層

                                    Advertisement



FY5856 發表於 2025-2-4 10:13
同鐵路算平衡咩?係都要叫 T80
唔知係咪第一條一開檔就雙箭頭既路線?

而加係頭段分兩條支綫,唔係尾段分兩條支綫,共用編號無問題
任何變動都會破壞得來不易的生態平衡
您需要登錄後才可以回帖 登錄 | 會員申請加入

本版積分規則

Advertisement

Advertisement

Advertisement

Advertisement

Advertisement

站規|清理本站Cookies|hkitalk.net 香港交通資訊網

GMT+8, 2026-3-22 12:38

Powered by Discuz! X3.4

Copyright © 2001-2020, Tencent Cloud.

快速回復 返回頂部 返回列表