hkitalk.net 香港交通資訊網

 找回密碼
 會員申請加入
搜索



Advertisement

(B0)香港巴士車務及車廂設備 (B1)香港巴士廣告消息/廣告車行踪 (B2)香港巴士討論 [熱門] [精華] (B3)巴士攝影作品貼圖區 [熱門] [精華] (B3i)即拍即貼 -手機相&翻拍Mon相 (B4)兩岸三地巴士討論 [精華] (B5)外地巴士討論 [精華]

Advertisement


(B6)旅遊巴士及過境巴士 [精華] (B7)巴士特別所見 (B11)巴士精華區 (B22)巴士迷吹水區   (V)私家車,商用車,政府及特種車輛 [精華]
(A6)相片及短片分享/攝影技術 (A10)香港地方討論 [精華] (A11)消費著數及飲食資訊 (A16)建築物機電裝置及設備 (A19)問路專區 (N)其他討論題目  
(F1)交通路線集思建議區 (C2)航空 [精華] (C3)海上交通及船隻 [精華] (D1)公共交通有關商品 [精華]   (Y)hkitalk.net會員福利部 (Z)站務資源中心
(R1)香港鐵路 [精華] (R2)香港電車 [精華] (R3)港外鐵路 [精華]   (O1)omsi討論區 (O2)omsi下載區 (O3)omsi教學及求助區
(M1)小型巴士綜合討論 (M2)小型巴士多媒體分享區 (M3)香港小型巴士字軌表        
 

Advertisement

 

hkitalk.net 香港交通資訊網»論壇 (B) Bus 巴士討論區 香港巴士討論 (B2) 大埔區2025-2026 RPP
開啟左側

[路線計劃/RPP] 大埔區2025-2026 RPP

  [複製鏈接]
kingkonghi 發表於 2025-2-20 14:21 | 顯示全部樓層

                                    Advertisement



kiwai 發表於 2025-2-20 14:14
根據其他郊區線經驗, 最終應該會變成25-30分鐘一班

施主,未坐過64K就去坐下先
講減到25-30分鐘只會顯得你無知

評分

參與人數 2aPower +5 HugeC +20 收起 理由
YellowWorksheet + 2 + 10 英雄所見略同
巴士迷A號 + 3 + 10 精闢見解

查看全部評分

                                    Advertisement

巴士迷A號 發表於 2025-2-20 14:26 | 顯示全部樓層
kingkonghi 發表於 2025-2-20 14:21
施主,未坐過64K就去坐下先
講減到25-30分鐘只會顯得你無知

呢單未必咁易過
64K都爆到七彩 仲可以點減
kiwai 發表於 2025-2-20 14:52 | 顯示全部樓層
巴士迷A號 發表於 2025-2-20 14:26
呢單未必咁易過
64K都爆到七彩 仲可以點減

64K咁爆, 點解仲會建議繁時減至12-15分鐘一班?
個人覺得就係九巴89事件重演, 為咗推更多人搭264X/R, 夾硬減64K班次,
所以我先至話非繁最終減至20-30分鐘

減班唔係因為少人搭, 而係64K已負上「收得太平」呢個原罪





FBI2 發表於 2025-2-20 15:13 來自手機 | 顯示全部樓層

                                    Advertisement



chanvito 發表於 2025-2-20 14:10
繁時都開咁嘅班次,咁非繁咪20分鐘一班

繁時係10至12分先岩
kay 發表於 2025-2-20 15:19 | 顯示全部樓層
FBI2 發表於 2025-2-20 15:13
繁時係10至12分先岩

到頭來又係拎黎做天水圍<>元朗 2蚊客

64K搞咁多年都未上到10蚊
有紅線才有正常討論
巴士迷A號 發表於 2025-2-20 15:21 | 顯示全部樓層
本帖最後由 巴士迷A號 於 2025-2-20 15:27 編輯
kiwai 發表於 2025-2-20 14:52
64K咁爆, 點解仲會建議繁時減至12-15分鐘一班?
個人覺得就係九巴89事件重演, 為咗推更多人搭264X/R, 夾硬 ...

rpp不嬲都會有啲不切實際嘅計畫到最後係過唔到

64K係流水線,最主要班客係錦上路同林村嘅人,而呢班人同264X係冇關係,就算264X開幾密,64K啲客都唔會走得幾多
講價錢,64K定價係一般,但佢一車做緊幾水客
如果你係冇搭過,不如你講少句,唔好再堅持咩減落30,因為真係好無知
FBI2 發表於 2025-2-20 17:06 來自手機 | 顯示全部樓層

                                    Advertisement



巴士迷A號 發表於 2025-2-20 15:21
rpp不嬲都會有啲不切實際嘅計畫到最後係過唔到

64K係流水線,最主要班客係錦上路同林村嘅人,而呢班人同2 ...

264X呢單一定冇問題,至於64K我不覺得可以大減班,但輕微減班是會的。
HR1377 發表於 2025-2-20 17:12 | 顯示全部樓層
kingkonghi 發表於 2025-2-19 19:18
好奇264X服務會係點

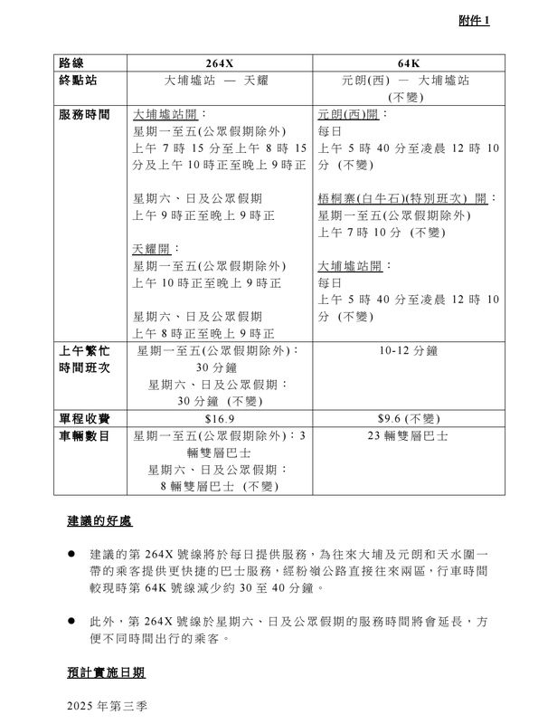
只是將264R改編號為264X,改為每日服務,詳情見下圖
Screenshot_20250220_171146_Samsung Notes.jpg
巴士迷A號 發表於 2025-2-20 17:23 | 顯示全部樓層
HR1377 發表於 2025-2-20 17:12
只是將264R改編號為264X,改為每日服務,詳情見下圖

因為唔係R線仲減咗兩蚊
YellowWorksheet 發表於 2025-2-20 17:25 來自手機 | 顯示全部樓層

                                    Advertisement



巴士迷A號 發表於 2025-2-20 15:21
rpp不嬲都會有啲不切實際嘅計畫到最後係過唔到

64K係流水線,最主要班客係錦上路同林村嘅人,而呢班人同2 ...

其實望假日已經知,喺大埔等車見大把長者、外傭識搭264R㗎,
但唔代表64K少咗客,林村、錦上路依舊迫爆,
所以唔明點解264X開綫要抽64K車走,完全無視中間一段嘅客流量。

評分

參與人數 1aPower +3 HugeC +10 收起 理由
巴士迷A號 + 3 + 10 精闢見解

查看全部評分

您需要登錄後才可以回帖 登錄 | 會員申請加入

本版積分規則

Advertisement

Advertisement

Advertisement

Advertisement

Advertisement

站規|清理本站Cookies|hkitalk.net 香港交通資訊網

GMT+8, 2026-3-22 12:34

Powered by Discuz! X3.4

Copyright © 2001-2020, Tencent Cloud.

快速回復 返回頂部 返回列表