hkitalk.net 香港交通資訊網

 找回密碼
 會員申請加入
搜索



Advertisement

(B0)香港巴士車務及車廂設備 (B1)香港巴士廣告消息/廣告車行踪 (B2)香港巴士討論 [熱門] [精華] (B3)巴士攝影作品貼圖區 [熱門] [精華] (B3i)即拍即貼 -手機相&翻拍Mon相 (B4)兩岸三地巴士討論 [精華] (B5)外地巴士討論 [精華]

Advertisement


(B6)旅遊巴士及過境巴士 [精華] (B7)巴士特別所見 (B11)巴士精華區 (B22)巴士迷吹水區   (V)私家車,商用車,政府及特種車輛 [精華]
(A6)相片及短片分享/攝影技術 (A10)香港地方討論 [精華] (A11)消費著數及飲食資訊 (A16)建築物機電裝置及設備 (A19)問路專區 (N)其他討論題目  
(F1)交通路線集思建議區 (C2)航空 [精華] (C3)海上交通及船隻 [精華] (D1)公共交通有關商品 [精華]   (Y)hkitalk.net會員福利部 (Z)站務資源中心
(R1)香港鐵路 [精華] (R2)香港電車 [精華] (R3)港外鐵路 [精華]   (O1)omsi討論區 (O2)omsi下載區 (O3)omsi教學及求助區
(M1)小型巴士綜合討論 (M2)小型巴士多媒體分享區 (M3)香港小型巴士字軌表        
 

Advertisement

 

hkitalk.net 香港交通資訊網»論壇 (B) Bus 巴士討論區 香港巴士討論 (B2) 2025清明節特別巴士路線
開啟左側

[路線消息] 2025清明節特別巴士路線

  [複製鏈接]
rheneaschoi 發表於 2025-3-14 17:05 | 顯示全部樓層

                                    Advertisement



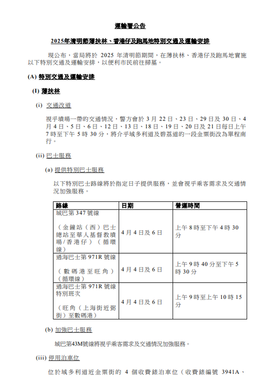
388,389,X9

本帖最後由 rheneaschoi 於 2025-3-14 17:14 編輯

SC20250314170435.png SC20250314170439.png SC20250314170443.png

https://www.citybus.com.hk/tc/up ... 93_20250314_chi.pdf

                                    Advertisement

rheneaschoi 發表於 2025-3-14 17:13 | 顯示全部樓層
lucky_al 發表於 2025-3-14 18:05 | 顯示全部樓層

請問 971R 要收幾錢一位
巴總路線相片庫
rheneaschoi 發表於 2025-3-14 18:38 | 顯示全部樓層

                                    Advertisement



本帖最後由 rheneaschoi 於 2025-3-25 10:56 編輯

del
GR614 發表於 2025-3-15 09:39 | 顯示全部樓層
ryumew 發表於 2025-3-4 18:06
俾城巴開,用50S作編號都好

有車都拎去B7/B8啦
lucky_al 發表於 2025-3-15 09:48 | 顯示全部樓層
rheneaschoi 發表於 2025-3-14 18:38
城巴網站未有資料, 巴典寫$17.9

你竟然信巴典
咁不如睇首相個網啦
巴總路線相片庫
rheneaschoi 發表於 2025-3-15 10:58 | 顯示全部樓層

                                    Advertisement



本帖最後由 rheneaschoi 於 2025-3-25 10:56 編輯

del
rheneaschoi 發表於 2025-3-18 10:53 | 顯示全部樓層

7S, 34S

kingkonghi 發表於 2025-3-18 11:19 | 顯示全部樓層
lucky_al 發表於 2025-3-15 09:48
你竟然信巴典
咁不如睇首相個網啦

你叫佢睇首相網
佢真係會同你睇首相網
lucky_al 發表於 2025-3-21 16:25 | 顯示全部樓層

                                    Advertisement



kingkonghi 發表於 2025-3-18 11:19
你叫佢睇首相網
佢真係會同你睇首相網

係囉,我都唔知講咩好啦
btw我覺得嚟緊971R唔會係收$17.9囉

巴總路線相片庫
您需要登錄後才可以回帖 登錄 | 會員申請加入

本版積分規則

Advertisement

Advertisement

Advertisement

Advertisement

Advertisement

站規|清理本站Cookies|hkitalk.net 香港交通資訊網

GMT+8, 2026-3-22 00:29

Powered by Discuz! X3.4

Copyright © 2001-2020, Tencent Cloud.

快速回復 返回頂部 返回列表