hkitalk.net 香港交通資訊網

 找回密碼
 會員申請加入
搜索



Advertisement

(B0)香港巴士車務及車廂設備 (B1)香港巴士廣告消息/廣告車行踪 (B2)香港巴士討論 [熱門] [精華] (B3)巴士攝影作品貼圖區 [熱門] [精華] (B3i)即拍即貼 -手機相&翻拍Mon相 (B4)兩岸三地巴士討論 [精華] (B5)外地巴士討論 [精華]

Advertisement


(B6)旅遊巴士及過境巴士 [精華] (B7)巴士特別所見 (B11)巴士精華區 (B22)巴士迷吹水區   (V)私家車,商用車,政府及特種車輛 [精華]
(A6)相片及短片分享/攝影技術 (A10)香港地方討論 [精華] (A11)消費著數及飲食資訊 (A16)建築物機電裝置及設備 (A19)問路專區 (N)其他討論題目  
(F1)交通路線集思建議區 (C2)航空 [精華] (C3)海上交通及船隻 [精華] (D1)公共交通有關商品 [精華]   (Y)hkitalk.net會員福利部 (Z)站務資源中心
(R1)香港鐵路 [精華] (R2)香港電車 [精華] (R3)港外鐵路 [精華]   (O1)omsi討論區 (O2)omsi下載區 (O3)omsi教學及求助區
(M1)小型巴士綜合討論 (M2)小型巴士多媒體分享區 (M3)香港小型巴士字軌表        
 

Advertisement

 

hkitalk.net 香港交通資訊網»論壇 (B) Bus 巴士討論區 香港巴士討論 (B2) 城巴計劃修改A17服務時間
開啟左側

城巴計劃修改A17服務時間

  [複製鏈接]
AE367 發表於 2025-3-8 08:40 | 顯示全部樓層 |閱讀模式

                                    Advertisement



本帖最後由 AE367 於 2025-3-8 09:43 編輯

https://www.facebook.com/share/p/194KeVMShd/?mibextid=oFDknk
民生優先 |反對取消A17機場巴士線🚌

運輸署就取消機場巴士路線A17服務的建議正進行諮詢,很多跑馬地居民就此建議表示反對,並向我們反映他們有坐巴士往返機場的需求,而A17 是跑馬地居民唯一前往機場的巴士路線。

今日向運輸署官員遞上居民反對簽名及反對信,並要求署應該檢視現在的服務時間及安排,而不是一刀切取消A17巴士路線。

#李碧儀 #巴士服務

今年1月,城巴計劃取消A17,引起居民十分不滿。

https://www.facebook.com/share/p/15mCgKyg2f/?mibextid=oFDknk

居民齊心事成|成功爭取保留A17機場巴士路線🥳

感謝居民與我及吳澤森議員一同簽名反對運輸署取消跑馬地A17機場巴士路線,運輸署今日表示有關路線將暫時不會取消,並考慮就六個班次的時間作出調整。

大家對來回機場班次的時間如有什麼意見,歡迎與我們提出,讓我們一同為社區問題出謀獻策🙏

經灣仔區議會發動居民聯署向城巴交涉後,城巴上星期未有把取消A17的想法放上今年RPP,但透露會修改其服務時間。

看來城巴機場路線復常之路仍然有一段距離。

                                    Advertisement

 樓主| AE367 發表於 2025-3-27 20:47 | 顯示全部樓層
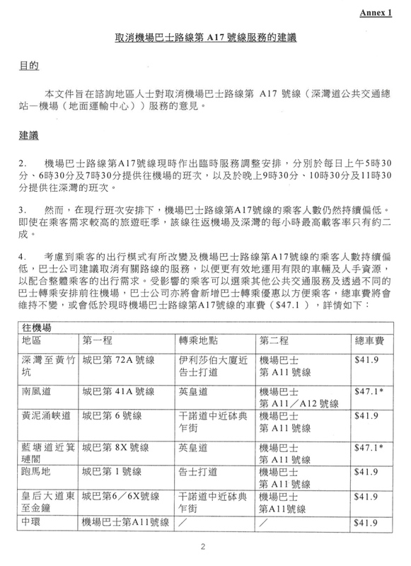
唔見得光的路線計劃「附件」? 1000032114.jpg

1000032115.jpg
呢份嘢係我兩星期前問運輸署攞嘅,區議會或者運輸署網站係完全搵唔到。係咪即是意味以後話要取消一條路線就取消,唔駛上RPP?




天空之神 發表於 2025-3-8 08:41 | 顯示全部樓層
由 6 班調整到 2 班?

評分

參與人數 2aPower +1 HugeC +12 收起 理由
1372mm + 1 + 10 精闢見解
kitarolo + 2 仲少客過A38甚至E43

查看全部評分

.
kay 發表於 2025-3-8 08:44 | 顯示全部樓層

                                    Advertisement



拖多幾年CUT左佢
有紅線才有正常討論
西九小確幸 發表於 2025-3-8 08:48 | 顯示全部樓層
kay 發表於 2025-3-8 08:44
拖多幾年CUT左佢

同A20一樣終需棄置
從西九龍出發,看香港交通優劣
deal5354 發表於 2025-3-8 08:58 | 顯示全部樓層

A20有計劃唔經RPP 修改路線同加多幾班。但A17只係修改班次,連走線都冇諗住改只改時間......
A17真係棄療
KG1428 發表於 2025-3-8 09:04 來自手機 | 顯示全部樓層

                                    Advertisement



A17, 呢條線我覺得已經被人遺忘。
kitarolo 發表於 2025-3-8 09:55 | 顯示全部樓層
本帖最後由 kitarolo 於 2025-3-8 10:24 編輯
KG1428 發表於 2025-3-8 09:04
A17, 呢條線我覺得已經被人遺忘。

之前真係有深灣/黃竹坑
返工嘅朋友 問我A17係唔係
職員忘記攞走站頭路線紙或編號

結論: 無得救
改為香隧做鴨脷洲、香港仔
特快往機場 變咗A10唔夠客
Day1行黃泥涌峽道南風道
雖然乘客極之少 亦難以抽走
VA73@2A 發表於 2025-3-8 11:31 | 顯示全部樓層
kitarolo 發表於 2025-3-8 09:55
之前真係有深灣/黃竹坑
返工嘅朋友 問我A17係唔係
職員忘記攞走站頭路線紙或編號

都係嗰句,經得嗰d地方全部非富則貴

去機場都唔會特登等A17

評分

參與人數 1aPower +1 HugeC +10 收起 理由
tomy2001 + 1 + 10 精闢見解

查看全部評分

 樓主| AE367 發表於 2025-3-8 11:47 來自手機 | 顯示全部樓層

                                    Advertisement



VA73@2A 發表於 2025-3-8 11:31
都係嗰句,經得嗰d地方全部非富則貴

去機場都唔會特登等A17

最大問題係即使行經的地方係非富則貴,取消成條線的阻力仍然好大。你見今次城巴一話想取消A17,即刻被班居民炒到上天花頂,令到城巴無可奈何繼續做落去。
mak5052 發表於 2025-3-8 12:05 | 顯示全部樓層
kitarolo 發表於 2025-3-8 09:55
之前真係有深灣/黃竹坑
返工嘅朋友 問我A17係唔係
職員忘記攞走站頭路線紙或編號

不如只留上下繁各三班,改為跟 A12 特班行,先機場後大橋,並繞經西區,A12 特班車不再服務西區
您需要登錄後才可以回帖 登錄 | 會員申請加入

本版積分規則

Advertisement

Advertisement

Advertisement

Advertisement

Advertisement

站規|清理本站Cookies|hkitalk.net 香港交通資訊網

GMT+8, 2026-3-22 12:33

Powered by Discuz! X3.4

Copyright © 2001-2020, Tencent Cloud.

快速回復 返回頂部 返回列表