hkitalk.net 香港交通資訊網

 找回密碼
 會員申請加入
搜索



Advertisement

(B0)香港巴士車務及車廂設備 (B1)香港巴士廣告消息/廣告車行踪 (B2)香港巴士討論 [熱門] [精華] (B3)巴士攝影作品貼圖區 [熱門] [精華] (B3i)即拍即貼 -手機相&翻拍Mon相 (B4)兩岸三地巴士討論 [精華] (B5)外地巴士討論 [精華]

Advertisement


(B6)旅遊巴士及過境巴士 [精華] (B7)巴士特別所見 (B11)巴士精華區 (B22)巴士迷吹水區   (V)私家車,商用車,政府及特種車輛 [精華]
(A6)相片及短片分享/攝影技術 (A10)香港地方討論 [精華] (A11)消費著數及飲食資訊 (A16)建築物機電裝置及設備 (A19)問路專區 (N)其他討論題目  
(F1)交通路線集思建議區 (C2)航空 [精華] (C3)海上交通及船隻 [精華] (D1)公共交通有關商品 [精華]   (Y)hkitalk.net會員福利部 (Z)站務資源中心
(R1)香港鐵路 [精華] (R2)香港電車 [精華] (R3)港外鐵路 [精華]   (O1)omsi討論區 (O2)omsi下載區 (O3)omsi教學及求助區
(M1)小型巴士綜合討論 (M2)小型巴士多媒體分享區 (M3)香港小型巴士字軌表        
 

Advertisement

 

hkitalk.net 香港交通資訊網»論壇 (B) Bus 巴士討論區 香港巴士討論 (B2) 有議員建議增設由日出康城往來離境口岸的交通服務 ...
開啟左側

[其他] 有議員建議增設由日出康城往來離境口岸的交通服務

  [複製鏈接]
rheneaschoi 發表於 2025-3-12 15:47 | 顯示全部樓層 |閱讀模式

                                    Advertisement



                                    Advertisement

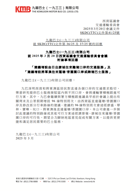
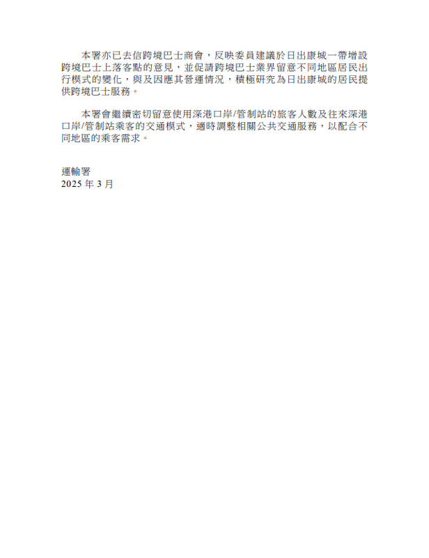
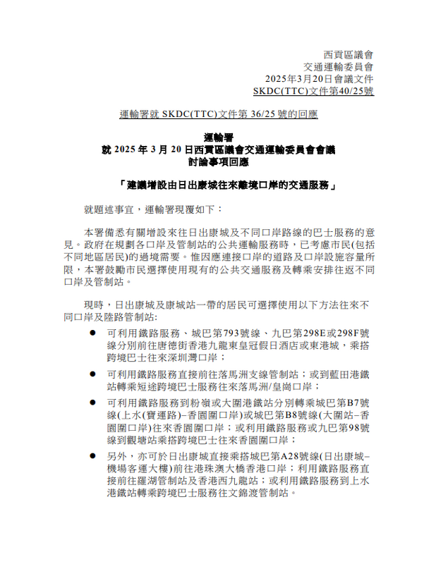
 樓主| rheneaschoi 發表於 2025-3-19 09:56 | 顯示全部樓層
 樓主| rheneaschoi 發表於 2025-3-19 09:57 | 顯示全部樓層
 樓主| rheneaschoi 發表於 2025-3-19 09:58 | 顯示全部樓層

                                    Advertisement



AngusTsung 發表於 2025-3-12 15:53 | 顯示全部樓層
之前要求96開到去香園圍 而家仲直接要新線
估計TD又係要佢地轉車
andy92 發表於 2025-3-12 15:54 | 顯示全部樓層
直接搵永東、環島加站好過
08x200-201 發表於 2025-3-12 15:56 | 顯示全部樓層

                                    Advertisement



建議搵旅遊巴好過唔然期盼一下幾時258D/55經將藍拉入日出康城在虹橋轉得B3X
JX9097 發表於 2025-3-12 15:59 | 顯示全部樓層
AngusTsung 發表於 2025-3-12 15:53
之前要求96開到去香園圍 而家仲直接要新線
估計TD又係要佢地轉車

運吉都落咗閘(96變身)
似乎都唔易成事
如要討論,請先人身攻擊一次😇
cnquate 發表於 2025-3-12 16:05 | 顯示全部樓層
拉 B8 入去咪得囉,或者加開支線
cnquate 發表於 2025-3-12 16:06 | 顯示全部樓層

                                    Advertisement



JX9097 發表於 2025-3-12 15:59
運吉都落咗閘(96變身)
似乎都唔易成事

96 係本地線,點會俾你拉去口岸
JX9097 發表於 2025-3-12 16:06 | 顯示全部樓層
cnquate 發表於 2025-3-12 16:05
拉 B8 入去咪得囉,或者加開支線

大圍拉到去康城?
如要討論,請先人身攻擊一次😇
JX9097 發表於 2025-3-12 16:07 | 顯示全部樓層
cnquate 發表於 2025-3-12 16:06
96 係本地線,點會俾你拉去口岸

記憶中爆料都唔係直接拉去口岸
而係比大埔再北嘅新市鎮

(記錯請指正)
如要討論,請先人身攻擊一次😇
lsc04d11 發表於 2025-3-12 16:07 來自手機 | 顯示全部樓層
講就話上落點都ok 但康城有幾可做到尾站? 或者要等6號幹線通  又或者爭取55嘅周末服務延長囉 反正到時兜入觀碼有啲嘥
您需要登錄後才可以回帖 登錄 | 會員申請加入

本版積分規則

Advertisement

Advertisement

Advertisement

Advertisement

Advertisement

站規|清理本站Cookies|hkitalk.net 香港交通資訊網

GMT+8, 2026-3-22 12:32

Powered by Discuz! X3.4

Copyright © 2001-2020, Tencent Cloud.

快速回復 返回頂部 返回列表