hkitalk.net 香港交通資訊網

 找回密碼
 會員申請加入
搜索



Advertisement

(B0)香港巴士車務及車廂設備 (B1)香港巴士廣告消息/廣告車行踪 (B2)香港巴士討論 [熱門] [精華] (B3)巴士攝影作品貼圖區 [熱門] [精華] (B3i)即拍即貼 -手機相&翻拍Mon相 (B4)兩岸三地巴士討論 [精華] (B5)外地巴士討論 [精華]

Advertisement


(B6)旅遊巴士及過境巴士 [精華] (B7)巴士特別所見 (B11)巴士精華區 (B22)巴士迷吹水區   (V)私家車,商用車,政府及特種車輛 [精華]
(A6)相片及短片分享/攝影技術 (A10)香港地方討論 [精華] (A11)消費著數及飲食資訊 (A16)建築物機電裝置及設備 (A19)問路專區 (N)其他討論題目  
(F1)交通路線集思建議區 (C2)航空 [精華] (C3)海上交通及船隻 [精華] (D1)公共交通有關商品 [精華]   (Y)hkitalk.net會員福利部 (Z)站務資源中心
(R1)香港鐵路 [精華] (R2)香港電車 [精華] (R3)港外鐵路 [精華]   (O1)omsi討論區 (O2)omsi下載區 (O3)omsi教學及求助區
(M1)小型巴士綜合討論 (M2)小型巴士多媒體分享區 (M3)香港小型巴士字軌表        
 

Advertisement

 

hkitalk.net 香港交通資訊網»論壇 (B) Bus 巴士討論區 香港巴士討論 (B2) 23/3觀塘觀塘道及協和街臨時交通及運輸安排 ...
開啟左側

23/3觀塘觀塘道及協和街臨時交通及運輸安排

[複製鏈接]
rheneaschoi 發表於 2025-3-14 10:44 | 顯示全部樓層 |閱讀模式

                                    Advertisement



本帖最後由 rheneaschoi 於 2025-3-14 10:45 編輯

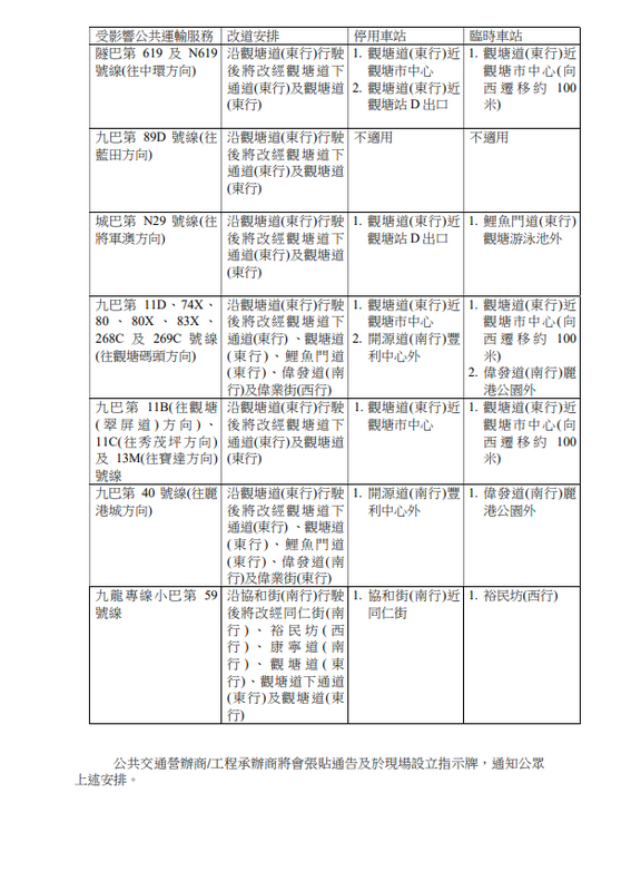
SC20250314104517.png SC20250314104345.png SC20250314104350.png

https://www.td.gov.hk/filemanage ... Street_0323_chi.pdf

                                    Advertisement

JX9097 發表於 2025-3-14 12:43 | 顯示全部樓層
89/ 89X往翠屏
行完觀塘道下通道點轉入去翠屏?
IMG_5499.jpeg
如要討論,請先人身攻擊一次😇
s3m89 發表於 2025-3-14 13:17 來自手機 | 顯示全部樓層
JX9097 發表於 2025-3-14 12:43
89/ 89X往翠屏
行完觀塘道下通道點轉入去翠屏?

既然臨時措施,估計會劃虛線比觀塘道下通道車輛cut入最左線轉入翠屏道
lsc04d11 發表於 2025-3-14 13:53 來自手機 | 顯示全部樓層

                                    Advertisement



JX9097 發表於 2025-3-14 12:43
89/ 89X往翠屏
行完觀塘道下通道點轉入去翠屏?

有警方 就可以specially開放嫁啦 反正迴旋處都少左車轉出黎。。。。  同埋當局話得就得啦
EX-TL 發表於 2025-3-14 14:01 | 顯示全部樓層
唔計工程車輛, 迴旋處冇車入到呢段觀塘道.
BUSFANS 發表於 2025-3-15 05:16 來自手機 | 顯示全部樓層
s3m89 發表於 2025-3-14 13:17
既然臨時措施,估計會劃虛線比觀塘道下通道車輛cut入最左線轉入翠屏道

可以出隧道後直去,跟11B咁轉入容鳳書掉頭,油站轉左出觀塘道後右轉翠屏道
巴士的膠 發表於 2025-3-15 08:33 來自手機 | 顯示全部樓層

                                    Advertisement



BUSFANS 發表於 2025-3-15 05:16
可以出隧道後直去,跟11B咁轉入容鳳書掉頭,油站轉左出觀塘道後右轉翠屏道 ...

觀塘道右轉限咗長度。
tommy14D 發表於 2025-3-15 08:40 來自手機 | 顯示全部樓層
JX9097 發表於 2025-3-14 12:43
89/ 89X往翠屏
行完觀塘道下通道點轉入去翠屏?

其實出咗嚟其實有空間連cut,冇車嘅話
JX9097 發表於 2025-3-15 11:00 | 顯示全部樓層
BUSFANS 發表於 2025-3-15 05:16
可以出隧道後直去,跟11B咁轉入容鳳書掉頭,油站轉左出觀塘道後右轉翠屏道 ...

跟牌計,應該冇咩巴士可以轉
IMG_5500.jpeg
如要討論,請先人身攻擊一次😇
peterkl 發表於 2025-3-15 11:35 | 顯示全部樓層

                                    Advertisement



果個位巴士應該過唔到
綠小都炆炆地
您需要登錄後才可以回帖 登錄 | 會員申請加入

本版積分規則

Advertisement

Advertisement

Advertisement

Advertisement

Advertisement

站規|清理本站Cookies|hkitalk.net 香港交通資訊網

GMT+8, 2026-3-22 15:31

Powered by Discuz! X3.4

Copyright © 2001-2020, Tencent Cloud.

快速回復 返回頂部 返回列表