hkitalk.net 香港交通資訊網

 找回密碼
 會員申請加入
搜索



Advertisement

(B0)香港巴士車務及車廂設備 (B1)香港巴士廣告消息/廣告車行踪 (B2)香港巴士討論 [熱門] [精華] (B3)巴士攝影作品貼圖區 [熱門] [精華] (B3i)即拍即貼 -手機相&翻拍Mon相 (B4)兩岸三地巴士討論 [精華] (B5)外地巴士討論 [精華]

Advertisement


(B6)旅遊巴士及過境巴士 [精華] (B7)巴士特別所見 (B11)巴士精華區 (B22)巴士迷吹水區   (V)私家車,商用車,政府及特種車輛 [精華]
(A6)相片及短片分享/攝影技術 (A10)香港地方討論 [精華] (A11)消費著數及飲食資訊 (A16)建築物機電裝置及設備 (A19)問路專區 (N)其他討論題目  
(F1)交通路線集思建議區 (C2)航空 [精華] (C3)海上交通及船隻 [精華] (D1)公共交通有關商品 [精華]   (Y)hkitalk.net會員福利部 (Z)站務資源中心
(R1)香港鐵路 [精華] (R2)香港電車 [精華] (R3)港外鐵路 [精華]   (O1)omsi討論區 (O2)omsi下載區 (O3)omsi教學及求助區
(M1)小型巴士綜合討論 (M2)小型巴士多媒體分享區 (M3)香港小型巴士字軌表        
 

Advertisement

 

hkitalk.net 香港交通資訊網»論壇 (B) Bus 巴士討論區 香港巴士討論 (B2) 九巴78K全日延長至太平
開啟左側

九巴78K全日延長至太平

  [複製鏈接]
rheneaschoi 發表於 2025-3-17 15:33 | 顯示全部樓層 |閱讀模式

                                    Advertisement



                                    Advertisement

JX9097 發表於 2025-3-17 15:38 來自手機 | 顯示全部樓層
太平服務時間向前移10分鐘
(早10分鐘頭車,同10分鐘尾車)
如要討論,請先人身攻擊一次😇
Karo.3.2 發表於 2025-3-17 19:13 來自手機 | 顯示全部樓層
其實使唔使前10分鐘咁多, 五分鐘都夠, 同埋驚唔驚雞嶺塞車, 令行車不穩定? 不過統一以太平總站都係好事
busnrail_fans 發表於 2025-3-17 19:37 | 顯示全部樓層

                                    Advertisement



本帖最後由 busnrail_fans 於 2025-3-17 19:39 編輯

唔知上廣巴總出口個文錦渡直巴站頭,有冇可能趁機搬返入室內車坑,然後換73/8K站頭出嚟?
而家文巴條人龍,每逢脫班/留後/多人搭嗰陣,龍尾就會block住晒上廣停車場出口過路處同埋商場lift大堂出入口

nwfb1110 發表於 2025-3-27 16:20 來自手機 | 顯示全部樓層
九巴仍未出正式通告。
cnquate 發表於 2025-3-27 17:30 | 顯示全部樓層
nwfb1110 發表於 2025-3-27 16:20
九巴仍未出正式通告。

小巴改線好多都冇出通告啦,運輸署出咗咪得囉
GK9509@39A 發表於 2025-3-27 17:50 | 顯示全部樓層

                                    Advertisement



cnquate 發表於 2025-3-27 17:30
小巴改線好多都冇出通告啦,運輸署出咗咪得囉

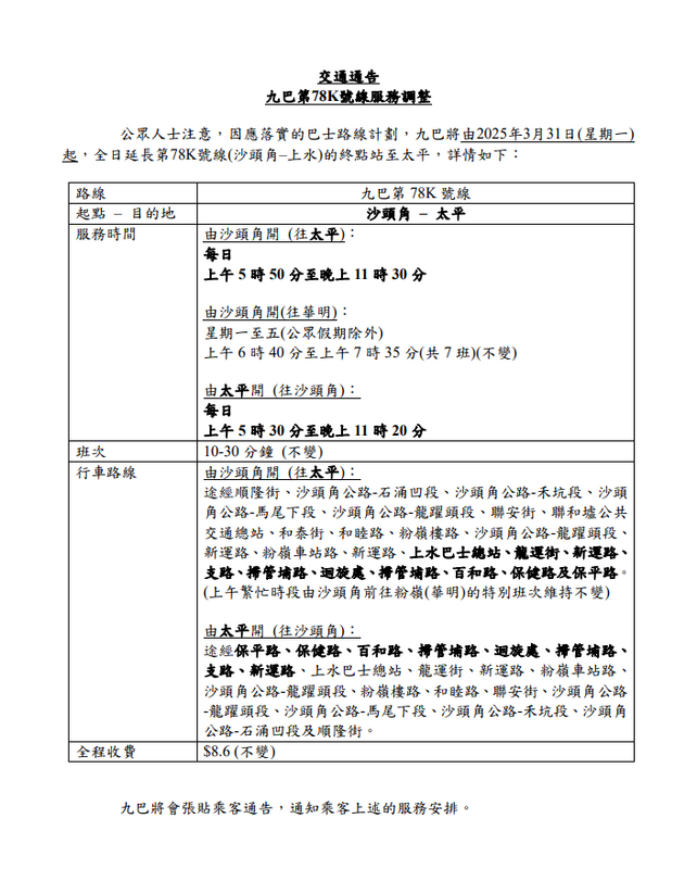
運輸署通告重點:
九巴將會張貼乘客通告,通知乘客上述的服務安排。
請讓座予同行啲小孩及長者
 樓主| rheneaschoi 發表於 2025-3-27 19:07 | 顯示全部樓層
GK9509@39A 發表於 2025-3-27 17:50
運輸署通告重點:
九巴將會張貼乘客通告,通知乘客上述的服務安排。

應該只係未出,上次81S取消通告都係等尾班車開咗先出
lsc04d11 發表於 2025-3-28 06:25 來自手機 | 顯示全部樓層
GK9509@39A 發表於 2025-3-27 17:50
運輸署通告重點:
九巴將會張貼乘客通告,通知乘客上述的服務安排。

係你將佢呢句放成重點啫  呢啲template句子   
小巴公司有好多時都冇”張”貼

講番九巴 有啲調整班次通告 你都唔見佢張貼 可能擺左喺app 加總站/站長室見過就算


放心啦 對九巴而言仲有時間  對乘客而言 有幾多個睇
話時話 298E/F搬去坑口北真係一張實體通告都未見過(喺工業邨範圍)
Choi 發表於 2025-3-28 09:43 | 顯示全部樓層

                                    Advertisement



lsc04d11 發表於 2025-3-28 06:25
係你將佢呢句放成重點啫  呢啲template句子   
小巴公司有好多時都冇”張”貼

其實宜家有幾多睇通告?不如話睇APP更多。
新造的人、如鷹展翅上騰。
您需要登錄後才可以回帖 登錄 | 會員申請加入

本版積分規則

Advertisement

Advertisement

Advertisement

Advertisement

Advertisement

站規|清理本站Cookies|hkitalk.net 香港交通資訊網

GMT+8, 2026-3-22 12:33

Powered by Discuz! X3.4

Copyright © 2001-2020, Tencent Cloud.

快速回復 返回頂部 返回列表