hkitalk.net 香港交通資訊網

 找回密碼
 會員申請加入
搜索



Advertisement

(B0)香港巴士車務及車廂設備 (B1)香港巴士廣告消息/廣告車行踪 (B2)香港巴士討論 [熱門] [精華] (B3)巴士攝影作品貼圖區 [熱門] [精華] (B3i)即拍即貼 -手機相&翻拍Mon相 (B4)兩岸三地巴士討論 [精華] (B5)外地巴士討論 [精華]

Advertisement


(B6)旅遊巴士及過境巴士 [精華] (B7)巴士特別所見 (B11)巴士精華區 (B22)巴士迷吹水區   (V)私家車,商用車,政府及特種車輛 [精華]
(A6)相片及短片分享/攝影技術 (A10)香港地方討論 [精華] (A11)消費著數及飲食資訊 (A16)建築物機電裝置及設備 (A19)問路專區 (N)其他討論題目  
(F1)交通路線集思建議區 (C2)航空 [精華] (C3)海上交通及船隻 [精華] (D1)公共交通有關商品 [精華]   (Y)hkitalk.net會員福利部 (Z)站務資源中心
(R1)香港鐵路 [精華] (R2)香港電車 [精華] (R3)港外鐵路 [精華]   (O1)omsi討論區 (O2)omsi下載區 (O3)omsi教學及求助區
(M1)小型巴士綜合討論 (M2)小型巴士多媒體分享區 (M3)香港小型巴士字軌表        
 

Advertisement

 

hkitalk.net 香港交通資訊網»論壇 (B) Bus 巴士討論區 香港巴士討論 (B2) 安達臣4條新巴士線資料
開啟左側

[路線消息] 安達臣4條新巴士線資料

  [複製鏈接]
tommy14D 發表於 2025-3-19 13:54 來自手機 | 顯示全部樓層

                                    Advertisement



JX9097 發表於 2025-3-19 12:27
呢個份額本身唔會太大
可以用轉乘KO佢

最直接用14D去埋彩虹道先收工,咁學生客冇影響

                                    Advertisement

JX9097 發表於 2025-3-19 14:00 | 顯示全部樓層
tommy14D 發表於 2025-3-19 13:54
最直接用14D去埋彩虹道先收工,咁學生客冇影響

去埋彩虹道,架車私走麻煩啫
(除非本身都係要出土瓜灣/ 旺角)
如要討論,請先人身攻擊一次😇
tamabaron 發表於 2025-3-19 15:20 | 顯示全部樓層
leungky0528 發表於 2025-3-19 13:39
雲巴吸引力我都唔睇好
但問題係有啲部門一牽涉鐵路就唔會睇定啲
死都要谷靚個首年使用人數

其實暈巴根本同巴士時間差唔多, 仲要上上落落轉車同依家根本無分別, 加上成個石礦場都唔近條東九龍線

2033 年先話起好到時可能出行方法都唔同, 什至部分地面交通工具都係無人駕駛


leungky0528 發表於 2025-3-19 21:10 來自手機 | 顯示全部樓層

                                    Advertisement



tamabaron 發表於 2025-3-19 15:20
其實暈巴根本同巴士時間差唔多, 仲要上上落落轉車同依家根本無分別, 加上成個石礦場都唔近條東九龍線

20 ...

無分別都夠砌架啦
前面例子以外,仲有個彩福
當初唔搞巴士嘅原因,正正係所謂居民行去坐鐵同坐巴士出山時間差唔多
所以運吉要做野嘅,平手都會係先厚待有任務嗰單

唯一可拗就係個2033仲算遠
只係唔望依家個政府會為任務攪到有野提早
JX9097 發表於 2025-3-19 23:06 | 顯示全部樓層
leungky0528 發表於 2025-3-19 21:10
無分別都夠砌架啦
前面例子以外,仲有個彩福
當初唔搞巴士嘅原因,正正係所謂居民行去坐鐵同坐巴士出山時 ...

放心
啟德輕軌、北環線、甚至乎成個北都
Priority都高過東九龍線
如要討論,請先人身攻擊一次😇
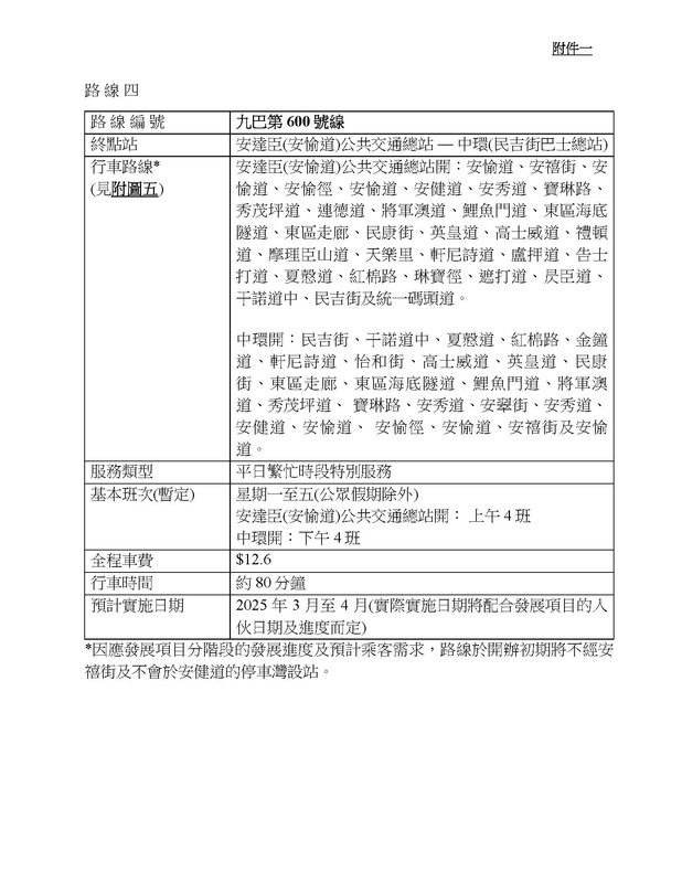
rheneaschoi 發表於 2025-3-20 11:08 | 顯示全部樓層
本帖最後由 rheneaschoi 於 2025-3-20 11:14 編輯

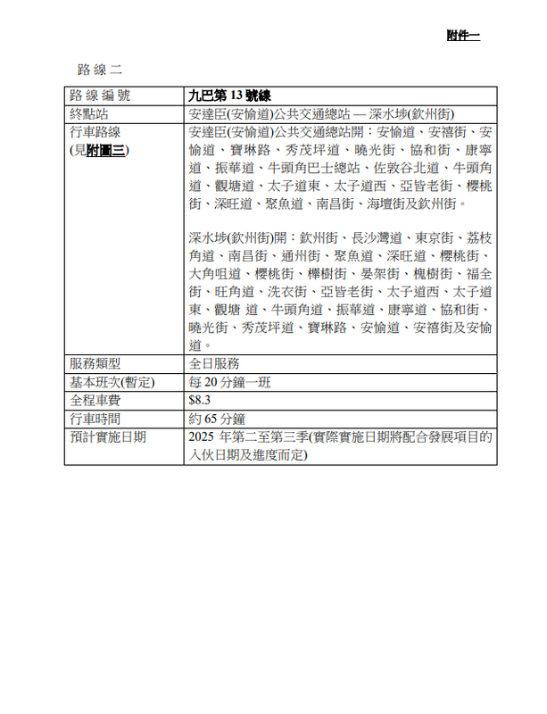
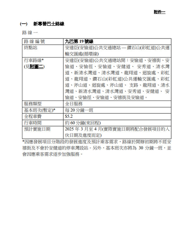
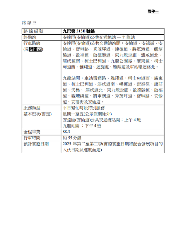
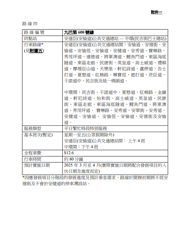
安達臣道石礦場用地發展項目的公共運輸服務安排
SC20250320110843.png SC20250320110848.png SC20250320110852.png SC20250320110858.png

來源: 黃大仙區議會網頁
https://www.districtcouncils.gov ... C/30640/TTC_020.pdf


laikingsouth 發表於 2025-3-20 11:23 | 顯示全部樓層

                                    Advertisement



本帖最後由 laikingsouth 於 2025-3-20 11:32 編輯

( Sorry, post duplicated, please delete. )


貼圖:
TTC_020_頁面_04.jpg
TTC_020_頁面_04.jpg
TTC_020_頁面_05.jpg
TTC_020_頁面_06.jpg
TTC_020_頁面_07.jpg
TTC_020_頁面_08.jpg
TTC_020_頁面_09.jpg
TTC_020_頁面_10.jpg
TTC_020_頁面_11.jpg
TTC_020_頁面_12.jpg
TTC_020_頁面_13.jpg
TTC_020_頁面_14.jpg
TTC_020_頁面_15.jpg
TTC_020_頁面_16.jpg
li1872903 發表於 2025-3-20 11:31 | 顯示全部樓層
有咗19,安達安泰會唔會少咗人坐214,88落彩虹站轉車?
EX-TL 發表於 2025-3-20 12:06 | 顯示全部樓層
117B開10-12分非常好, 但係收天價$12.5係咩料? 600過埋海先$12.6!
chowchi 發表於 2025-3-20 12:42 | 顯示全部樓層

                                    Advertisement



EX-TL 發表於 2025-3-20 12:06
117B開10-12分非常好, 但係收天價$12.5係咩料? 600過埋海先$12.6!

117B 開咁密, 鼓勵落油塘轉地鐵?
您需要登錄後才可以回帖 登錄 | 會員申請加入

本版積分規則

Advertisement

Advertisement

Advertisement

Advertisement

Advertisement

站規|清理本站Cookies|hkitalk.net 香港交通資訊網

GMT+8, 2026-3-22 20:52

Powered by Discuz! X3.4

Copyright © 2001-2020, Tencent Cloud.

快速回復 返回頂部 返回列表