hkitalk.net 香港交通資訊網

 找回密碼
 會員申請加入
搜索



Advertisement

(B0)香港巴士車務及車廂設備 (B1)香港巴士廣告消息/廣告車行踪 (B2)香港巴士討論 [熱門] [精華] (B3)巴士攝影作品貼圖區 [熱門] [精華] (B3i)即拍即貼 -手機相&翻拍Mon相 (B4)兩岸三地巴士討論 [精華] (B5)外地巴士討論 [精華]

Advertisement


(B6)旅遊巴士及過境巴士 [精華] (B7)巴士特別所見 (B11)巴士精華區 (B22)巴士迷吹水區   (V)私家車,商用車,政府及特種車輛 [精華]
(A6)相片及短片分享/攝影技術 (A10)香港地方討論 [精華] (A11)消費著數及飲食資訊 (A16)建築物機電裝置及設備 (A19)問路專區 (N)其他討論題目  
(F1)交通路線集思建議區 (C2)航空 [精華] (C3)海上交通及船隻 [精華] (D1)公共交通有關商品 [精華]   (Y)hkitalk.net會員福利部 (Z)站務資源中心
(R1)香港鐵路 [精華] (R2)香港電車 [精華] (R3)港外鐵路 [精華]   (O1)omsi討論區 (O2)omsi下載區 (O3)omsi教學及求助區
(M1)小型巴士綜合討論 (M2)小型巴士多媒體分享區 (M3)香港小型巴士字軌表        
 

Advertisement

 

hkitalk.net 香港交通資訊網»論壇 (B) Bus 巴士討論區 香港巴士討論 (B2) sp系列巴士28/3-30/3有車 及 新路線SP2A
開啟左側

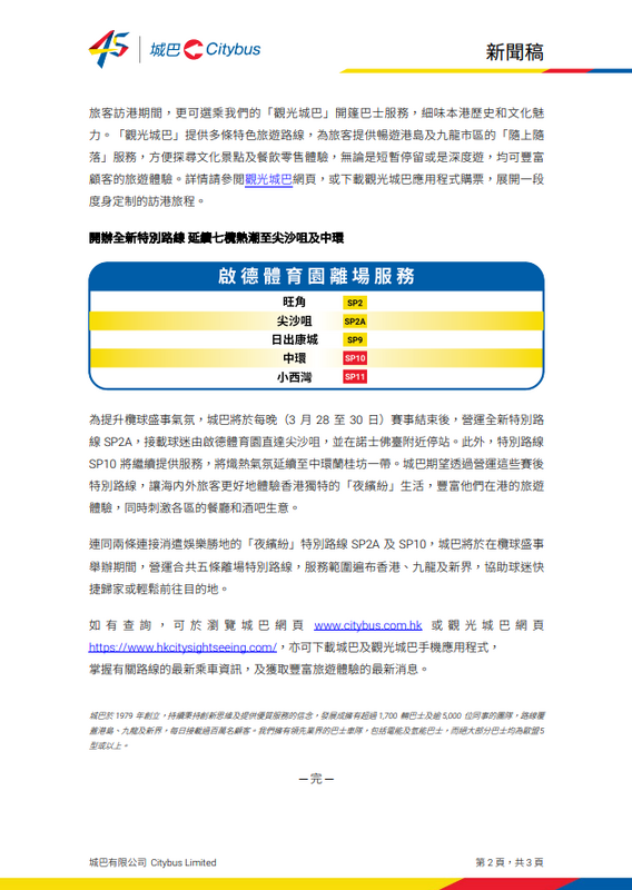
[路線消息] sp系列巴士28/3-30/3有車 及 新路線SP2A

  [複製鏈接]
HR1377 發表於 2025-3-26 13:11 | 顯示全部樓層

                                    Advertisement



rheneaschoi 發表於 2025-3-26 11:13
突然爆條新線去尖沙咀真係估佢唔到, 之前仲以為會將SP2跟20A走線延長
SP2A去得尖沙咀不如去埋高鐵站,可以 ...

SP5B唔夠九巴和屯馬綫鬥,始終兩者有月票

                                    Advertisement

leungky0528 發表於 2025-3-26 13:13 來自手機 | 顯示全部樓層
本帖最後由 leungky0528 於 2025-3-26 13:22 編輯
toyl 發表於 2025-3-26 12:53
七欖可能黃巴憑去年散場線經驗,覺得呢次開遊客區路線好過做SP5B

是否如意算盤有待驗證

由SP2誕生首日已經覺得唔用到盡去尖咀/高鐵站係太保守
今次應該確實收到場內意見先出手改
不過高鐵站應該因為有柯士甸站同直通巴而唔做得

睇番正式走線同定價再講
可能一兜兜遠啲呢
Quanta 發表於 2025-3-26 13:20 來自手機 | 顯示全部樓層
七欖觀眾同之前啲公務員同埋10蚊飛show好唔同 新界住宅區少客係正常。開多條落尖沙咀亦都有需要
GD1570 發表於 2025-3-26 14:14 | 顯示全部樓層

                                    Advertisement



以七欖嚟講,拎SP5B嘅車去做SP2A我覺得好合理。

至於SP5B係咪真係無咗,睇埋之後有演唱會時仲有冇線就知啦!
你有你可愛,我有我好笑。
rheneaschoi 發表於 2025-3-26 14:26 | 顯示全部樓層
本帖最後由 rheneaschoi 於 2025-3-26 14:27 編輯
HR1377 發表於 2025-3-26 13:11
SP5B唔夠九巴和屯馬綫鬥,始終兩者有月票

係嘅,起碼少咗班月票客
城巴幾時先肯出月票
rheneaschoi 發表於 2025-3-26 14:42 | 顯示全部樓層

SP2A

本帖最後由 rheneaschoi 於 2025-3-26 14:49 編輯

SC20250326144243.png
SC20250326144216.png SC20250326144437.png

其他SP線

SC20250326144727.png SC20250326144736.png SC20250326144744.png SC20250326144752.png

https://www.citybus.com.hk/tc/up ... 27_20250326_CHI.pdf



toyl 發表於 2025-3-26 14:46 | 顯示全部樓層

                                    Advertisement



GD1570 發表於 2025-3-26 14:14
以七欖嚟講,拎SP5B嘅車去做SP2A我覺得好合理。

至於SP5B係咪真係無咗,睇埋之後有演唱會時仲有冇線就知啦 ...

感覺似因為站空間和出車數官府有限制,有限籌碼下寧願抽走SP5B注碼曬冷落去SP2A
真係多客時隨時SP9都抽架車走
Qwertyad32 發表於 2025-3-26 14:51 | 顯示全部樓層
andy92 發表於 2025-3-26 15:40 | 顯示全部樓層
ENS529 發表於 2025-3-26 11:46
SP10終於肯繞經埋銅鑼灣加站?
定只係停利景酒店個站當係就算...

SP10 應該改左停告士打道

官網教人去灣仔酒吧區係「六國酒店」落車
atr207 發表於 2025-3-26 15:55 來自手機 | 顯示全部樓層

                                    Advertisement



SP3仲未肯拆線
您需要登錄後才可以回帖 登錄 | 會員申請加入

本版積分規則

Advertisement

Advertisement

Advertisement

Advertisement

Advertisement

站規|清理本站Cookies|hkitalk.net 香港交通資訊網

GMT+8, 2026-3-22 12:33

Powered by Discuz! X3.4

Copyright © 2001-2020, Tencent Cloud.

快速回復 返回頂部 返回列表