hkitalk.net 香港交通資訊網

 找回密碼
 會員申請加入
搜索



Advertisement

(B0)香港巴士車務及車廂設備 (B1)香港巴士廣告消息/廣告車行踪 (B2)香港巴士討論 [熱門] [精華] (B3)巴士攝影作品貼圖區 [熱門] [精華] (B3i)即拍即貼 -手機相&翻拍Mon相 (B4)兩岸三地巴士討論 [精華] (B5)外地巴士討論 [精華]

Advertisement


(B6)旅遊巴士及過境巴士 [精華] (B7)巴士特別所見 (B11)巴士精華區 (B22)巴士迷吹水區   (V)私家車,商用車,政府及特種車輛 [精華]
(A6)相片及短片分享/攝影技術 (A10)香港地方討論 [精華] (A11)消費著數及飲食資訊 (A16)建築物機電裝置及設備 (A19)問路專區 (N)其他討論題目  
(F1)交通路線集思建議區 (C2)航空 [精華] (C3)海上交通及船隻 [精華] (D1)公共交通有關商品 [精華]   (Y)hkitalk.net會員福利部 (Z)站務資源中心
(R1)香港鐵路 [精華] (R2)香港電車 [精華] (R3)港外鐵路 [精華]   (O1)omsi討論區 (O2)omsi下載區 (O3)omsi教學及求助區
(M1)小型巴士綜合討論 (M2)小型巴士多媒體分享區 (M3)香港小型巴士字軌表        
 

Advertisement

 

hkitalk.net 香港交通資訊網»論壇 (B) Bus 巴士討論區 香港巴士討論 (B2) 城巴976S於2025/8/19,20,23大球場活動後提供服務 ...
開啟左側

[路線消息] 城巴976S於2025/8/19,20,23大球場活動後提供服務

  [複製鏈接]
m_rd08 發表於 2025-8-15 15:09 | 顯示全部樓層 |閱讀模式

                                    Advertisement



本帖最後由 m_rd08 於 2025-8-15 15:18 編輯
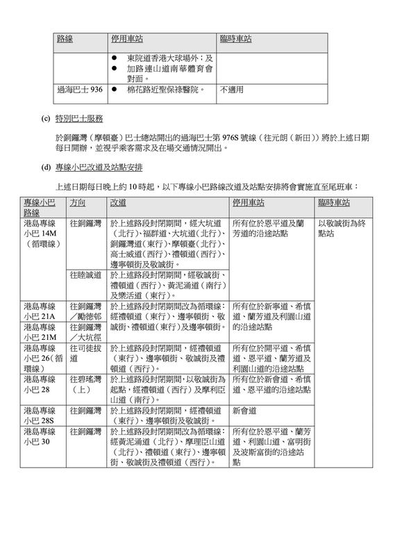
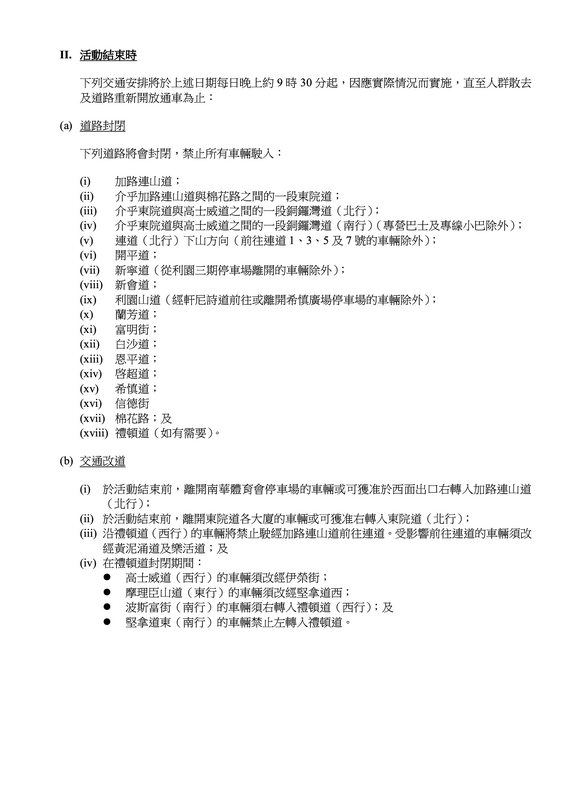
於銅鑼灣(摩頓臺)巴士總站開出的過海巴士第 976S 號線(往元朗(新田))將於上述日期
每日開辦,並視乎乘客需求及在場交通情況開出。

Ref: https://www.td.gov.hk/filemanager/tc/content_13/zz.pdf
https://www.info.gov.hk/gia/general/202508/15/P2025081500552.htm



hks1.png
hks2.png
hks3.png
hks4.png
hks5.png
hks6.png
hks7.png
SFD JV EGI

                                    Advertisement

Quanta 發表於 2025-8-15 17:04 來自手機 | 顯示全部樓層
19 20號晚又976S又SP12。頂唔頂得順㗎
FBI2 發表於 2025-8-15 17:24 來自手機 | 顯示全部樓層
死都唔開番117R
AE367 發表於 2025-8-15 17:39 | 顯示全部樓層

                                    Advertisement



即係976R收檔?
AVBWU291 發表於 2025-8-15 19:50 | 顯示全部樓層
Quanta 發表於 2025-8-15 17:04
19 20號晚又976S又SP12。頂唔頂得順㗎

足球除咗有丙朗嗰場,其他應該唔多家人們落嚟睇。
灌水無罪 腦霧有理
Qwertyad32 發表於 2025-8-15 23:53 | 顯示全部樓層
EVS Customer Notice
收費係$53.7
Screenshot 2025-08-15 235103.png
kiwai 發表於 2025-8-16 07:15 | 顯示全部樓層

                                    Advertisement



點解要開一條停灣仔、金鐘、中環的976S, 唔開直達西隧的976R?
方便散場乘客搭976S到灣仔或中環的酒吧繼續消遣?
cx838 發表於 2025-8-16 14:15 來自手機 | 顯示全部樓層
應該收夠60,客量不會高吧
lucky_al 發表於 2025-8-16 14:20 | 顯示全部樓層
FBI2 發表於 2025-8-15 17:24
死都唔開番117R

117R 無開幾年啦
巴總路線相片庫
tommy14D 發表於 2025-8-16 16:26 來自手機 | 顯示全部樓層

                                    Advertisement



kiwai 發表於 2025-8-16 07:15
點解要開一條停灣仔、金鐘、中環的976S, 唔開直達西隧的976R?
方便散場乘客搭976S到灣仔或中環的酒吧繼續消 ...

畀成五十幾蚊坐去中環灣仔不如坐的士
您需要登錄後才可以回帖 登錄 | 會員申請加入

本版積分規則

Advertisement

Advertisement

Advertisement

Advertisement

Advertisement

站規|清理本站Cookies|hkitalk.net 香港交通資訊網

GMT+8, 2026-3-23 14:00

Powered by Discuz! X3.4

Copyright © 2001-2020, Tencent Cloud.

快速回復 返回頂部 返回列表