[路線計劃/RPP]
九巴B1天北特車建議修訂路線
火..
[複製鏈接]
|
本帖最後由 FBI2 於 2025-10-23 17:39 編輯
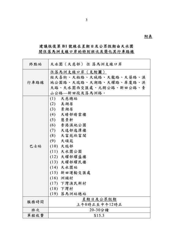
由於九巴重新修訂B1天北特車的走線計劃,故建議將有修改,並暫定於11月中至下旬落實.
建議內容為維持天慈開出,經天北,天瑞,天耀,洪天路上高速單向往落馬洲站,只開假日早上.
|
|
|
|
|
|
|
|
本帖最後由 FBI2 於 2025-9-18 21:24 編輯
m_rd08 發表於 2025-9-18 14:16
加開星期六喎,個服務時間唔知會唔會延長埋呢?
星期六冇車,服務時間也有所改變 |
|
|
|
|
|
|
|
hadboy5 發表於 2025-9-22 00:44
無回程,用途不大,唔知九巴夠唔夠膽元天分家
一整落馬洲往天恩回程 而又唔經元朗
就要收埋哂啲所有班次皆可到元朗轉車嘅物料
然後又要花好多時間去”重新教育”班乘客
當然 希望開到 過渡期俾天北班次 停元點 然後開咪叫轉車客必落車 然後再停朗屏總站俾啲客作最後防線(不設上客) 然後去番天北 最後 過左過渡期就梗係做番直達天水圍(&俾番個正式路線名佢,再補少少天水圍路線轉乘計劃包底) |
|
|
|
|
|
|
|
回程反然唔怕 反正有站助係落馬州站嗌邊架係元朗/天水圍
上錯車就係閣下自理
|
|
|
|
|
|
|
|
本帖最後由 lsc04d11 於 2025-9-22 18:15 編輯
gu9434@24 發表於 2025-9-22 13:18
回程反然唔怕 反正有站助係落馬州站嗌邊架係元朗/天水圍
上錯車就係閣下自理
...
你明白嗎?
宜家係所有班次都經元朗 所以轉車客係唔洗聽
到如果天北線獨立時不經元朗 就會大把客話一向都係經 聽唔到喎睇唔到喎 咁架喇
而且.... 好多站助都不肯放膽說普通話 就算講 要人聽得明嫁喎
相反 往落馬洲站方向 冇站助都唔洗怕 因為轉車客只會喺元朗出現 佢哋連架天恩特都唔會見到
|
|
|
|
|
|
|
|
|
Advertisement
Advertisement
Advertisement
Advertisement
Advertisement
|