找回密碼
 會員申請加入
搜索


Advertisement

(B0)香港巴士車務及車廂設備 (B1)香港巴士廣告消息/廣告車行踪 (B2)香港巴士討論 [熱門] [精華] (B3)巴士攝影作品貼圖區 [熱門] [精華] (B3i)即拍即貼 -手機相&翻拍Mon相 (B4)兩岸三地巴士討論 [精華] (B5)外地巴士討論 [精華]

Advertisement


(B6)旅遊巴士及過境巴士 [精華] (B7)巴士特別所見 (B11)巴士精華區 (B22)巴士迷吹水區   (V)私家車,商用車,政府及特種車輛 [精華]
(A6)相片及短片分享/攝影技術 (A10)香港地方討論 [精華] (A11)消費著數及飲食資訊 (A16)建築物機電裝置及設備 (A19)問路專區 (N)其他討論題目  
(F1)交通路線集思建議區 (C2)航空 [精華] (C3)海上交通及船隻 [精華] (D1)公共交通有關商品 [精華]   (Y)hkitalk.net會員福利部 (Z)站務資源中心
(R1)香港鐵路 [精華] (R2)香港電車 [精華] (R3)港外鐵路 [精華]   (O1)omsi討論區 (O2)omsi下載區 (O3)omsi教學及求助區
(M1)小型巴士綜合討論 (M2)小型巴士多媒體分享區 (M3)香港小型巴士字軌表        
 

Advertisement

 

[路線消息] 55 加班及開辦周末服務

 火... [複製鏈接]
KG1428 發表於 2025-11-11 10:46 來自手機 | 顯示全部樓層


                                    Advertisement

城巴55的假日班次不學78X咁樣拆成78C

                                    Advertisement

回復

使用道具 舉報

cnquate 發表於 2025-11-11 10:48 | 顯示全部樓層
KG1428 發表於 2025-11-11 10:46
城巴55的假日班次不學78X咁樣拆成78C

用新編號唔怕同 50P 同一命運?
回復

使用道具 舉報

ricky 發表於 2025-11-11 12:41 | 顯示全部樓層
兆康友 發表於 2025-11-10 17:48
又多咗一個選擇去東九龍,但始終同258D/62X影響力少高,始終坐慣咗轉軚率不高,但以54/兆康的居民意願,欣 ...

對兆康來說係特快往返屯門公路,62X慢好多。
前荃葵青區居民
回復

使用道具 舉報

大西北巴膠 發表於 2025-11-11 13:39 來自手機 | 顯示全部樓層


                                    Advertisement

ricky 發表於 2025-11-11 12:41
對兆康來說係特快往返屯門公路,62X慢好多。

其實對於市中心人嚟講停咗市中心可以慳十分鐘車程,呢個時間足以由屯門市中心到深井
回復

使用道具 舉報

AE367 發表於 2025-11-11 14:39 | 顯示全部樓層
本帖最後由 AE367 於 2025-11-11 14:43 編輯

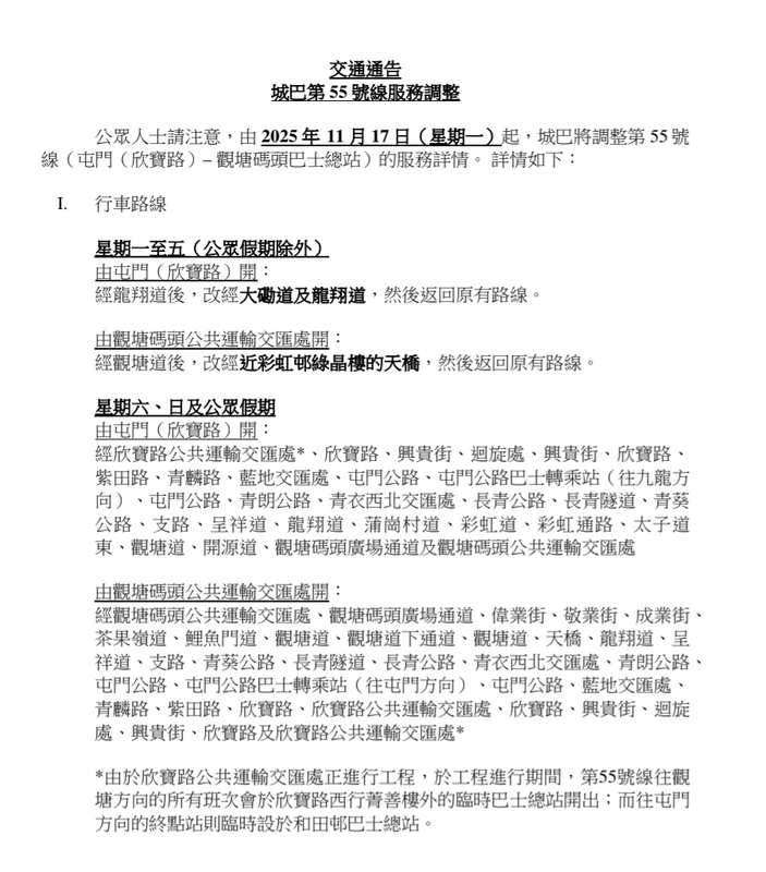
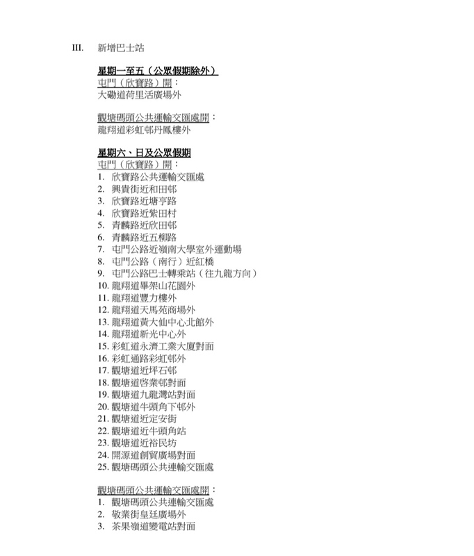
https://www.td.gov.hk/filemanage ... 1/TA_CTB_55_Chi.pdf

公眾人士請注意,由 2025 年 11 月 17 日(星期一)起,城巴將調整第 55 號線(屯門(欣寶路)– 觀塘碼頭巴士總站)的服務詳情。

1000042958.jpg
1000042959.jpg
1000042961.jpg

1000042962.jpg



回復

使用道具 舉報

ATENU135 發表於 2025-11-11 14:46 | 顯示全部樓層
大西北巴膠 發表於 2025-11-11 13:39
其實對於市中心人嚟講停咗市中心可以慳十分鐘車程,呢個時間足以由屯門市中心到深井 ...

好似有上過區議會諮詢,最後不了了之
回復

使用道具 舉報

AE367 發表於 2025-11-11 14:59 | 顯示全部樓層


                                    Advertisement

ATENU135 發表於 2025-11-11 14:46
好似有上過區議會諮詢,最後不了了之

其實無上過區議會真正諮詢過,只係好似16X半日服務咁私下出張建議文件。

評分

參與人數 1aPower +1 HugeC +10 收起 理由
ATENU135 + 1 + 10 多謝分享

查看全部評分

回復

使用道具 舉報

KG1428 發表於 2025-11-11 15:57 來自手機 | 顯示全部樓層
鑽石山人真係好亂,平日就停荷里活廣場,星期六日則停啟鑽苑。
回復

使用道具 舉報

ENS529 發表於 2025-11-11 16:17 來自手機 | 顯示全部樓層
KG1428 發表於 2025-11-11 15:57
鑽石山人真係好亂,平日就停荷里活廣場,星期六日則停啟鑽苑。

可能係要就班客轉797入將軍澳
回復

使用道具 舉報

cnquate 發表於 2025-11-11 16:21 | 顯示全部樓層


                                    Advertisement

ENS529 發表於 2025-11-11 16:17
可能係要就班客轉797入將軍澳

轉 A29 E22A 唔係仲快?
回復

使用道具 舉報

您需要登錄後才可以回帖 登入 | 會員申請加入

本版積分規則

Advertisement

Advertisement

Advertisement

Advertisement

Advertisement

站規|清理本站Cookies|手機版|hkitalk.net 香港交通資訊網

GMT+8, 2026-4-20 01:22

Powered by Discuz! X3.5

© 2001-2026 Discuz! Team.

快速回復 返回頂部 返回列表