找回密碼
 會員申請加入
搜索


Advertisement

(B0)香港巴士車務及車廂設備 (B1)香港巴士廣告消息/廣告車行踪 (B2)香港巴士討論 [熱門] [精華] (B3)巴士攝影作品貼圖區 [熱門] [精華] (B3i)即拍即貼 -手機相&翻拍Mon相 (B4)兩岸三地巴士討論 [精華] (B5)外地巴士討論 [精華]

Advertisement


(B6)旅遊巴士及過境巴士 [精華] (B7)巴士特別所見 (B11)巴士精華區 (B22)巴士迷吹水區   (V)私家車,商用車,政府及特種車輛 [精華]
(A6)相片及短片分享/攝影技術 (A10)香港地方討論 [精華] (A11)消費著數及飲食資訊 (A16)建築物機電裝置及設備 (A19)問路專區 (N)其他討論題目  
(F1)交通路線集思建議區 (C2)航空 [精華] (C3)海上交通及船隻 [精華] (D1)公共交通有關商品 [精華]   (Y)hkitalk.net會員福利部 (Z)站務資源中心
(R1)香港鐵路 [精華] (R2)香港電車 [精華] (R3)港外鐵路 [精華]   (O1)omsi討論區 (O2)omsi下載區 (O3)omsi教學及求助區
(M1)小型巴士綜合討論 (M2)小型巴士多媒體分享區 (M3)香港小型巴士字軌表        
 

Advertisement

 

[路線消息] 城巴78C,78X,679,979重組消息

 火... [複製鏈接]
KU_7002 發表於 2025-11-17 17:25 來自手機 | 顯示全部樓層


                                    Advertisement

932gz6061 發表於 2025-11-17 16:55
78C條數的確非常難證明佢可以加到30

咁當然你都可以話屎水對55闊佬好多

聽聞78C weekend朝早有貨出 wor

                                    Advertisement

回復

使用道具 舉報

10598C 發表於 2025-11-17 17:42 來自手機 | 顯示全部樓層
S3BL100 發表於 2025-11-12 22:04
呢條粉嶺北東九招標線啟發左一個意念

就係 78X 其實可以大老山直落觀塘道,去到泳池後跟呢條招標線經偉 ...

要玩串個 party 一係日中玩大循環,大老山落嚟先停采頤啟晴當做咗啟德北,順住去啟麗、九龍灣商貿區、觀塘市中心,最後返上繞道直去大老山
反正印象中 78C 係回程多人過去程

運作安排上早繁 78X 單向去啟德,日中時段 78C 循環,晚間過下午 4 點後同而家一樣,單向啟德開去皇后山

反正日中假日 60 分鐘一班本身都係有緣人班次,唔塞車時段玩大循環,未必太差
回復

使用道具 舉報

JH_LE4612 發表於 2025-11-17 17:45 來自手機 | 顯示全部樓層
KU_7002 發表於 2025-11-12 23:54
79X day1 逆走直出旺角唔係無道理
只係屎水唔識用79P去令長商班客提速


咁成個繁時成個 pool得幾架車,我係屎水有車都寧願插多幾支旗封270C多過做翻同一班客,未計長商=邨巴,唔同尖沙咀可以養生客。

除非你話79X變哂順走,咁就另一回事,但食飯時間點都要變翻逆走。你睇呢度間唔中就有人話想用79P全日代79X,即係佢地覺得旺尖會好過順走長旺...
回復

使用道具 舉報

932gz6061 發表於 2025-11-17 17:54 | 顯示全部樓層


                                    Advertisement

KU_7002 發表於 2025-11-17 17:25
聽聞78C weekend朝早有貨出 wor

聽過,1班定兩班話
回復

使用道具 舉報

asv98.kw131 發表於 2025-11-17 18:08 來自手機 | 顯示全部樓層
932gz6061 發表於 2025-11-17 17:54
聽過,1班定兩班話

清晨頭車時段,至少兩班 ok(星期六)

中間時段 09:30 - 13:30 都接近滿座,當中 11:30 - 13:30 望落更加好

回程大約 18:00 都接近滿座

而且係講緊 78C 唔係唯一交通工具,你可以揀 78A 或者 278A 轉港鐵或者 277X,60 分鐘一班都有人特登搭真係收得貨啦。
回復

使用道具 舉報

HG6729 發表於 2025-11-17 18:47 來自手機 | 顯示全部樓層
屎水真係亡九之心不死 成日掛住插旗 巴士係要統一行法收費 而唔係某D巴士公司搞破壞。
回復

使用道具 舉報

hkitalk.media 發表於 2025-11-17 19:45 | 顯示全部樓層


                                    Advertisement

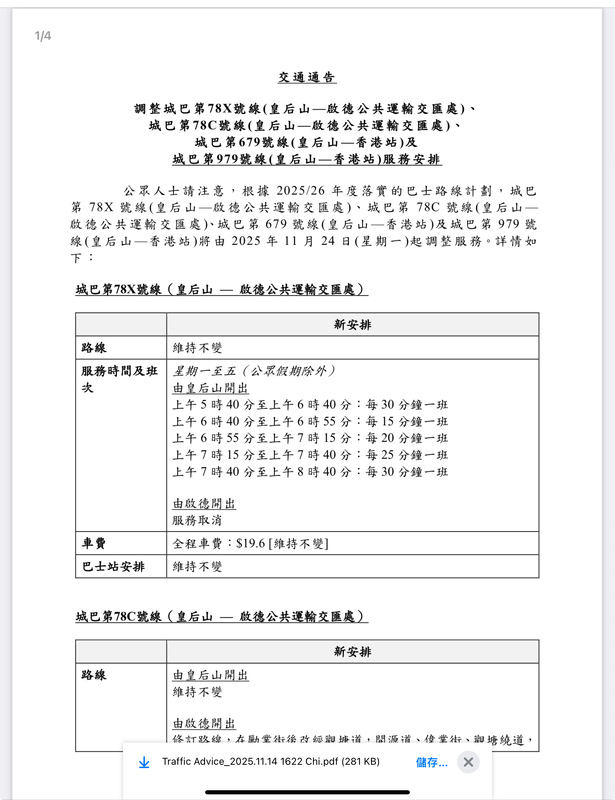
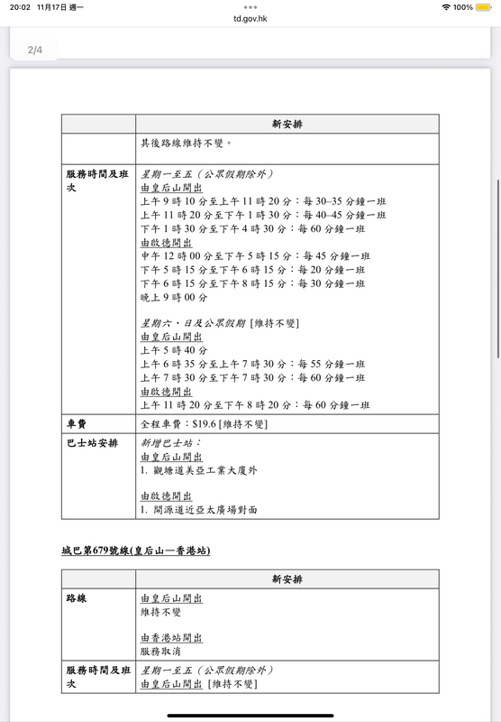
一如上週板友FBI2預告,運輸署正式公佈城巴78X、78C、679及979號線將於11月24日(星期一)起重組服務。

其中78X線在平日服務時段大幅縮減,只保留往啟德方向維持平日早上9時前服務。78C 則改為在餘下時間提供每日全日雙向服務。

679線則取消往皇后山回程班次,而979線回程起點則由香港站改為北角碼頭。


979.png
https://linktr.ee/hkitalk
回復

使用道具 舉報

KU_7002 發表於 2025-11-17 19:50 來自手機 | 顯示全部樓層
JH_LE4612 發表於 2025-11-17 17:45
咁成個繁時成個 pool得幾架車,我係屎水有車都寧願插多幾支旗封270C多過做翻同一班客,未計長商=邨巴,唔 ...

老老實實尖沙咀就唔夠鐵打,加埋依個開車時間就注定做唔到生客亦旨在插旗。當日開79P個陣,咁改既令到長商有快車之餘,一樣封到尖沙咀個位。

皇后山開:青沙後跟286A落美孚,長荔街自轉,上西廊落旺角

尖沙咀開:匯豐後,只停北河街,長沙灣站,興華街,長廣同饒宗頤上青沙






回復

使用道具 舉報

天空之神 發表於 2025-11-17 19:59 | 顯示全部樓層
KU_7002 發表於 2025-11-12 23:54
79X day1 逆走直出旺角唔係無道理
只係屎水唔識用79P去令長商班客提速

78X 一落公路就啟德 九商

回程九商 啟德彩虹 大老山

至少避到幾個位塞車先
.
回復

使用道具 舉報

Peter03145212 發表於 2025-11-17 20:04 | 顯示全部樓層


                                    Advertisement

通告
IMG_2118.jpeg
IMG_2119.png
IMG_2120.png
IMG_2121.png
回復

使用道具 舉報

您需要登錄後才可以回帖 登入 | 會員申請加入

本版積分規則

Advertisement

Advertisement

Advertisement

Advertisement

Advertisement

站規|清理本站Cookies|手機版|hkitalk.net 香港交通資訊網

GMT+8, 2026-4-20 01:22

Powered by Discuz! X3.5

© 2001-2026 Discuz! Team.

快速回復 返回頂部 返回列表