本帖最後由 AE367 於 2026-1-2 10:28 編輯
經彩園、翠麗、天平,同巴士不同
|
|
|
|
|
|
|
|
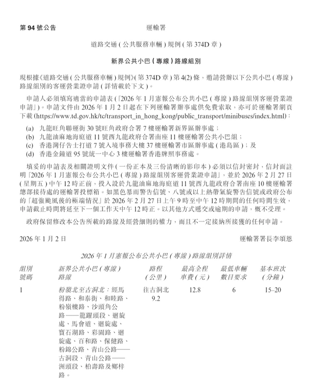
政府發出通告為來往古洞北及粉嶺北的新專線小巴路線招標。與早前公佈同樣來往古洞北及粉嶺北的新巴士路線不同的是小巴會行經上水馬會道、彩園等。
|
|
|
https://linktr.ee/hkitalk
|
|
|
|
|
本帖最後由 ENS529 於 2026-1-2 11:34 編輯
又嚟多次503翻版咁食盡區內客源...
邊間專營巴士公司投中古洞粉北支標真係未做都已經可以喊三聲... |
|
|
|
|
|
|
|
如果年豐投到呢條小巴路線
而古洞北至粉嶺北巴士路線由九巴中標,可以做到協同效應 |
|
|
|
|
|
|
|
其實無必要兜彩園同北區醫院
已經有招標巴士線服務,粉北仲有 503 同 70K |
|
|
|
|
|
|
|
andy92 發表於 2026-1-2 11:06
其實無必要兜彩園同北區醫院
已經有招標巴士線服務,粉北仲有 503 同 70K
所以有時真係唔怪得地頭蟲公司無心做北區,
乜都可以俾運輸署開多條接近平行嘅小巴線爭食,
難怪佢母公司近年都要逆市「拓展業務」,
體現「if you can't beat them, join them.」... |
|
|
|
|
|
|
|
ENS529 發表於 2026-1-2 10:37
又嚟多次503翻版咁食盡區內客源...
邊間專營巴士公司投中古洞粉北支標真係未做都已經可以喊三聲... ...
503本身叫獨市
今次直接頂死巴士 |
|
|
|
|
|
|
|
似係想順手做埋天翠來往上水健康院?
不過條走線最近健康院嘅位置都唔似有位俾佢停站......
|
|
|
|
|
|
|
|
西記West 發表於 2026-1-2 11:52
503本身叫獨市
今次直接頂死巴士
咁署方不如唔爭在用搵總站安置做理由,
將506、507及508拉埋入隔籬新區算啦
#死就死得徹徹底底
#輪椅客搵復康做囉 |
|
|
|
|
|
|
|
巴士招標前拎定小巴出嚟先
到時唯一中標公司唔好又呻人地搵佢笨喇
|
|
|
如要討論,請先自貼差餉單一次
|
|
|
|
|
3ASV174 發表於 2026-1-2 14:31
巴士招標前拎定小巴出嚟先
到時唯一中標公司唔好又呻人地搵佢笨喇
78A夠一開始就俾咗九巴啦,
之後咪又係葡萄,拜神唔見雞咁...
算啦,區內都已經有小巴分一杯羹,
即係又得返啲村巴走線做對外獨市,
可以等睇古洞粉北成為皇后山2.0 |
|
|
|
|
|
|
|
|
Advertisement
Advertisement
Advertisement
Advertisement
Advertisement
|